ProzMod-Training - von der Anforderung zum Geschäftsprozess (In Arbeit, Version 2/2025)
| |
Copyright 2024, 2025 Josef L. Staud |
|
Autor: Josef L. Staud |
|
Stand: April 2025 |
|
Umfang des gedruckten Textes: 122 Seiten |
|
Dieser Text richtet sich an die Teilnehmer meiner Seminare sowie an Studierende einführender Veranstaltungen zum Thema Geschäftsprozessmodellierung. Geplanter Erscheinungstermin der Endfassung: Ende 2026 |
|
Aufbereitung für's Web |
|
Diese HTML-Seiten wurden mithilfe eines von mir erstellten Programms erzeugt: WebGenerator2 (Version 2021). Es setzt Texte in HTML-Seiten um und ist noch in der Entwicklung. Die "maschinelle" Erstellung erlaubt es, nach jeder Änderung des Textes diesen unmittelbar neu in HTML-Seiten umzusetzen. Da es nicht möglich ist, nach jeder Neuerstellung alle Seiten zu prüfen, ist es durchaus möglich, dass irgendwo auf einer "abgelegenen" Seite Fehler auftreten. Ich bitte dafür um Verzeihung und um Hinweise (hs@staud.info). |
|
Die Veröffentlichung im Web erfolgt ab 2022 in zwei Versionen: Mit und ohne Frame-Technologien. Zu meinem Bedauern wird die Frame-Technologie inzwischen von den Verantwortlichen als unerwünscht angesehen und es häufen sich die Hinweise, dass bestimmte Browser Frame-basierte Seiten nicht mehr korrekt interpretieren können. Deshalb habe ich eine zweite Version meines Programms WebGenerator erstellt, die ohne Frames realisiert ist. Sie ist einsetzbar, aber noch nicht perfekt. Das sollte sie aber im Laufe des Jahres 2025 werden. |
|
Urheberrecht |
|
Dieser Text ist urheberrechtlich geschützt. Die dadurch begründeten Rechte, insbesondere die der Übersetzung, des Nachdrucks, des Vortrags, der Entnahme von Abbildungen und Tabellen oder der Vervielfältigung auf anderen Wegen und der Speicherung in Datenverarbeitungsanlagen, bleiben, auch bei nur auszugsweiser Verwertung, vorbehalten. Eine Vervielfältigung dieses Textes oder von Teilen dieses Textes ist auch im Einzelfall nur in den Grenzen der gesetzlichen Bestimmungen des Urheberrechtsgesetzes der Bundesrepublik Deutschland vom 9. September 1965 in der jeweils geltenden Fassung zulässig. Sie ist grundsätzlich vergütungspflichtig. Zuwiderhandlungen unterliegen den Strafbestimmungen des Urheberrechtsgesetzes. |
|
Warenzeichen und Markenschutz |
|
Alle in diesem Text genannten Gebrauchsnamen, Handelsnamen, Marken, Produktnamen, usw. unterliegen warenzeichen-, marken- oder patentrechtlichem Schutz bzw. sind Warenzeichen oder eingetragene Warenzeichen der jeweiligen Inhaber. Die Wiedergabe solcher Namen und Bezeichnungen in diesem Text berechtigt auch ohne besondere Kennzeichnung nicht zu der Annahme, dass solche Namen im Sinne der Gesetzgebung zu Warenzeichen und Markenschutz als frei zu betrachten wären und daher von jedermann benutzt werden dürften. |
|
Didaktisch motivierte Aufgaben |
|
Die hier vorgestellten didaktisch motivierten Modellierungsbeispiele dienen der Ausbildung, dem vertieften Erlernen und Einüben der jeweiligen Theorie und Methode, nichts anderem. |
|
Prof. Dr. Josef L. Staud |
|
|
|
1 Einführung
| |
Ziel, Motivation |
|
Ziel dieses Textes ist es, Kompetenz in Prozessmodellierung zu fördern. In erster Linie in der Methode Business Process Model and Notation (BPMN), dann aber auch in der Methode Ereignisgesteuerte Prozessketten (EPK). |
|
Methodenwissen erlangt man am besten, indem man die Methode anwendet. Dann entsteht nach einiger Zeit Methodenkompetenz. Dies gilt auch für die verschiedenen Methoden der Prozesssmodellierung. Nach dem Erwerb des notwendigen Theoriewissens sollte diese Phase des Trainierens angestrebt werden. Dieser Text will dazu beitragen. Anhand von beispielhaften Aufgaben soll das Theoriewissen zur Anwendung und zu einer bestimmten Exzellenz geführt werden. Dass außerdem auch einige wichtige Theorie- und Methodenfragen angesprochen (wiederholt) werden, stört dabei sicher nicht. Das Motto ist: |
|
Festigung, Vertiefung und Verbreiterung der Methodenkompetenz (bzgl. Prozessmodellierung) durch Anwenden der Methoden. |
|
Voraussetzung dafür sind Basiskenntnisse der Methoden, wie sie z.B. durch folgende Texte erworben werden können: |
|
Staud 2024 Staud, Josef Ludwig: Geschäftsprozesse und ihre Modellierung mit der Methode Business Process Model and Notation (BPMN 2.0), Hamburg 2024 (tredition) |
|
Staud 2019 Staud, Josef: Unternehmensmodellierung - Objektorientierte Theorie und Praxis mit UML 2.5. (2. Auflage). Berlin u.a. 2019 (Springer Gabler) |
|
Staud 2014 Staud, Josef: Ereignisgesteuerte Prozessketten. Das Werkzeug für die Modellierung von Geschäftsprozessen. Vilshofen 2014. |
|
Aktuell und überarbeitet: http://www.staud.info/epk2/ep_t_1.php |
|
Hinweis: Kurze Fußnoten
werden auf den WebSeiten mit einer blauen Ellipse und Fragezeichen angezeigt. So wie hier. Zum Anschauen einfach den Cursor auf der Ellipse ruhen lassen. |
|
|
|
|
|
2 Prozessmodellierung mit der BPMN |
|
Dieses Kapitel enthält Aufgaben zur Methode Business Process Model and Notation (BPMN). Zuerst wird eine textliche Beschreibung des zu modellierenden Geschäftsprozesses angegeben (Anforderungsbeschreibung), dann die Lösungsschritte und die Gesamtlösung. Wie in der Prozessmodellierung üblich, werden auch hier die Prozessmodelle durch Grafiken dargestellt, so dass die Lösungsschritte auch grafisch ausgedrückt werden. Die Methode BPMN mit ihren Business Process Diagrams (BPDs) ist ausführlich in [Staud 2024] beschrieben. |
|
Zu den wichtigsten Dingen, die vor einem Modellierungsprojekt geklärt werden müssen, gehören: |
|
- Zweck der Modellierung. Dient es der Prozessdokumentation, der Prozessoptimierung, der Vorbereitung einer Digitalisierung, usw.
- Das Aggregationsniveau. Dies hängt mit dem obigen Punkt zusammen. Grundsätzlich gilt, dass eine zu große Detailliertheit zu evtl. unnötiger Komplexität des Prozessmodells führt, zu wenig u.U. wichtige Semantik des Geschäftsprozesses verbirgt.
|
|
Bei den hier angeführten Aufgaben soll es, wenn nicht anders vermerkt, um eine Prozessdokumentation auf der Ebene einer Standardprozessmodellierung gehen. Vgl. [Staud 2024, Abschnitt 3.1] und das dortige Stichwortverzeichnis. |
|
|
|
2.1 Kündigung |
|
2.1.1 Prozessbeschreibung |
|
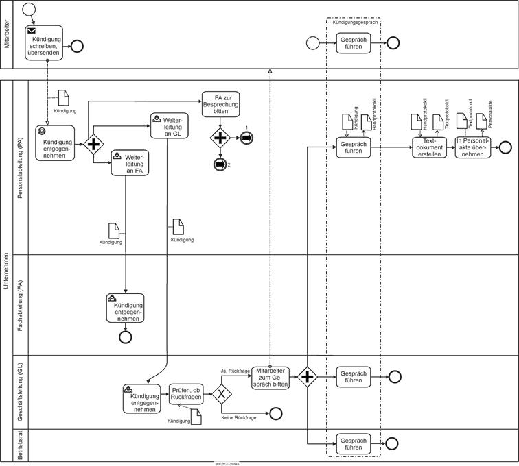
(1) Der Geschäftsprozess startet damit, dass ein Mitarbeiter kündigt. Das Kündigungsschreiben wird von der Personalabteilung (PA) entgegengenommen und an die Fachabteilung (FA) sowie die Geschäftsleitung (GL) weitergeleitet. Die Geschäftsleitung prüft an Hand des Kündigungsschreibens, ob Rückfragen zu der Kündigung vorliegen. Falls ja, wird der Mitarbeiter, der gekündigt hat, zu einem Gespräch gebeten, an dem auch Vertreter der PA, der FA und des Betriebsrats teilnehmen. Das Ergebnis dieses Gesprächs wird von Hand protokolliert, in ein Textdokument übernommen und dann in die Personalakte des Mitarbeiters getan. |
|
(2) Die PA führt eine Besprechung zum Anforderungsprofil der freigewordenen Stelle durch, an der auch die FA teilnimmt. Grundlage des Gesprächs ist die bisherige Stellenbeschreibung des Mitarbeiters. Falls beschlossen wird, das Anforderungsprofil bzgl. der freigewordenen Stelle zu verändern, wird dies durch die PA getan und es wird ein neues Anforderungsprofil erstellt, ansonsten bleibt es beim alten. |
|
(3) Falls ein neues Anforderungsprofil erstellt wurde, wird dieses an die FA geleitet. Diese prüft, ob aus ihrer Sicht alles in Ordnung ist. Falls nein, wird die PA (Sachbearbeiter) kontaktiert und die Unstimmigkeit beseitigt. Die FA erstellt dann ein verändertes Anforderungsprofil. Danach muss dieses an die Leitung der PA zur Prüfung gegeben werden. |
|
(4) Obiger Abschnitt, der Durchgang des Anforderungsprofils durch die FA, kann auch mehrmals nötig werden. Er wird solange wiederholt, bis die abschließende Prüfung durch die PA (Leitung) positiv ausfällt. |
|
(5) Ist das Anforderungsprofil dann in seiner endgültigen Form, erfolgt in der PA die Festlegung der Instrumente, die zur Wiederbesetzung der Stelle genutzt werden. In Frage kommen Zeitungsinserate, das Arbeitsamt und ein interner Aushang. Welches Instrument genutzt wird, hängt von den jeweiligen Gegebenheiten ab. Sicher ist nur, dass mindestens eines immer genutzt wird. Abhängig vom gewählten Instrument wird eine Annonce entworfen und an die Zeitung geleitet (dabei werden frühere Annoncen genutzt), das Arbeitsamt angerufen oder das Anforderungsprofil ausgehängt. |
|
2.1.2 Lösungschritte |
|
Wie immer bei der Modellierung mit der BPMN empfiehlt es sich, mit der Bestimmung der Akteure (Abteilungen, Personen, Partnerunternehmen, Kunden, usw.) zu beginnen. Hier sind folgende erkennbar: |
|
- Der kündigende Mitarbeiter
- Die Personalabteilung (PA)
- Die Fachabteilung (FA)
- Die Geschäftsleitung (GL)
- Der Betriebsrat (BR)
|
|
Entsprechend werden die Becken und Bahnen angelegt. Alle Akteure des Unternehmens in einem Becken, jeweils mit einer Bahn. Becken und Bahn des Mitarbeiters daneben mit einigem Abstand von den übrigen Bahnen. |
|

|
|
Abbildung 2.1-1: Geschäftsprozess Kündigung - Die Akteure. |
|
Der Vollständigkeit halber soll der Geschäftsprozess im Becken des Mitarbeiters beginnen. Wir fassen Erstellung und Versand des Kündigungsschreibens in einer Sender-Aufgabe Kündigung schreiben, übersenden zusammen [Anmerkung] . Die Übersendung wird als Nachricht modelliert [Anmerkung] . Entsprechend wird in der Bahn der Personalabteilung (im Becken Unternehmen) eine Prozessstart-Aufgabe für den Vorgang Kündigung entgegennehmen angelegt. Die Nachricht selbst wird an den Nachrichtenpfeil angehängt. Im Mitarbeiter-Becken kann dann dieser kleine Teilprozess gleich durch ein Schlussereignis beendet werden. |
|

|
|
Abbildung 2.1-2: Geschäftsprozess Kündigung - Entgegennahme. Ausschnitt aus dem Gesamtmodell. |
|
Die Weiterleitung des Kündigungsschreibens zur Fachabteilung und Geschäftsleitung (GL) kann durch ein Parallel Gateway und Nutzer-Aufgaben modelliert werden. Außerdem wird die Entgegennahme in beiden Fällen auch durch eine Nutzer-Aufgabe modelliert, zum einen in der Fachabteilung (FA), zum anderen bei der Geschäftsleitung (GL). Zur Verdeutlichung wird an die Sequenzflüsse [Anmerkung] das Datenobjekt Kündigung angehängt. In der FA folgt danach ein Schlussereignis für diese Sequenzfluss, in der GL geht der Prozess weiter. |
Parallel Gateway |

|
|
Abbildung 2.1-3: Geschäftsprozess Kündigung - Entgegennahme und Weiterleitung. Ausschnitt aus dem Gesamtmodell. |
|
Anmerkung: Obiger Ausschnitt des Prozessmodells verändert sich weiter unten. Er wird wegen dort auftretender Prozessanforderungen erweitert. Dies ist ein Standardschicksal bei der Prozessmodellierung. "Weiter unten" (flussabwärts) in der Prozessbeschreibung treten Aspekte auf, die den Prozess "weiter vorne" (flussaufwärts) verändern. Darauf muss man vorbereitet sein. |
|
In der FA endet dann dieser Zweig des Kontrollflusses. Nicht bei der GL. Hier gilt: |
|
(1) ... Die Geschäftsleitung prüft an Hand des Kündigungsschreibens, ob Rückfragen zu der Kündigung vorliegen. Falls ja, wird der Mitarbeiter, der gekündigt hat, zu einem Gespräch gebeten, an dem auch Vertreter der PA, der FA und des Betriebsrats teilnehmen. Das Ergebnis dieses Gesprächs wird von Hand protokolliert, in ein Textdokument übernommen und dann in die Personalakte des Mitarbeiters getan. |
Anforderungs-
profil |
Dies kann wie folgt modelliert werden. In der GL-Bahn wurde ja eine Aufgabe für die Entgegennahme der Kündigung eingefügt. Danach wird nun die Prüfung bzgl. der Rückfragen eingefügt. Bei dieser liegen zwei alternative Fortsetzungen vor, wodurch ein Exclusive Gateway nötig wird. Der eine Zweig führt zu einem Schlussereignis (für diesen Zweig, nicht für den Geschäftsprozess), der andere zu der Aufgabe Mitarbeiter zum Gespräch bitten. Dies wird dem (ehemaligen) Mitarbeiter durch eine Nachricht mitgeteilt, was hier so modelliert ist, dass die Nachricht am Beckenrand von Mitarbeiter andockt. Das ist in dieser Methode zulässig. |
|

|
|
Abbildung 2.1-4: Geschäftsprozess Kündigung - Entgegennahme durch GL und Entscheidung bzgl Mitarbeitergespräch. Ausschnitt aus dem Gesamtmodell. |
|
Der Nachrichtenpfeil zum Becken des Mitarbeiters wurde hier aus Platzgründen weggelassen. Vgl. dazu das Gesamtmodell in Abbildung 2.1-8. |
|
Gesprächsdurchführung |
|
Wie wird nun die in der Prozessbeschreibung angeforderte Gesprächsdurchführung modelliert. Federführend ist ja die GL. Deshalb wird bei dieser, falls tatsächlich Gesprächsbedarf besteht, eine Aufgabe Mitarbeiter zum Gespräch bitten eingefügt. Diese ist per Nachricht mit dem Mitarbeiter-Becken verknüpft. Optimistisch, wie Prozessmodellierer sein müssen, gehen wir davon aus, dass der Mitarbeiter tatsächlich am Gespräch teilnimmt, was in seinem Becken durch einen kurzen Teilprozess ausgedrückt wird. |
|
Alternative: Eine Prozessstart-Aufgabe im Mitarbeiter-Becken, an der die Nachricht andockt. Herausforderung: Hier sehen wir eine der Herausforderungen der Prozessmodellierung, die Festlegung des sinnvollen Detaillierungsgrades. Wollte man sehr detailliert modellieren, müsste man hier auch berücksichtigen, dass der Mitarbeiter nicht kommt, in Urlaub ist, usw. Dadurch würde das Modell sehr komplex. Pragmatik: Deshalb ist es in den einschlägigen Projekten i.d.R. so, dass die wahrscheinlichen Verläufe modelliert werden. Sonst könnte man ja auch auf die Idee kommen, eine mögliche Störung des Prozessablaufs durch Wasserschäden im Gebäude zu modellieren. |
|
Im Prozessablauf folgt dann das gemeinsame Gespräch der vier Akteure. Dies kann, wie es die Abbildung unten zeigt, durch vier Aufgaben in vier Bahnen, die mit einer Punkt-Strich-Linie umrandet sind, ausgedrückt werden. So wird in der BPMN Zusammenarbeit dargestellt [Anmerkung] . Zu den einzelnen Aufgaben führen Kontrollflusspfeile. Innerhalb des Unternehmens getragen durch ein Parallel Gateway. Dies drückt den Unterschied zwischen Sequenzfluss und Nachricht aus. Ein Sequenzfluss hat etwas verbindliches, auf Weisungsbefugnis beruhendes. Eine Nachricht hingegen etwas optionales, weshalb bei Kontakten "nach außen" immer das Nachrichtenkonzept genommen wird. |
|
In das Kündigungsgespräch fließt die Kündigung ein und es wird ein Handprotokoll erstellt, was durch Datenobjekte modelliert wird. Ergänzend zur Prozessbeschreibung wird hierbei angenommen, dass dies durch Mitarbeiter der Personalabteilung geschieht. Entsprechend sind die Datenobjekte grafisch in der Bahn der Personalabteilung angeordnet. Dort wird dann auch das Textdokument erstellt und in die Personalakte übernommen. |
|
Auch dies ist ein Standardschicksal bei der Prozessmodellierung: Prozessbeschreibungen sind oft nicht eindeutig und/oder nicht vollständig. In einer solchen Situation muss bei den Auftraggebern (der Prozessmodellierung) nachgefragt werden. |
|

|
|
Abbildung 2.1-5: Geschäftsprozess Kündigung - Gespräch zur Kündigung. Ausschnitt aus dem Gesamtmodell. |
|
Der restliche hierzu gehörige Prozessabschnitt (Textdokument erstellen, in Personalakte übernehmen) wird durch die Personalabteilung realisiert. Die Datenobjekte drücken jeweils den Informationsfluss aus. Bei der Erstellung des Textdokuments wird das Handprotokoll gelesen und das Textprotokoll erstellt, die Übernahme in die Personalakte wird so erfasst, dass das Textprotokoll nur transportiert wird (keine Pfeilspitze
) und die Personalakte befüllt wird (Pfeil zu dieser). |
|
Besprechung Anforderungsprofil |
|
Im nächsten Absatz der Prozessbeschreibung geht es um eine Besprechung zum Anforderungsprofil der freigewordenen Stelle: |
|
(2) Die PA führt eine Besprechung zum Anforderungsprofil der freigewordenen Stelle durch, an der auch die FA teilnimmt. Grundlage des Gesprächs ist die bisherige Stellenbeschreibung des Mitarbeiters. Falls beschlossen wird, das Anforderungsprofil bzgl. der freigewordenen Stelle zu verändern, wird dies durch die PA getan und es wird ein neues Anforderungsprofil erstellt, ansonsten bleibt es beim alten. |
Anforderungs-
profil |
Diese Semantik bilden wird dergestalt in die Syntax des Business Program Diagrams (BPDs) ab, dass vom Parallel Gateway nach der Entgegenahme der Kündigung ein weiterer Sequenzfluss abgeht, der zur Aufgabe FA zur Besprechung bitten führt. Von dieser Aufgabe gehen dann, wieder mittels Parallel Gateway, zwei Sequenzflüsse ab. Der eine in die FA und dort zur Aufgabe Besprechung zum AnfProfil (Anforderungsprofil), der andere, mittels einer Verknüpfung (wegen der Übersichtlichkeit) zur entsprechenden Aufgabe in der PA. Dass beide Abteilungen zusammenwirken, wird wieder durch die Strich-Punkt-Linie ausgedrückt. Beide greifen auf das bisherige Anforderungsprofil zu. |
Semantik sucht Syntax |

|
|
Abbildung 2.1-6: Geschäftsprozess Kündigung - Besprechung zum Anforderungsprofil. Ausschnitt aus dem Gesamtmodell. |
|
In der FA endet dann dieser Sequenzflusszweig. In der PA wird, abhängig vom Ergebnis der Besprechung, entweder das Anforderungsprofil nicht geändert (Schlussereignis!) oder geändert, was wiederum weitere Aktivitäten mit sich bringt: |
|
(3) Falls ein neues Anforderungsprofil erstellt wurde, wird dieses an die FA geleitet. Diese prüft, ob aus ihrer Sicht alles in Ordnung ist. Falls nein, wird die PA (Sachbearbeiter) kontaktiert und die Unstimmigkeit beseitigt. Die FA erstellt dann ein verändertes Anforderungsprofil. Danach muss dieses an die Leitung der PA zur Prüfung gegeben werden. |
Anforderungs-
profil |
(4) Obiger Abschnitt, der Durchgang des Anforderungsprofils durch die FA, kann auch mehrmals nötig werden. Er wird solange wiederholt, bis die abschließende Prüfung durch die PA positiv ausfällt. |
|
Ein "Falls" in der Anforderung bedeutet in der Regel, dass die Prozessmodellierer nach einer Entscheidung und einer Handlung suchen müssen. So auch hier. Die Entscheidung wurde oben schon angesprochen, die Handlung ist die Veränderung des Anforderungsprofils, bei der das entsprechende Datenobjekt (AnfProfil) beschrieben wird. Es folgt die Weiterleitung an die Fachabteilung und dann die Entgegennahme dort. |
"Falls" |
Anschließend steht die Prüfung des neuen Anforderungsprofils in der Fachabteilung an. Gibt es Unstimmigkeiten wird dies von der Fachabteilung ausgehend mit der Personalabteilung geklärt. Deshalb wurde die Aufgabe Unstimmigkeit klären in der Fachabteilung angesiedelt. Während der Klärung wird das Datenobjekt AnfProfil geändert. Danach geht es im Sequenzfluss zurück in die Personalabteilung, zur Prüfung des (wiederum) veränderten Anforderungsprofils. |
|
Die Prozessbeschreibung drückt aus, dass dieser Abschnitt mehrfach durchlaufen werden kann. Im Geschäftsprozess und damit im Business Process Diagram entsteht somit eine Rückschleife. Irgendwann wird diese Neugestaltung des Anforderungsprofils zu einem Ergebnis führen, dem die Fachabteilung zustimmen kann, dann gilt AnfProfil in Ordnung und die Schleife findet ein Ende. |
Rückschleife |

|
|
Abbildung 2.1-7: Geschäftsprozess Kündigung - Eventuelle Änderung des Anforderungsprofils. Ausschnitt aus dem Gesamtmodell. |
|
Danach geht der Geschäftsprozess weiter zur Festlegung der Instrumente für die Wiederbesetzung der Stelle: |
|
(5) Ist das Anforderungsprofil dann in seiner endgültigen Form, erfolgt in der PA die Festlegung der Instrumente, die zur Wiederbesetzung der Stelle genutzt werden. In Frage kommen Zeitungsinserate, das Arbeitsamt und ein interner Aushang. Welches Instrument genutzt wird, hängt von den jeweiligen Gegebenheiten ab. Sicher ist nur, dass mindestens eines immer genutzt wird. Abhängig vom gewählten Instrument wird eine Annonce entworfen und an die Zeitung geleitet (dabei werden frühere Annoncen genutzt), das Arbeitsamt angerufen oder das Anforderungsprofil ausgehängt. |
Anforderungs-
profil |
Dies wird als Aufgabe (Task Objekt) mit dem "einfließenden" Datenobjekt AnfProfil modelliert. Die Prozessbeschreibung macht klar, dass die Wahl der Instsrumente nicht determinieret ist, sondern in beliebiger Zusammensetzung erfolgen kann. Die Beschreibung macht auch klar, dass mindestens ein Instrument benutzt wird. Für eine solche Situation ist das verzweigende Inclusive Gateway geschaffen. Es hat die drei Zweige Interner Aushang, Arbeitsamt und Zeitungsinserat mit den entsprechenden Aufgaben. Die ersten zwei transportieren bzw. nutzen das Anforderungsprofil, beim dritten fließen das Anforderungsprofil und die früheren Anzeigen ein und es entsteht die neue Anzeige. Hier gilt es, die Pfeilrichtung zu den Datenobjekten zu beachten. |
Inclusive Gateway |
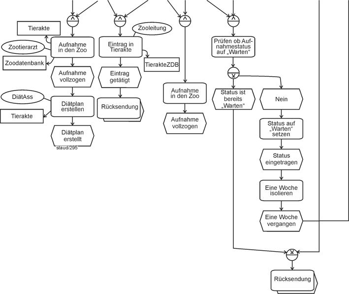
2.1.3 Lösung |
|
Danach findet der Geschäftsprozess sein Ende, in der Grafik durch ein Beenden-Ereignis (Terminate) ausgedrückt. Die folgende Abbildung zeigt das gesamte Business Process Diagram in zwei Teile aufgeteilt. Hier mit Hilfe von Verknüpfungs-Zwischenereignissen. Eine Wiedergabe der gesamten Abbildung ist an dieser Stelle aus technischen Gründen nicht möglich. Diese findet sich aber dort: |
|
https://www.staud.info/grafiken2020/grafiken.php#unterpunkt101
|
|

|
|
Abbildung 2.1-8: Geschäftsprozess Kündigung. Das gesamte Prozessmodell - linke Hälfte |
|

|
|
Abbildung 2.1-9: Geschäftsprozess Kündigung. Das gesamte Prozessmodell - rechte Hälfte |
|
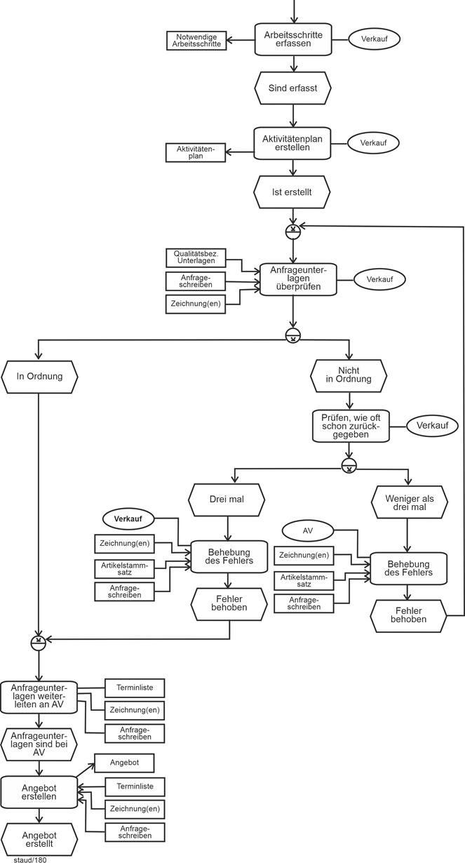
2.2 Angebotserstellung im Anlagenbau |
|
Vorbemerkung: Die hier zugrundeliegende Prozessbeschreibung entspricht weitgehend einer realen ersten Prozessaufnahme. Sie wurde nicht "geglättet", wie dies meist der Fall ist. Deshalb enthält sie Ablaufbeschreibungen auf unterschiedlichen Ebenen, für die Prozessmodellierung überflüssige Anmerkungen und unvollständige Angaben, v.a. bzgl. der Datenobjekte. Damit soll genau auf diese Probleme hingewiesen werden. Prozessbeschreibungen sind oft sehr unscharf bzw. lückenhaft. In einer realen Modellierungssituation würde dies bei der nächsten Projektbesprechung mit den Prozessverantwortlichen geklärt. |
Probleme |
2.2.1 Prozessbeschreibung |
|
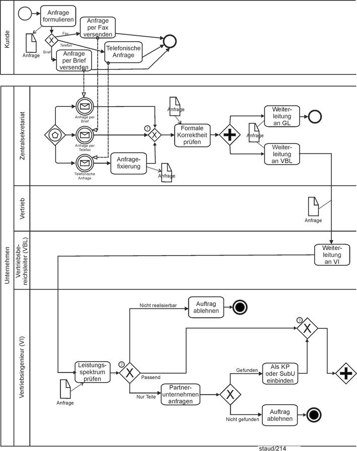
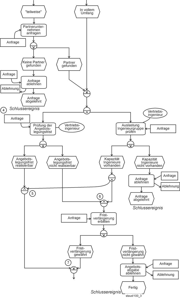
(1) Gestartet wird der Geschäftsprozess aufgrund einer Kundenanfrage. Diese kann per Brief, per Telefax, per E-Mail oder telefonisch eingehen. Falls sie telefonisch eingeht, erstellt der Vertrieb ein schriftliches Dokument, das die Anfrage festhält (Anfragefixierung) Unabhängig von der Art des Eingangs nimmt das Zentralsekretariat die Anfrage entgegen, prüft sie auf formale Korrektheit und leitet sie dann an den zuständigen Vertriebsbereichsleiter (VBL) und die Geschäftsleitung weiter. Der Vertriebsbereichsleiter gibt die Anfrage an einen seiner Vertriebsingenieure weiter, der die Angebotsrealisierbarkeit prüft. |
|
(2) Dies betrifft zunächst das angefragte Leistungsspektrum. Liegt dieses nicht innerhalb des Leistungsspektrums des Unternehmens, erfolgt eine Absage. Können nur Teile der angefragten Leistungen erbracht werden, werden Partnerunternehmen um Unterstützung angefragt und entweder als Kooperationspartner oder Subunternehmer eingebunden. Finden sich keine geeigneten Partner, wird die Anfrage abgelehnt. |
|
(3) Danach folgt - weiterhin durch den Vertriebsingenieur - die Prüfung, ob die Angebotslegungsfrist (ALF) realisiert werden kann. Parallel hierzu wird die für die Projektabwicklung notwendige Ingenieurgruppe auf ihre Auslastung hin überprüft. Ist die Kapazität vorhanden, die Angebotsfrist aber zu knapp, wird um Fristverlängerung nachgefragt. Wird diese nicht gewährt, erfolgt eine Absage. Ist absehbar, dass benötigte Ingenieurfachkräfte schon für längere Zeit aufgrund laufender Projekte ausgelastet sind, erfolgt ebenfalls eine Absage. |
|
(4) Sind alle zu prüfenden Kriterien erfüllt, erfolgt die eigentliche Angebotserstellung. Dies geschieht in der Regel unter Einbeziehung der Mitarbeiter aus den relevanten Geschäftsbereichen oder der Geschäftsbereichsleiter, die z. B. bei der Stunden- und Kostenschätzung von angefragten Ingenieurstätigkeiten mitwirken und mögliche, verfügbare Ingenieure als Projektleiter und Ingenieure vorschlagen. |
|
Die Angebotsdaten werden durch Vertriebsmitarbeiter in der Angebotsdatenbank erfasst, ein Programm (Report Generator Angebot; RepGenA) erzeugt dann die textliche Ausformulierung des Angebots für den anfragenden Kunden. |
|
Das fertige Angebot wird durch den zuständigen Vertriebsingenieur dem Kunden zugeschickt. |
|
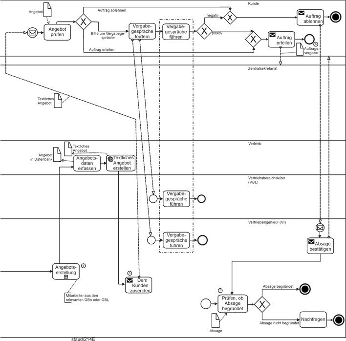
(5) Danach muss die Entscheidung des Kunden abgewartet werden. Üblicherweise erteilt der Kunde den Auftrag entweder sofort aufgrund des Angebots oder er lädt zunächst zu einem oder mehreren Vergabegesprächen ein. Diese Angebotsverhandlungen werden in der Regel vom zuständigen Vertriebsingenieur und dem Vertriebsbereichsleiter geführt. Die Ergebnisse dieser Vergabegespräche dienen dann als Grundlage für die Entscheidung im anfragenden Unternehmen. |
|
Kommt es, entweder gleich oder nach den Vergabegesprächen, zu einer Ablehnung des Auftrags, bestätigt dies der zuständige Vertriebsingenieur. Er ist außerdem verpflichtet, durch Nachfragen beim Kunden oder sonstigen Verbindungsleuten die Gründe für die Absage in Erfahrung zu bringen, falls dies nicht schon aus dem Absageschreiben hervorgeht. Dies dient dazu, die Informationsbasis für zukünftige Angebote bei diesem Kunden zu verbessern. |
|
2.2.2 Lösungsschritte |
|
Zu Beginn eines solchen BPMN-Modellierungsvorhabens sollten die insgesamt beteiligten Akteure (Mitarbeiter, Abteilungen und externe Partner) geklärt werden. Hier ergibt sich: |
|
- Der Kunde
- Das Unternehmen mit dem Vertriebsingenieur (VI), dem Vertriebsbereichsleiter (VBL), dem Vertrieb (als Abteilung) und dem Zentralsekretariat
|
|
Entsprechend werden die Becken und Bahnen angelegt. Vgl. die Abbildungen unten. |
|
Zu Punkt (1) |
|
Die vorliegende Prozessbeschreibung ist unternehmenszentriert. In der BPMN wird aber meist der Gesamtkontext eines Geschäftsprozesses modelliert. Deshalb startet im zu erstellenden BPD (Business Process Diagram) der Prozess beim Kunden. Dort wird die Aufgabe Anfrage formulieren angestoßen. Danach wird entschieden, auf welche Weise die Anfrage verschickt wird. Dies wird durch ein Exclusive Gateway und drei nachfolgende Aufgaben modelliert: |
|
- Anfrage per Fax versenden
- Anfrage per Brief versenden
- Telefonische Anfrage
|
|
Von diesen geht ein jeweils ein Nachrichtenfluss [Anmerkung] in das Becken Unternehmen zum Zentralsekretariat. Jede Nachricht stößt auf ein Nachrichten Zwischenereignis, empfangend. Vor diese Zwischenereignisse muss ein Exclusive Gateway ereignsbasiert, nur für den Prozessstart gesetzt werden. Genau für eine solche Situation ist dieses Prozesselement geschaffen. Auf diese Weise wird also im Zentralsekretariat der Prozess gestartet. Beim Kunden endet sein Prozess, nachdem genau eine der Aufgaben realisiert wurde. |
|
Muster Nachrichtenversand In der BPMN wird bzgl. der Abläufe im Geschäftsprozess konsequent zwischen Sequenzfluss und Nachrichtenfluss unterschieden. |
|
Im Zentralsekretariat liegen also die drei empfangenden Nachrichten-Zwischenereignisse Anfrage per Brief, Anfrage per Telefax und Telefonische Anfrage vor. Bei einer telefonischen Anfrage folgt die Aufgabe Anfragefixierung mit einem entsprechenden Datenobjekt Anfrage, das beschrieben wird. Da der Sequenzfluss für alle drei Varianten einheitlich weitergeht, werden die drei Sequenzflüsse dann zusammengeführt (Position 1). Hierzu dient ein verknüpfendes Exclusive Gateway. Es folgt die Aufgabe Formale Korrektheit prüfen, die lesend auf das Datenobjekt Anfrage zugreift. Da in der Prozessbeschreibung nicht darauf eingegangen wird, was bei fehlerhafter formaler Korrektheit geschieht, wird es hier auch nicht modelliert. |
|
Im Text wird dann die Weiterleitung an die Geschäftsleitung (GL) und den Vertriebsbereichsleiter (VBL) beschrieben. Dies erfordert ein Parallel Gateway, nach dem die entsprechenden Aufgaben modelliert wurden, an die das Datenobjekt Anfrage angehängt ist. Da dabei das Datenobjekt nicht gelesen und nicht beschrieben wird, verzichtet der Verfasser in einem solchen Fall auf die Pfeilspitzen bei der Verbindungslinie. |
Muster Teilaufgaben |
Muster Weiterleitung Die Weiterleitung von Datenobjekten kann auch unterschiedliche Weise modelliert werden. Entweder so wie hier, indem die Weiterleitung als Aufgabe modelliert wird, oder durch Verbinden des Datenobjekts mit der Sequenzflusslinie, oder einfach so, dass das Informationsobjekt bei der nächsten Aufgabe wieder auftaucht. Vgl. [Staud 2024, Abschnitt 8.3]. |
|
Nach der Aufgabe Weiterleitung an GL endet dieser Sequenzflusszweig mit einem Schlussereignis, während der Weiterleitung an VBL die Aufgabe Weiterleitung an VI folgt, die vom vom VBL zu realisieren ist, weshalb der Sequenfluss in die Bahn VBL geleitet und dort die Aufgabe platziert wird. |
|
Punkt 2 der Anforderungen |
|
Dies betrifft zuerst das vom Kunden angefragte Leistungssprektrum. Hier deutet der Text eine dreigeteilte Entweder/Oder-Situation an, die durch ein datenbasiertes verzweigendes Exclusive Gateway modelliert wird (Position 2 in der folgenden Abbildung): |
|
- Entweder nicht realisierbar (nicht innerhalb des Leistungssprektrums) oder
- Passend oder
- nur Teile realisierbar.
|
|
Die Absage wird durch eine entsprechende Aufgabe Auftrag ablehnen mit einem Beenden - Ereignis (terminate) modelliert, womit der Geschäftsprozess endet. Rund um die Ablehnung könnte der Nachrichtenweg der Absage modelliert werden, da die Anforderungsbeschreibung darauf verzichtet, geschieht es auch hier. |
|
Die in der Prozessbeschreibung beschriebene Anfrage bei Partnerunternehmen als Kooperationspartner (KP) oder als Subunternehmer (SubU) wurde einfach als eine einzige Aufgabe modelliert, mit einem positiven und einem negativen Gesamtergebnis. Dies könnte, wenn es für die Prozessanalyse wichtig wäre, auch viel detaillierter realisiert werden. Zum Beispiel so, dass jede einzelne Anfrage bei einem potentiellen Partner als Funktion in einer Schleife erfasst würde. Die Schleife wäre erst dann fertig, wenn alle potentiellen Partner gefragt worden wären - mit einem positiven oder einem negativen Ergebnis. |
|
Kommt es bei der Aufgabe Partnerunternehmen anfragen zu einem negativen Gesamtergebnis wird die Anfrage wiederum abgelehnt und ein weiteres Schlussereignis vom Typ Beenden (terminate) tritt ein. |
|
Kommt es zu einem positiven Gesamtergebnis ("Gefunden") wird die Prozessbeschreibung in eine Aufgabe Als KP oder SubU einbinden umgesetzt. Der dann nachfolgende Sequenzfluss wird mit dem postiven Ergebnis der Prüfung ("passend") zusammengeführt, denn es geht ja ab da in einem einzigen Sequenzfluss weiter. Dies geschieht mit einem Exclusive Gateway (Pos. 3 der Abbildung). |
|
Die folgende Abbildung zeigt die bisherigen Modellierungsschritte. Das Parallel Gateway am Ende des Sequenzflusses steht für den Fortgang des Geschäftsprozesses, vgl. unten. |
|

|
|
Abbildung 2.2-1: Angebotserstellung für Anlagen, Teil 1 |
|
Enthaltene Elemente (Auswahl): - Bahnen - Becken - Datenobjekt (Erzeugung) - Datenobjekt (lesend)) - Datenobjekt am Sequenzfluss - Exclusive Gateway / ereignisbasiert, für den Prozessstart - Exclusive Gateway, verknüpfend - Informationstransport durch Aufgabe - Muster Teilaufgaben - Nachrichtenfluss - Nachrichten-Zwischenereignis, empfangend - Parallel Gateway, verzweigend - Verknüpfungs-Zwischenereignis / abgebend |
|
Alternative |
|
Noch ein Beispiel zum Thema Abstrahierung: Möglich wäre oben z.B. die Zusammenfassung der Kundenaktivitäten und eine Abstrahierung von den Nachrichtenvarianten gewesen. Dann liegt beim Kunden eine einzige Aktivität vor, die eine Nachricht übermittelt. Im Zentralsekretariat müsste dann die Aktivität Klären Anfrageart eingefügt werden, da ja für telefonische Anfragen eine Anfragefixierung erfolgt (und nur für diese). Vgl. die folgende Abbildung. |
Abstrahierung |

|
|
Abbildung 2.2-2: Angebotserstellung für Anlagen - alternativer Start (Abgeleitet von obigere Abbildung). |
|
Enthaltene Elemente (Auswahl): - Datenobjekt (lesend) - Exclusive Gateway / datenbasiert und verknüpfend - Exclusive Gateway / datenbasiert und verzweigend - Nachrichtenfluss |
|
Zu Punkt 3 der Anforderungsbeschreibung |
|
Der Geschäftsprozess findet weiterhin beim Vertriebsingenieur (VI) statt. Der Absatz macht deutlich, dass zwei Tätigkeiten parallel angestoßen werden. Deshalb das Parallel Gateway am Ende der obigen Abbildung und am Beginn der nächsten. Die beiden Aufgaben sind Prüfung ALF und Prüfung Auslastung IngGruppe. |
|
Die Prüfung der Angebotslegungsfrist kann zu zwei Ergebnissen führen: "ausreichend / nicht ausreichend". Genauso die Prüfung der Kapazität der Ingenieurgruppe: "Ingenieurkapazität reicht / reicht nicht". Die kombinierten insgesamt vier möglichen Ergebnisse werden nun bezüglich ihrer Konsequenzen im Text wie folgt beschrieben: |
|
- Wenn beide Prüfungen positiv ausfallen geht es weiter im Geschäftsprozess, die Anfrage wird angenommen.
- Ist die Kapazität der Ingenieurgruppe nicht ausreichend (Kapazität Ingenieure nicht vorhanden), wird die Anfrage abgelehnt, unabhängig davon, welches Ergebnis die Prüfung der Angebotslegungsfrist erbrachte.
- Ist die Angebotslegungsfrist (ALF) nicht realisierbar und sind Kapazitäten vorhanden, wird um eine Fristverlängerung gebeten.
|
|
Es bleiben also drei mögliche Fortgänge übrig. Dies wird hier durch ein Complex Gateway modelliert (Pos. 4). Möglich wäre auch eine konventionelle Lösung mit parallelen Gateways nach dem Kombinatorikmuster (vgl. [Staud 2014, Abschnitt 6.6]), aber für solche Situationen ist in der BPM das Complex Gateway geschaffen worden. |
|
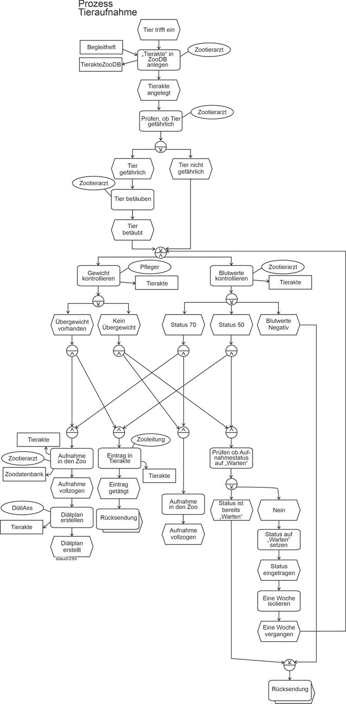
Das Zoo-Beispiel mit EPKs in diesem Text zeigt eine Lösung auf Basis der EPK-Syntax. |
|
In der BPD wird dies wie folgt umgesetzt: |
|
- Nach der Aufgabe Absage wird ein Beenden-Ereignis (terminate) angefügt.
- Nach der Aufgabe Anfrage annehmen geht es zu einem vereinigenden Exclusive Gateway weiter. Dieser positive Fortgang wird mit dem anderen zuammengeführt (vgl. unten).
- Nach der Aufgabe Bitte um Fristverlängerung folgt ein Exclusive Gateway mit den zwei möglichen Ergebnissen nicht gewährt/gewährt. "Gewährt" führt zum oben angesprochenen weiteren positiven Fortgang, der mit Hilfe des Exclusive Gateway mit dem anderen zuammengeführt wird. "Nicht gewährt" führt zu einer Aufgabe Absage und zu einem Beenden-Ereignis (terminate).
|
|
Die folgende Abbildung zeigt diesen Prozessabschnitt, konzentriert auf die VI-Bahn. |
|

|
|
Abbildung 2.2-3: Angebotserstellung für Anlagen, Teil 2 - Kapazitätsprüfung |
|
Abkürzungen: ALF: Angebotslegungsfrist Enthaltene Elemente (Auswahl): - Complex Gateway, verknüpfend - Complex Gateway, verzweigend - Datenobjekte am Sequenzfluss - Exclusive Gateway / datenbasiert und verknüpfend - Parallel Gateway, verzweigend - Verknüpfungs-Zwischenereignis / abgebend - Verknüpfungs-Zwischenereignis / empfangend |
|
Zu Position 4 der Anforderungsbeschreibung |
|
Die Angebotserstellung ist im Text detailliert beschrieben mit all ihren Funktionalitäten. Ausführungen zu Stunden- und Kostenschätzungen usw. sind aber Funktionsaspekte und nicht Prozessaspekte und können deshalb bei einer Istanalyse des Prozesses ignoriert werden. Ihr Ausmodellieren würde die Beschreibung des Prozessflusses stören. Deshalb wird diese Beschreibung der Einzelfunktionen in einen (verborgenen) Subprozess gepackt. Die für die Angebotserstellung notwendigen Textdokumente werden an den zum Subprozess führenden Sequenzfluss angefügt (vorige Abbildung). |
|
Obiges gilt grundsätzlich. In den textlichen oder verbalen Prozessbeschreibungen (z.B. bei Istanalysen) werden Funktions- und Prozessbeschreibungen oft vermischt. Es ist Sache der Prozessmodellierer diesbezüglich eine Abgrenzung vorzunehmen. Ist z.B. eine Digitalisierung des Geschäftsprozesses geplant, müssen auch Funktionsaspekte modelliert werden. Evtl. bis auf die Programmebene, wobei da dann die Methoden der UML herangezogen werden sollten (vgl. [Staud xxx]). |
|
Die im Text etwas unklaren Angaben zu den zuständigen Personen werden durch eine textliche Anmerkung gelöst. Solche nicht ganz präzisen Angaben bei Zuständigkeiten kommen bei Prozessbeschreibungen häufig vor. |
|
Die nachfolgende Aktivität Angebotsdaten erfassen wird durch den Vertrieb realisiert. Dort werden die Angebotsdaten in eine Datenbank mit allen Angeboten, die im Unternehmen erstellt werden, eingetragen. Es entsteht das Datenobjekt Angebot in Datenbank. Aus diesem Datenbankeintrag heraus entsteht dann - automatisch - mit Hilfe eines Reportgenerators die textliche Fassung des Angebots (Textliches Angebot). Diese Aufgabe wird also von einem Programm durchgeführt, weshalb im Business Process Diagram (BPD) eine Aufgabe des Typs Dienst (Service Task Objekt) gewählt wurde. Da, so die Anforderungsbeschreibung, die Zusendung des fertigen Angebots der VI erledigt, wird der Sequenzfluss in dessen Bahn geführt und dort eine Sender-Aufgabe Dem Kunden zusenden angestoßen (Pos. 6 in der Grafik). Von dieser führt dann eine Nachrichtenlinie in das Kunden-Becken zu einem Nachrichten-Zwischenereignis und zur Aufgabe Angebot prüfen. Dazu unten mehr. |
|

|
|
Abbildung 2.2-4: Angebotserstellung für Anlagen, Teil 3 - Angebot zum Kunden |
|
Enthaltene Elemente (Auswahl): - Datenobjekt (Erzeugung) - Datenobjekt (lesend) - Datenobjekt am Sequenzfluss - Dienst-Aufgabe - Nachrichtenfluss - Sender-Aufgabe - verborgener Subprozess - Verknüpfungs-Zwischenereignis / abgebend - Verknüpfungs-Zwischenereignis / empfangend |
|
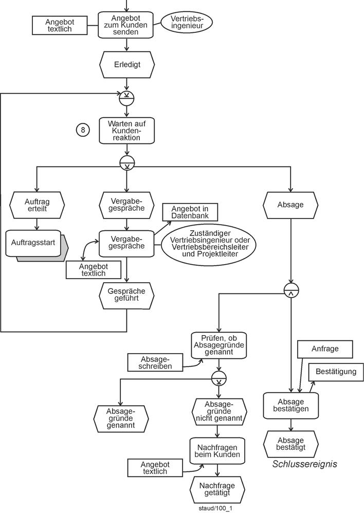
Zu Position 5 der Anforderungsbeschreibung |
|
Für den Start des Geschäftsprozesses beim Kunden, die Angebotsprüfung und die Entscheidungsfindung, wurde ein Nachrichtenstartereignis (top level) eingefügt. Dieses stößt die Aufgabe Angebot prüfen an. Dabei wird das Datenobjekt Angebot gelesen. |
Nachrichten-
startereignis |
..i::Gruppe (BPMN)::j::Beim Kunden löst dies einen Entscheidungsprozess aus, der in seiner Grundform modelliert wurde, da eine nähere Beschreibung nicht vorliegt. Er ist im Becken des Kunden zu finden. Zu beachten ist hier die eventuelle Forderung nach Vergabegesprächen. Falls es zu diesen kommt, müssen nach der obigen Prozessbeschreibung der VBL und der VI miteinbezogen werden. Dies wurde durch jeweils eine Nachricht modelliert. Das gemeinsam geführte Gespräch wird - über die entsprechenden Bahnen hinweg - durch eine Gruppe (group) modelliert. Dazu wird in jeder beteiligten Bahn die Aufgabe Vergabegespräche führen eingefügt und mittels Nachricht (vom Kunden) angestoßen. |
Entscheidung beim Kunden |
Falls die Prüfung beim Kunden gleich positiv verlief oder falls die Vergabegespräche einen positiven Abschluss fanden, kommt es zur Erteilung des Auftrags und zu einem Prozessende. Die beiden Sequenzflusszweige werden vor der Aufgabe Auftrag erteilen mit Hilfe eines Exclusive Gateway zusammengeführt. |
|
Da das Unternehmen ja von der Auftragserteilung erfahren sollte, dies aber in der Prozessbeschreibung nicht näher ausgeführt wird, wurde eine entsprechende Nachricht zum Becken des Unternehmens eingefügt (mit einer Sender-Aufgabe). |
|
Zu einer Absage durch den Kunden kommt es entweder gleich oder ebenfalls nach den Vergabegesprächen. Deshalb werden auch hier die entsprechenden Sequenzflusszweige mit einem Exclusive Gateway zusammengeführt und danach die Sender-Aufgabe Auftrag ablehnen eingefügt. Hier ist der Adressat der Nachricht in der Prozessbeschreibung angeführt, weshalb der Nachrichtenfluss zum Vertriebsingenieur geführt wird. Gemäß der Prozessbeschreibung wird im Falle einer Absage nicht nur die Absage bestätigt, was einfach durch eine Funktion geschieht, sondern auch u.U. nachgefragt. Die diesbezügliche Formulierung |
Absage |
"...falls dies nicht schon aus dem Absageschreiben hervorgeht" |
|
kann dadurch umgesetzt werden, dass einfach eine entsprechende Prüfung ("Prüfen, ob Absage begründet"; Pos. 7) eingebaut wird. War die Absage begründet, folgt ein Beenden-Ereignis (terminate), ansonsten eine nicht näher spezifizierte Nachfrage und danach dann das Prozessende. |
|

|
|
Abbildung 2.2-5: Angebotserstellung für Anlagen, Teil 4 - Schluss |
|
Enthaltene Elemente (Auswahl): - Exclusive Gateway / datenbasiert und verknüpfend - Exclusive Gateway / datenbasiert und verzweigend - Gruppe - Nachrichtenfluss - None-Schlussereignis - Sender-Aufgabe - Verknüpfungs-Zwischenereignis / empfangend |
|
Soweit der Geschäftsprozess Angebotserstellung für Anlagen, der damit endet. Im positiven Fall stößt er den nachfolgend skizzierten Geschäftsprozess Auftragsstart an. |
|
2.2.3 Lösung |
|
Den Geschäftsprozess als Ganzes kann die folgende Abbildung nur andeuten. Sie kann hier aus technischen Gründen nicht besser dargestellt werden. Eine größere und grafisch detailliertere Version dieser Grafik findet sich hier: https://www.staud.info/grafiken2020/Grafiken.php |
|

|
|
Abbildung 2.2-6: Angebotserstellung für Anlagen, Gesamtmodell |
|
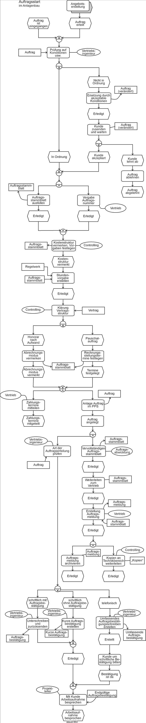
2.3 Auftragsstart im Anlagenbau |
|
Die hier zugrundeliegende Prozessbeschreibung entspricht weitgehend einer realen ersten Prozessaufnahme. Sie wurde nicht "geglättet", wie dies meist der Fall ist. Deshalb enthält sie Ablaufbeschreibungen auf unterschiedlichen Ebenen, für die Prozessmodellierung überflüssige Anmerkungen und unvollständige Angaben, v.a. bzgl. der Datenobjekte. Damit soll genau auf diese Probleme hingewiesen werden. Prozessbeschreibungen sind oft sehr unscharf bzw. lückenhaft. In einer realen Modellierungssituation würde dies bei der nächsten Projektbesprechung mit den Prozessverantwortlichen geklärt. |
|
2.3.1 Prozessbeschreibung |
|
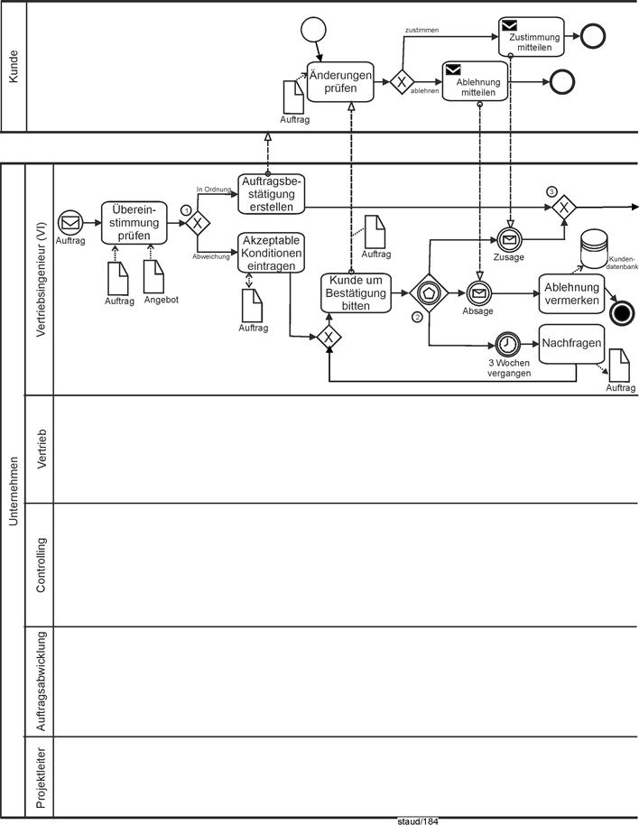
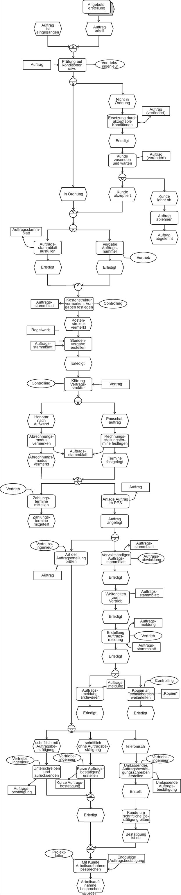
(1) Nach Eingang des Auftrags prüft der Vertriebsingenieur (VI), ob der Auftrag mit sämtlichen ausgehandelten Konditionen bzw. dem Angebot übereinstimmt. Gibt es keine Abweichungen wird die Auftragsbestätigung erstellt und dem Kunden mitgeteilt. Gibt es im Auftrag des Kunden Abweichungen vom Angebot werden diese in der Auftragsbestätigung durch für das Unternehmen akzeptable Konditionen ersetzt. Dies wird dem Kunden mitgeteilt und er wird gebeten, die Kenntnisnahme schriftlich zu bestätigen. Lehnt der Kunde ab, wird die Ablehnung in der Kundendatenbank vermerkt. Hat der Kunde nach drei Wochen noch nicht geantwortet, wird nachgefragt. |
|
(2) Der Vertriebsingenieur (VI) füllt dann im ERP-System ein Auftragsstammblatt (ASB) aus, wobei im Vertrieb gleichzeitig zentral die Auftragsnummer vergeben wird, die auch ins Auftragsstammblatt (ASB) eingetragen wird. |
|
(3) Das Controlling trägt dann die im Angebot bzw. im Auftrag festgelegte Kostenstruktur nach Honorar, Sachkosten, Reisekosten und Fremdleistungskosten auf dem Auftragsstammblatt ein und versieht es mit Vorgaben für Budget, Ressourcenplanung, Reisekosten und Zahlungsplan. |
|
(4) Das Controlling erstellt eine Stundenvorgabe für den Projektleiter, die sich folgendermaßen errechnet: Vom beauftragten Honorar werden zunächst die Fremdleistungen und die geplanten Sachkosten (Reisekosten, Kopierkosten etc.) abgezogen. Nach Abzug eines Gewinns und einer Sicherheitsmarge in Höhe von ca. 16% ergeben sich die verfügbaren Personalkosten. Diese werden durch den Kostensatz der jeweiligen Mitarbeitergruppe geteilt. So ergibt sich die Stundenvorgabe je Mitarbeitergruppe. Alle Ingenieure im Haus sind nach den Jahren ihrer Berufserfahrung unterschiedlichen Gruppen zugeordnet. Jede Gruppe wird zu einem bestimmten Erlösstundensatz abgerechnet bzw. Kostenstundensatz belastet. Ebenso werden Sekretärinnen, studentische Hilfskräfte, Übersetzer, Technische Zeichner usw. mit bestimmten Kostensätzen eingerechnet. |
|
Dabei werden drei Stufen unterschieden. Der erste Kostensatz (Kostensatz Stufe 1) ergibt sich aus dem jeweiligen Gehalt des Mitarbeiters. Die Hinzurechnung der direkten bereichsspezifischen Gemeinkosten ergibt den Kostensatz Stufe 2. Die weitere Addition des unternehmensspezifischen Gemeinkostensatzes ergibt den endgültigen dritten Kostensatz Stufe 3. |
|
(5) Das Controlling ermittelt die Rechnungsstellungstermine aufgrund der vertraglichen Vereinbarungen. Bei Honorar nach Aufwand wird nur der Abrechnungsmodus (wöchentlich, monatlich, vierteljährlich, usw.) vermerkt. Bei Pauschalaufträgen sind die Rechnungsstellungstermine in der Regel an den Projektfortschritt gekoppelt und fallen mit Meilensteinen der Projektabwicklung zusammen. Bei den Rechnungsstellungsterminen für diese Aufträge werden die abzurechnenden Beträge bzw. der Prozentanteil des Honorars vermerkt. |
|
Nach Ermittlung der Rechnungsstellungstermine werden dem Kunden durch den Vertrieb die Zahlungstermine mitgeteilt. Parallel hierzu erfolgt die Anlage des Auftrags im Produktionsplanungssystem (PPS) durch das Controlling. |
|
(6) Das durch die Abteilung Auftragsabwicklung vervollständigte Auftragsstammblatt wird zur Erstellung der Auftragsmeldung an den Vertrieb zurückgegeben. Die ausgedruckte Auftragsmeldung wird mit den entsprechenden Anlagen (Angebot, Vertrag und sonstige für die Vertragsausführung erforderlichen Dokumente) archiviert. Außerdem werden vom Controlling Kopien an den für die Bearbeitung zuständigen Technikbereich weitergeleitet. |
|
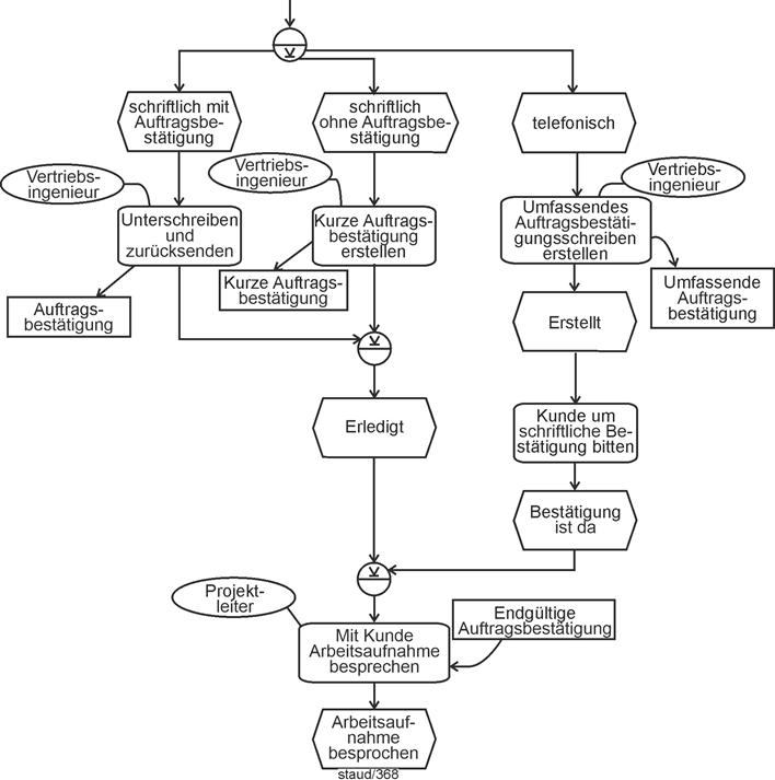
(7) Parallel zur internen Meldung über die Vervollständigung des Auftragsstammblatts hat der Vertriebsingenieur die externe Auftragsbestätigung an den Kunden zu erstellen. In dieser werden auch die zuständigen technischen Ansprechpartner und der Projektleiter vermerkt. |
|
Erfolgte der Auftrag schriftlich und hat der Auftraggeber bereits eine Auftragsbestätigung mitgeschickt, wird diese unterschrieben zurückgesandt. |
|
Erfolgte die Beauftragung mündlich, wird die externe Auftragsbestätig um sämtliche besprochenen Konditionen ergänzt und dem Kunden zugesandt. |
|
Ansonsten wird die externe Auftragsbestätigung dem Kunden zugeschickt. |
|
Abschließend setzt sich der Projektleiter mit dem Kunden in Verbindung, um die Arbeitsaufnahme zu besprechen. |
|
Festlegung und erste Erkenntnis |
|
- Die Prozessmodellierung soll als Standardprozessmodellierung erfolgen, d.h. die Geschäftsobjekte (Datenobjekte, usw.) sollen als solche erkennbar sein und mit ihnen soll im Geschäftsprozess umgegangen werden.
- Als erster Akteur kann das Unternehmen angenommen werden, in dem der Geschäftsprozess stattfindet.
|
|
Textanalyse |
|
Wie immer lohnt es sich, die Prozessanforderungen zu Beginn als Ganzes und genau zu lesen. Hier kann erkannt werden: |
|
(1) Nach Eingang des Auftrags prüft der Vertriebsingenieur (VI), ob der Auftrag mit sämtlichen ausgehandelten Konditionen bzw. dem Angebot übereinstimmt. Gibt es keine Abweichungen wird die Auftragsbestätigung erstellt und dem Kunden mitgeteilt. Gibt es im Auftrag des Kunden Abweichungen vom Angebot werden diese in der Auftragsbestätigung durch für das Unternehmen akzeptable Konditionen ersetzt. Dies wird dem Kunden mitgeteilt und er wird gebeten, die Kenntnisnahme schriftlich zu bestätigen. Lehnt der Kunde ab, wird die Ablehnung in der Kundendatenbank vermerkt. Hat der Kunde nach drei Wochen noch nicht geantwortet, wird nachgefragt. |
|
Ganz normaler Prozessstart. Erster Akteur: Vertriebsingenieur (VI). Weiterer Akteur: Kunde. Geschäftsobjekte: Auftrag, Angebot, Auftragsbestätigung |
|
(2) Der Vertriebsingenieur (VI) füllt dann im ERP-System ein Auftragsstammblatt (ASB) aus, wobei im Vertrieb gleichzeitig zentral die Auftragsnummer vergeben wird, die auch ins Auftragsstammblatt (ASB) eingetragen wird. |
|
Zweiter Akteur: Abteilung Vertrieb. Datenobjekt Auftragsstammblatt (ASB); |
|
(3) Das Controlling trägt dann die im Angebot bzw. im Auftrag festgelegte Kostenstruktur nach Honorar, Sachkosten, Reisekosten und Fremdleistungskosten auf dem Auftragsstammblatt ein und versieht es mit Vorgaben für Budget, Ressourcenplanung, Reisekosten und Zahlungsplan. |
|
Dritter Akteur: Abteilung Controlling. Ansonsten verlässt die Beschreibung die Ebene der Standardprozessmodellierung und geht in die detaillierte Erläuterung der Aufgabe. So dass wir hier einen Subprozess einfügen. Zuerst einen verborgenen, dann einen entfalteten. |
|
(4) Das Controlling erstellt eine Stundenvorgabe für den Projektleiter, die sich folgendermaßen errechnet: Vom beauftragten Honorar werden zunächst die Fremdleistungen und die geplanten Sachkosten (Reisekosten, Kopierkosten etc.) abgezogen. Nach Abzug eines Gewinns und einer Sicherheitsmarge in Höhe von ca. 16% ergeben sich die verfügbaren Personalkosten. Diese werden durch den Kostensatz der jeweiligen Mitarbeitergruppe geteilt. So ergibt sich die Stundenvorgabe je Mitarbeitergruppe. Alle Ingenieure im Haus sind nach den Jahren ihrer Berufserfahrung unterschiedlichen Gruppen zugeordnet. Jede Gruppe wird zu einem bestimmten Erlösstundensatz abgerechnet bzw. Kostenstundensatz belastet. Ebenso werden Sekretärinnen, studentische Hilfskräfte, Übersetzer, Technische Zeichner usw. mit bestimmten Kostensätzen eingerechnet. |
|
Dabei werden drei Stufen unterschieden. Der erste Kostensatz (Kostensatz Stufe 1) ergibt sich aus dem jeweiligen Gehalt des Mitarbeiters. Die Hinzurechnung der direkten bereichsspezifischen Gemeinkosten ergibt den Kostensatz Stufe 2. Die weitere Addition des unternehmensspezifischen Gemeinkostensatzes ergibt den endgültigen dritten Kostensatz Stufe 3. |
|
Auch solch ein Text sollte misstrauisch machen. Hier wird wieder auch die Ebene der Standardprozessmodellierung verlassen und es werden Aufgaben detailliert erläutert. So dass wir hier einen Subprozess Stundenvorgabe erstellen einfügen. Zuerst verborgen im "Standard"-Business Process Diagram, dann entfaltet im Subprozess. |
|
(5) Das Controlling ermittelt die Rechnungsstellungstermine aufgrund der vertraglichen Vereinbarungen. Bei Honorar nach Aufwand wird nur der Abrechnungsmodus (wöchentlich, monatlich, vierteljährlich, usw.) vermerkt. Bei Pauschalaufträgen sind die Rechnungsstellungstermine in der Regel an den Projektfortschritt gekoppelt und fallen mit Meilensteinen der Projektabwicklung zusammen. Bei den Rechnungsstellungsterminen für diese Aufträge werden die abzurechnenden Beträge bzw. der Prozentanteil des Honorars vermerkt. |
|
Nach Ermittlung der Rechnungsstellungstermine werden dem Kunden durch den Vertrieb die Zahlungstermine mitgeteilt. Parallel hierzu erfolgt die Anlage des Auftrags im Produktionsplanungssystem (PPS) durch das Controlling. |
|
Auch dieser Text erläutert eine Aufgabe, Rechnungsstellungstermine ermitteln, in tiefer Detailliertheit. Wieder wird die Ebene der Standardprozessmodellierung verlassen. So dass wir wieder einen Subprozess einfügen. |
|
(6) Das durch die Abteilung Auftragsabwicklung vervollständigte Auftragsstammblatt wird zur Erstellung der Auftragsmeldung an den Vertrieb zurückgegeben. Die ausgedruckte Auftragsmeldung wird mit den entsprechenden Anlagen (Angebot, Vertrag und sonstige für die Vertragsausführung erforderlichen Dokumente) archiviert. Außerdem werden vom Controlling Kopien an den für die Bearbeitung zuständigen Technikbereich weitergeleitet. |
|
Weitere Abteilung: Auftragsabwicklung. Weiteres Geschäftsobjekt: Auftragsmeldung |
|
(7) Parallel zur internen Meldung über die Vervollständigung des Auftragsstammblatts hat der Vertriebsingenieur die externe Auftragsbestätigung an den Kunden zu erstellen. In dieser werden auch die zuständigen technischen Ansprechpartner und der Projektleiter vermerkt. |
|
Erfolgte der Auftrag schriftlich und hat der Auftraggeber bereits eine Auftragsbestätigung mitgeschickt, wird diese unterschrieben zurückgesandt. |
|
Erfolgte die Beauftragung mündlich, wird die externe Auftragsbestätig um sämtliche besprochenen Konditionen ergänzt und dem Kunden zugesandt. |
|
Ansonsten wird die externe Auftragsbestätigung dem Kunden zugeschickt. |
|
Abschließend setzt sich der Projektleiter mit dem Kunden in Verbindung, um die Arbeitsaufnahme zu besprechen. |
|
Normaler Prozesslauf. Weiteres Geschäftsobjekt: externe Auftragsbestätigung |
|
2.3.2 Lösungsschritt 1 |
|
Prozessbeschreibung, erster Punkt |
|
(1) Nach Eingang des Auftrags prüft der Vertriebsingenieur (VI), ob der Auftrag mit sämtlichen ausgehandelten Konditionen bzw. dem Angebot übereinstimmt. Gibt es keine Abweichungen wird die Auftragsbestätigung erstellt und dem Kunden mitgeteilt. Gibt es im Auftrag des Kunden Abweichungen vom Angebot werden diese in der Auftragsbestätigung durch für das Unternehmen akzeptable Konditionen ersetzt. Dies wird dem Kunden mitgeteilt und er wird gebeten, die Kenntnisnahme schriftlich zu bestätigen. Lehnt der Kunde ab, wird die Ablehnung in der Kundendatenbank vermerkt. Hat der Kunde nach drei Wochen noch nicht geantwortet, wird nachgefragt. |
|
Wie immer bei der Erstellung eines Business Program Diagrams (BPD) sollte zuerst die gesamte Beschreibung gelesen und der Prozess als Ganzes verstanden werden. Dabei kann man auch die handelnden Einheiten in diesem Geschäftsprozess identifizieren: Der Kunde, im Unternehmen der Vertriebsingenieur (VI), der Vertrieb, das Controlling, die Auftragsabwicklung und der Projektleiter. Entsprechend werden die Becken und Bahnen angelegt. Vgl. Abbildung 2.3-1. Um die Abbildung übersichtlich zu halten, werden folgende Abkürzungen verwendet: |
|
- AM für Auftragsmeldung
- ASB für Auftragsstammblatt
- ABS für Auftragsbestätigung
|
|
Punkt (1) der Prozessbeschreibung kann durch ein Nachrichten-Startereignis (top level) in der Bahn Vertriebsingenieur (VI) modelliert werden. Da die Übersendung des Auftrags durch den Kunden in der Anforderungsbeschreibung nicht angesprochen wird, erscheint sie auch nicht im Prozessmodell. |
Vgl. Abb. 2.3-1 |
Es folgt die Aufgabe Übereinstimmung prüfen mit den zu lesenden Datenobjekten Auftrag und Angebot. Der Text beschreibt dann eine Entscheidungssituation mit den zwei möglichen Ergebnissen In Ordnung bzw. Abweichung. Dies wird durch ein verzweigendes Exclusive Gateway modelliert. Ergibt die Prüfung keine Abweichungen wird die Auftragsbestätigung erstellt und der Kunde informiert. Diese wird durch eine Nachricht an das Kundenbecken modelliert, was in dieser Methode erlaubt ist. |
|
Ergibt die Prüfung des Auftrags Abweichungen vom Angebot werden diese durch akzeptable Konditionen ersetzt. Dafür wird eine Aufgabe Akzeptable Konditionen eintragen eingefügt, die lesend und schreibend auf das Datenobjekt Auftrag zugreift. |
|
Nun fordert die Anforderungsbeschreibung, den Kunden zu informieren und um seine Zustimmung zu bitten. Dafür wird eine Aufgabe Kunde um Bestätigung bitten und eine Nachricht zum Kunden eingefügt. Der veränderte Auftrag wird an den Nachrichtenpfeil angefügt. Das Exclusive Gateway vor der Aufgabe dient einer Rückschleife, dazu unten mehr. |
Vgl. Abbildung 2.3-1 |

|
|
Ausschnitt aus Abbildung 2.3-1: Auftragseingang. |
|
Das Senden des veränderten Auftrags zum Kunden wird also durch eine Nachricht ins Becken des Kunden direkt zur ersten Aufgabe Änderungen prüfen modelliert, wo dann der entsprechende Entscheidungsprozess stattfindet. |
|
Dieser im Text nur angedeutete Prozessabschnitt wird wie folgt modelliert. Nach einem Startereignis (top level) folgt die oben erwähnte Aufgabe Änderungen prüfen mit dem Lesezugriff auf das Datenobjekt Auftrag. Es folgt ein verzweigendes Exclusive Gateway mit den möglichen Ergebnissen zustimmen / ablehnen. Danach folgt jeweils eine Sender-Aufgabe, Zustimmung mitteilen bzw. Ablehnung mitteilen und ein Schlussereignis. Von den beiden Sender-Aufgaben führen Nachrichtenpfeile ins Becken des Unternehmens in die Bahn des VI. |
Beim Kunden |

|
|
Ausschnitt aus Abbildung 2.3-1: Änderungsprüfung beim Kunden. |
|
Für den Vertriebsingenieur (VI) ergibt sich nun eine Wartesituation, die durch ein ereignisbasiertes Exclusive Gateway modelliert wird. Von diesem gehen drei Sequenzflüsse weg. Zwei zu empfangenden Nachrichten-Zwischenereignissen (Zusage, Absage), einer zu einem Zeitgeber-Zwischenereignis des Typs catching ("3 Wochen vergangen"). |
Pos. 2 in der Abbildung |
Die beiden Nachrichtenzwischenereignisse können zur Fortsetzung des Flusses führen: Eingang der Absage oder Eingang der Zusage (dass die Änderungen akzeptiert werden). Beide kommen vom Kunden, modelliert als empfangende Zwischenereignisse. |
|
- Kam eine Absage, wird dies durch die Aufgabe Ablehnung vermerken, das zu beschreibende Datenobjekt Kundendatenbank und ein Beenden-Ereignis (terminate) modelliert.
- Kam eine Zusage wird der Sequenzfluss mit dem positiven Ergebnis der Prüfung zusammengeführt (Pos. 3). Das Verschmelzen der beiden Sequenzflüsse wird mit Hilfe eines verknüpfenden Exclusive Gateway modelliert, da die Verzweigung flussaufwärts durch einen ebensolchen verursacht war.
|
|
Das Zeitgeber-Zwischenereignis im dritten Sequenzfluss erlaubt das Modellieren der Wartezeit von drei Wochen, wie in der Prozessbeschreibung verlangt. Danach führt der Sequenzfluss zur Aufgabe Nachfragen. Hier wird die Beschreibung lückenhaft. Deshalb wurde hier angenommen, dass das Nachfragen zu einer Änderung des Auftrags führt und dass dieser geänderte Auftrag wieder dem Kunden übersandt wird. In der BPD führen wir dazu den Sequenzfluss von Nachfragen mit Hilfe eines verknüpfenden Exclusive Gateway zusammen mit dem von Akzeptable Konditionen eintragen und damit zur Aufgabe Kunde um Bestätigung bitten. Es entsteht also hier eine Schleife. |
Warten |
Eine solche Ergänzung einer lückenhaften Prozessbeschreibung benötigt in der wirklichen Welt natürlich der Bestätigung und Präzisierung durch die Auftraggeber. |
|
Damit ist Punkt (1) der Prozessbeschreibung abgearbeitet. Die folgende Abbildung zeigt das Ergebnis. Hier sind auch die angelegten Bahnen und Becken erkennbar. |
|

|
|
Abbildung 2.3-1: Auftragsstart im Anlagenbau, Teil 1 - Auftragseingang und Prüfung |
|
Abkürzungen: AM: Auftragsmeldung, ASB: Auftragsstsammblatt, ABS: Auftragsbestätigung VI: Vertriebsingenieur, VBL: Vertriebsbereichsleiter Enthaltene Elemente (Auswahl): - Bahnen - Becken - Datenobjekt (lesend)) - Datenobjekt (verändernd)) - Exclusive Gateway / datenbasiert und verknüpfend - Exclusive Gateway / datenbasiert und verzweigend - Exclusive Gateway / ereignisbasiert und verzweigend - Implizites verknüpfendes Exclusive Gateway - Muster Rücksprung - Nachrichtenfluss - Nachrichten-Schlussereignis, abgebend - Nachrichten-Startereignis - Nachrichten-Zwischenereignis, empfangend - Verknüpfungs-Zwischenereignis / abgebend - Verknüpfungs-Zwischenereignis / empfangend - Zeitgeber |
|
2.3.3 Lösungsschritt 2 |
|
Vgl. bzgl. der Aufteilung Prozess- vs. Funktionsmodellierung die Prozessbeschreibung in 2.3.1. |
|
Prozessbeschreibung - Fortsetzung |
|
(2) Der Vertriebsingenieur (VI) füllt dann im ERP-System ein Auftragsstammblatt (ASB) aus, wobei im Vertrieb gleichzeitig zentral die Auftragsnummer vergeben wird, die auch ins Auftragsstammblatt (ASB) eingetragen wird. |
Muster Teilaufgaben |
(3) Das Controlling trägt dann die im Angebot bzw. im Auftrag festgelegte Kostenstruktur nach Honorar, Sachkosten, Reisekosten und Fremdleistungskosten auf dem Auftragsstammblatt ein und versieht es mit Vorgaben für Budget, Ressourcenplanung, Reisekosten und Zahlungsplan. |
|
(4) Das Controlling erstellt eine Stundenvorgabe für den Projektleiter, die sich folgendermaßen errechnet: Vom beauftragten Honorar werden zunächst die Fremdleistungen und die geplanten Sachkosten (Reisekosten, Kopierkosten etc.) abgezogen. Nach Abzug eines Gewinns und einer Sicherheitsmarge in Höhe von ca. 16% ergeben sich die verfügbaren Personalkosten. Diese werden durch den Kostensatz der jeweiligen Mitarbeitergruppe geteilt. So ergibt sich die Stundenvorgabe je Mitarbeitergruppe. Alle Ingenieure im Haus sind nach den Jahren ihrer Berufserfahrung unterschiedlichen Gruppen zugeordnet. Jede Gruppe wird zu einem bestimmten Erlösstundensatz abgerechnet bzw. Kostenstundensatz belastet. Ebenso werden Sekretärinnen, studentische Hilfskräfte, Übersetzer, Technische Zeichner usw. mit bestimmten Kostensätzen eingerechnet. |
|
Dabei werden drei Stufen unterschieden. Der erste Kostensatz (Kostensatz Stufe 1) ergibt sich aus dem jeweiligen Gehalt des Mitarbeiters. Die Hinzurechnung der direkten bereichsspezifischen Gemeinkosten ergibt den Kostensatz Stufe 2. Die weitere Addition des unternehmensspezifischen Gemeinkostensatzes ergibt den endgültigen dritten Kostensatz Stufe 3. |
|
(5) Das Controlling ermittelt die Rechnungsstellungstermine aufgrund der vertraglichen Vereinbarungen. Bei Honorar nach Aufwand wird nur der Abrechnungsmodus (wöchentlich, monatlich, vierteljährlich, usw.) vermerkt. Bei Pauschalaufträgen sind die Rechnungsstellungstermine in der Regel an den Projektfortschritt gekoppelt und fallen mit Meilensteinen der Projektabwicklung zusammen. Bei den Rechnungsstellungsterminen für diese Aufträge werden die abzurechnenden Beträge bzw. der Prozentanteil des Honorars vermerkt. |
|
Nach Ermittlung der Rechnungsstellungstermine werden dem Kunden durch den Vertrieb die Zahlungstermine mitgeteilt. Parallel hierzu erfolgt die Anlage des Auftrags im Produktionsplanungssystem (PPS) durch das Controlling. |
|
Wir kommen nun zu Punkt 2 der Prozessbeschreibung. Der Text signalisiert, dass im positiven Fortgang des Geschäftsprozesses zwei Aufgaben angestoßen werden. Dies wird mit einem Parallel Gateway modelliert (Pos. 4 in der Abb.). Die erste Aufgabe wird vom Vertriebsingenieur (VI) im ERP-System, die zweite durch die Abteilung Vertrieb realisiert. Beide beschreiben das Datenobjekt Auftragsstammblatt (ASB). Für dieses wird hier angenommen, dass es von zwei verschiedenen Personen gleichzeitig bearbeitet werden kann. |
Parallelität |
Danach können die beiden Sequenzflusszweige wieder zusammengeführt werden (verknüpfendes Parallel Gateway). Dies ist ein anschauliches Beispiel für das Muster Zeitfenster. Es ist i.d.R. mit Teilaufgaben verbunden. |
Muster Zeitfenster |
Anschließend folgt die im obigen Text angeführte Erfassung der Kostenstruktur durch die Organisationseinheit Controlling. Hier ist im Text wiederum auch die konkrete (innere, funktionale) Realisierung der Aufgabe angedeutet. Der Prozessanteil besteht hier nur aus einem verborgenen Subprozess (Kostenstruktur eintragen). Genauer werden dann die Tätigkeiten im zugehörigen entfalteten Subprozess beschrieben (vgl. unten). |
Prozess vs. Funktion |
Ein solches Muster muss man erkennen, wenn man eine Prozessbeschreibung bekommt: Was ist Prozess-, was ist Funktionsbeschreibung? Vgl. hierzu auch [Staud 2014, Abschnitt 12.4] und weitere Beispiele unten. |
|
In den folgenden Punkten folgen zwei weitere solche Funktionsbeschreibungen. Zum einen die Erstellung der Stundenvorgabe (Stundenvorgabe erstellen), zum anderen ein Regelwerk zur Bestimmung der Rechnungsstellungstermine (Rechnungsstellungstermine ermitteln). Dies ist jeweils nichts anderes als die Beschreibung die Festlegung der inneren Abläufe der Aufgabe. Wir haben es hier also wieder und viel deutlicher als oben mit dem Gegensatz von Prozess- und Funktionsmodellierung zu tun. |
Nochmals
Prozess vs. Funktion |
Prozessmodellierung vs. Funktionsmodellierung |
|
Bei der Erhebung eines Geschäftsprozesses bekommt man nicht immer nur Hinweise auf den Prozessablauf, sondern auch auf die Realisierung einzelner Funktionen. Dies muss man erkennen und das festgelegte Beschreibungsniveau einhalten [Anmerkung] . |
|
Unter Beachtung dieser Regel entsteht hier für die Erstellung der Stundenvorgabe ein einziger verborgener Subprozess mit der Bezeichnung Stundenvorgabe erstellen. Das Regelwerk (die Funktionsbeschreibung) kann in einem entfalteten Subprozess dargestellt werden. Vgl. dazu unten. |
|
Auch die Ermittlung der Rechnungsstellungstermine wird durch einen Subprozess dargestellt. Im zugehörigen entfalteten Subprozess ist die Funktionalität dargestellt. Nach diesem Subprozess werden zwei Aufgaben angestoßen. Dies wird mit einem Parallel Gateway (Pos. 5 in der Abb.) und den zwei Aufgaben Zahlungstermine mitteilen (als Sender-Aufgabe) durch den Vertrieb und Anlage Auftrag im PPS (als Nutzer-Aufgabe) durch das Controlling modelliert. |
Rechnungs-
stellungs-
termine |
Bei der Mitteilung der Zahlungstermine wird ein Nachrichtenfluss von der Sender-Aufgabe zum Rand des Kunden-Becken eingerichtet. Das ist erlaubt, man überlässt dann sozusagen die Zuordnung der Nachricht dem Kunden. |
|
Da nach der Aufgabe Anlage Auftrag im PPS zwei Aufgaben folgen (vgl. unten), werden hier noch ein Parallel Gateway und zwei weiterführende Sequenflüsse eingefügt. |
|
Die folgende Abbildugn zeigt den jetzt modellierten Prozessabschnitt. |
|

|
|
Abbildung 2.3-2: Auftragsstart im Anlagenbau, Teil 2 - Planen und Erfassen |
|
Enthaltene Elemente (Auswahl) und Muster: - Datenobjekt (lesend)) - Datenobjekt (verändernd)) - Exclusive Gateway / datenbasiert und verzweigend - Muster Teilaufgaben - Muster Zeitfenster - Nutzer-Aufgabe - Parallel Gateway, verknüpfend - Parallel Gateway, verzweigend - Sender-Aufgabe - Subprozess, verborgen - Verknüpfungs-Zwischenereignis / abgebend - Verknüpfungs-Zwischenereignis / empfangend Besondere Theorieaspekte: - Prozess- vs. Funktionsmodellierung - Start paralleler Teilaufgaben |
|
2.3.4 Lösungsschritt 3 |
|
Prozessbeschreibung - Fortsetzung |
|
(6) Das durch die Abteilung Auftragsabwicklung vervollständigte Auftragsstammblatt wird zur Erstellung der Auftragsmeldung an den Vertrieb zurückgegeben. Die ausgedruckte Auftragsmeldung wird mit den entsprechenden Anlagen (Angebot, Vertrag und sonstige für die Vertragsausführung erforderlichen Dokumente) archiviert. Außerdem werden vom Controlling Kopien an den für die Bearbeitung zuständigen Technikbereich weitergeleitet. |
|
(7) Parallel zur internen Meldung über die Vervollständigung des Auftragsstammblatts hat der Vertriebsingenieur die externe Auftragsbestätigung an den Kunden zu erstellen. In dieser werden auch die zuständigen technischen Ansprechpartner und der Projektleiter vermerkt. |
|
Erfolgte der Auftrag schriftlich und hat der Auftraggeber bereits eine Auftragsbestätigung mitgeschickt, wird diese unterschrieben zurückgesandt. |
|
Erfolgte die Beauftragung mündlich, wird die externe Auftragsbestätig um sämtliche besprochenen Konditionen ergänzt und dem Kunden zugesandt. |
|
Ansonsten wird die externe Auftragsbestätigung dem Kunden zugeschickt. |
|
Abschließend setzt sich der Projektleiter mit dem Kunden in Verbindung, um die Arbeitsaufnahme zu besprechen. |
|
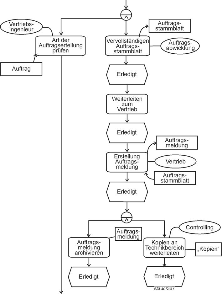
Die Punkte (6) und (7) der Anforderungsbeschreibung beschreiben zwei parallel zu erledigende Aufgaben, die Vervollständigung des Auftragsstammblattes in der Auftragsabwicklung und die Erstellung der externen Auftragsbestätigung durch den VI. Deshalb wird an Position 6 der Abbildung ein Parallel Gateway eingefügt mit Sequenzflüssen zu den zwei entsprechenden Aufgaben. |
|
Punkt (6) muss sehr genau gelesen werden. Schon der erste Halbsatz fordert zwei Handlungen: Das Übersenden des Auftragsstammblatts (ABS) an die Auftragsabwicklung und dort dessen Vervollständigung. Dafür wird die Aufgabe, Vervollständigung ASB und Weiterleitung, in der Auftragsabwicklung angelegt. Im zweiten Halbsatz folgt dann gleich die nächste Aufgabe, Erstellung Auftragsmeldung, durch den Vertrieb. Diese beiden Aufgaben sind hintereinander angeordnet und werden deshalb per Sequenfluss verbunden. In der ersten Aufgabe wird das Datenobjekt ASB beschrieben, dann transportiert (angehängt am Sequenzfluss) und schließlich gelesen. Bei der Erstellung der Auftragsmeldung wird außerdem das Datenobjekt AM beschrieben. |
|
Anschließend wird die Weiterleitung bzw. Archivierung der Auftragsmeldung beschrieben. Dies wird durch zwei parallel [Anmerkung] anzustoßende Funktionen modelliert. Deshalb folgt wieder ein Parallel Gateway. Der Vertrieb realisiert AM mit Anlagen archivieren, das Controlling Kopien zumTechnikbereich geben. Mit den nachfolgenden Schlussereignissen kommen diese Sequenzflusszweige an ihr Ende, der Geschäftsprozess geht aber - verursacht durch das aufteilende Parallel Gateway von Position (6) - weiter. |
|
Transportvorgänge können in der Prozessmodellierung ausdrücklich eingefügt, weggelassen oder mit der "benachbarten" Aktivität zusammengefasst werden (Aggregation). Hier wurde diesmal Letzteres gewählt. Aus der Aktivität Vervollständigung ASB wurde Vervollständigung ASB und Weiterleitung. Die Datenobjekte wurden entsprechend (erzeugend; lesend; am Sequenzfluss) eingefügt. |
Transport-
vorgänge |
Punkt (7) der Prozessbeschreibung führt zurück zum Parallel Gateway von Punkt 6 der Abbildung und zur parallel angestoßenen Aufgabe Externe Auftragsbestätigung erstellen mit den zwei Datenobjekten Externe ABS (wird erstellt) und ABS (wird gelesen). Die im Text angeführten Mitwirkenden werden noch hinzugefügt. |
|
Der weitere Verlauf hängt nun davon ab, auf welche Weise die Beauftragung erfolgte. Deshalb wird nun die Aufgabe Klärung Auftragsvergabe (Pos. 7) mit nachfolgendem Exclusive Gateway eingefügt wird. Sie wird vom Vertriebsingenieur realisiert. Da im Text kein Hinweis vorliegt, wie diese Klärung erfolgt, wird dies im Modell nicht weiter präzisiert. Diese Prüfung kann zu den drei in der Anforderung angeführten alternativen Ergebnissen führen (deshalb folgt ein Exclusive Gateway): |
|
- Auftragsvergabe schriftlich mit Auftragsbestätigung, d.h. der Kunde hat gleich bei der Auftragsvergabe die Auftragsbestätigung mitgeschickt. In diesem Fall wird einfach die ABS zum Kunden geschickt, modelliert durch eine Sender-Aufgabe (ABS unterschrieben zurücksenden), deren Nachrichtenpfeil zum Becken des Kunden führt (mit dem Datenobjekt Kunden-ABS, unterschrieben.
- Auftragsvergabe mündlich. Danach wird die Aufgabe Externe Auftragsbestätigung ergänzen eingefügt, mit dem zu beschreibenden Datenobjekt Externe ABS.
- Auftragsvergabe auf sonstige Weise. Dies soll auch die Voreinstellung sein (deshalb der Backslash). Die hier eingefügte Sender-Aufgabe erfasst das finale Erstellen und Versenden der externen ABS. Auch hier wird die externe ABS beschrieben. Der Nachrichtenpfeil wird wieder an den Beckenrand des Kunden geführt.
|
|
Diese drei alternativen Sequenzflusszweige werden durch ein verknüpfendes Exclusive Gateway wieder zusammengeführt (Pos 9 in der Abbildung). Von diesem führt ein Sequenzfluss in die Bahn Projektleiter zur Aufgabe Kontaktaufnahme mit dem Kunden und zum Schlussereignis (terminate) für den Gesamtprozess. |
|
Die folgende Abbildung zeigt den letzten Teil des Geschäftsprozesses. |
|

|
|
Abbildung 2.3-3: Auftragsstart im Anlagenbau, Teil 3 - Klärung und Schluss |
|
Abkürzungen: Ext. ABS: Externe Auftragsbestätigung Enthaltene Elemente (Auswahl): - Sender-Aufgabe - Exclusive Gateway / datenbasiert und verknüpfend - Exclusive Gateway / datenbasiert und verzweigend - Nachrichtenfluss - Datenobjekt (Erzeugung) - Datenobjekt (lesend)) - Datenobjekt (verändernd) - Datenobjekt am Sequenzfluss - Parallel Gateway, verzweigend - Voreinstellung bzgl Sequenzfluss |
|
2.3.5 Gesamtlösung |
|
Den Geschäftsprozess als Ganzes kann die folgende Abbildung nur andeuten. Sie kann hier aus technischen Gründen nicht besser dargestellt werden. Eine größere und grafisch detailliertere Version dieser Grafik findet sich hier: https://www.staud.info/grafiken2020/Grafiken.php |
|

|
|
Abbildung 2.3-4: Auftragsstart im Anlagenbau, das gesamte BPD |
|
2.4 Auftragsstart, die Subprozesse |
|
2.4.1 Überblick |
|
In der folgenden Abbildung sind die verborgenen Subprozesseaus dem Geschäftsprozess des vorigen Abschnitts zusammengestellt. |
|
- Kostenstruktur eintragen
- Stundenvorgabe erstellen und
- Rechnungsstellungstermine ermitteln
|
|
Sie erfassen jeweils Aufgaben, die durch Beschreibung ihrer inneren Struktur näher spezifiziert werden. Aus dem Subprozess Stundenvorgabe erstellen wird noch der Subprozess Kostenstundensätze bestimmen aufgerufen. Dazu unten mehr. Damit ergibt sich die in der folgenden Abbildung angegebene Aufrufstruktur. |
|

|
|
Abbildung 2.4-1: Alle verborgenen Subprozesse des Geschäftsprozesses und ihre Aufrufstruktur |
|
Diese Aufteilung in Subprozesse ist teilweise didaktisch motiviert. Durch sie soll die Trennung der Modellierung von Funktionen und Prozessen deutlich gemacht werden. |
|
2.4.2 Kostenstruktur eintragen |
|
Ausschnitt aus der Prozessbeschreibung in Abschnitt 2.3 |
|
(3) Das Controlling trägt dann die im Angebot bzw. im Auftrag festgelegte Kostenstruktur nach Honorar, Sachkosten, Reisekosten und Fremdleistungskosten auf dem Auftragsstammblatt ein und versieht es mit Vorgaben für Budget, Ressourcenplanung, Reisekosten und Zahlungsplan. |
|
Die Methode BPMN sieht vor, dass der Sequenzfluss einfach an das Symbol für den Subprozess rangeführt wird. Auch bei entfalteten Subprozessen. Dieser enthält dann ein Startereignis. Dieses wird ausgelöst, wenn der zum Subprozess führende Sequenzfluss aktiv wird ("das Token ankommt"). Die Prozessbeschreibung kann dann so interpretiert werden, dass zuerst eine Aufgabe Festgelegte Kostentruktur eintragen mit den Datenobjekten Auftrag (wird gelesen) und ASB
(wird beschrieben) eingefügt wird. Dann folgt die Aufgabe Vorgaben ergänzen mit dem Datenobjekt ASB und einer textlichen Ergänzung. Die folgende Abbildung zeigt den entfalteten Subprozess. |
|

|
|
Abbildung 2.4-2: Prozess Auftragsstart im Anlagenbau, Subprozess Kostenstruktur eintragen |
|
Methodenelemente (Auswahl): - Datenobjekt (lesend)) - Datenobjekt (verändernd) - Schlussereignis - Startereignis - Subprozess, entfaltet |
|
2.4.3 Stundenvorgabe erstellen |
|
Ausschnitt aus der Prozessbeschreibung in Abschnitt 2.3 |
|
(4) Das Controlling erstellt eine Stundenvorgabe für den Projektleiter, die sich folgendermaßen errechnet: Vom beauftragten Honorar werden zunächst die Fremdleistungen und die geplanten Sachkosten (Reisekosten, Kopierkosten etc.) abgezogen. Nach Abzug eines Gewinns und einer Sicherheitsmarge in Höhe von ca. 16% ergeben sich die verfügbaren Personalkosten. Diese werden durch den Kostensatz der jeweiligen Mitarbeitergruppe geteilt. So ergibt sich die Stundenvorgabe je Mitarbeitergruppe. Alle Ingenieure im Haus sind nach den Jahren ihrer Berufserfahrung unterschiedlichen Gruppen zugeordnet. Jede Gruppe wird zu einem bestimmten Erlösstundensatz abgerechnet bzw. Kostenstundensatz belastet. Ebenso werden Sekretärinnen, studentische Hilfskräfte, Übersetzer, Technische Zeichner usw. mit bestimmten Kostensätzen eingerechnet. |
Vgl. auch 2.3.1 |
Dabei werden drei Stufen unterschieden. Der erste Kostensatz (Kostensatz Stufe 1) ergibt sich aus dem jeweiligen Gehalt des Mitarbeiters. Die Hinzurechnung der direkten bereichsspezifischen Gemeinkosten ergibt den Kostensatz Stufe 2. Die weitere Addition des unternehmensspezifischen Gemeinkostensatzes ergibt den endgültigen dritten Kostensatz Stufe 3. |
|
Der erste Satz gibt sozusagen die verborgene Variante des Subprozesses wieder, der Text danach die entfaltete. Die Ausführungen werden in Aufgaben und beteiligte Datenobjekte abgebildet. Nach dem Startereignis folgt die Aufgabe Beauftragtes Honorar bestimmen mit den zu lesenden Datenobjekten ASB
und Auftrag. Es folgt die Aufgabe Fremdleistungen und Sachkosten abziehen. Sie beschreibt ein Datenobjekt Kalkulation. Durch ein Textelement wird die Aufgabe noch präzisiert. |
|
Anschließend wird die Aufgabe Verfügbare Personalkosten bestimmen mit textlichen Präzisierungen eingefügt. Auch sie beschreibt das Datenobjekt Kalkulation. |
|
Im Text folgt nun eine Beschreibung die noch detaillierter ist und quasi zu einer Rechenvorschrift führt, die Bestimmung der Kostenstundensätze. Für sie wird ein eigener Subprozess eingerichtet. Hier wird er erstmal als verborgener Subprozess Kostenstundensätze bestimmen eingefügt. Mit der Aufgabe Stundenvorgabe berechnen (beschreiben Datenobjekt Kalkulation, erläutert durch textliche Anmerkung) und einem Schlussereignis endet der Subprozess. |
"Sub-Sub-Prozess" |

|
|
Abbildung 2.4-3: Prozess Auftragsstart im Anlagenbau, Subprozess Stundenvorgabe für Projektleiter erstellen |
|
Methodenelemente (Auswahl): - Datenobjekt (lesend)) - Datenobjekt (verändernd) - Schlussereignis - Startereignis - Subprozess, entfaltet - Subprozess, verborgen |
|
Nun zur Bestimmung der Kostenstundensätze |
|
Die detaillierte Beschreibung der Bestimmung der Kostenstundensätze beginnt oben mit "Alle Ingenieure ...". Hier wird angenommen, dass diese Bestimmung schrittweise nacheinander für die Beschäftigten erfolgt, deshalb die Rückschleife und am Ende die Prüfung, ob schon alle bearbeitet sind. |
|
Der Subprozess beginnt mit einem Startereignis, gefolgt von einem Exclusive Gateway für die Rückschleife. Die erste Aufgabe klärt, ob nach einem Erlösstundensatz abgerechnet oder mit einem Kostenstundensatz belastet wird. Es wird angenommen, dass dies jeweils in einem Dokument (hier als Datenobjekt modelliert) festgehalten wird. Falls es um einen Erlösstundensatz geht, wird die Aufgabe Erlösstundensatz klären ausgeführt. Geht es um Kostenstundensätze werden nacheinander die drei Kostensatz-Stufen bestimmt. Danach werden die beiden Sequenzflüsse wieder mit einem verknüpfenden Exclusive Gateway zusammengeführt. Die nachfolgende Prüfung führt mit Hilfe eines verzweigenden Exclusive Gateway entweder zum Schluss des Subprozesses ("Alle bearbeitet") und damit zum Rücksprung in den aufrufenden Subprozess oder zurück an den Anfang ("Nicht alle bearbeitet"; Rücksprung), um die nächste Person einzuarbeiten. |
|
Die Datenobjekte sind in der Prozessbeschreibung nicht präzise ausgeführt. Sie wurden hier, soweit es möglich war, eingefügt. Zum einen als Datenobjekte, die gelesen werden (Gehaltsangaben, Gemeinkosten, ...), zum anderen als zu beschreibende (Kalkulation). In einer realen Modellierungssituation müsste dies durch Nachfragen geklärt werden. |
|

|
|
Abbildung 2.4-4: Prozess Auftragsstart im Anlagenbau, entfalteter Subprozess Kostenstundensätze bestimmen |
|
Enthaltene Elemente (Auswahl): - Datenobjekt (lesend)) - Datenobjekt (verändernd) - Exclusive Gateway / datenbasiert und verknüpfend - Exclusive Gateway / datenbasiert und verzweigend - Muster Rücksprung - Schlussereignis - Startereignis - Subprozess, entfaltet |
|
2.4.4 Rechnungsstellungstermine ermitteln |
|
Bleibt noch der vierte entfaltete Subprozess, der die Ermittlung der Rechnungsstellungstermine beschreibt. Zuerst wieder die Prozessbeschreibung von oben: |
|
Ausschnitt aus der Prozessbeschreibung in Abschnitt 2.3 |
|
(5) Das Controlling ermittelt die Rechnungsstellungstermine aufgrund der vertraglichen Vereinbarungen. Bei Honorar nach Aufwand wird nur der Abrechnungsmodus (wöchentlich, monatlich, vierteljährlich, usw.) vermerkt. Bei Pauschalaufträgen sind die Rechnungsstellungstermine in der Regel an den Projektfortschritt gekoppelt und fallen mit Meilensteinen der Projektabwicklung zusammen. Bei den Rechnungsstellungsterminen für diese Aufträge werden die abzurechnenden Beträge bzw. der Prozentanteil des Honorars vermerkt. |
|
Hier muss auch wieder an den Beginn eine Entscheidung gesetzt werden, die per Exclusive Gateway entweder zur Berechnung des Honorars nach Aufwand oder zu den Pauschalaufträgen führt. Im ersten Fall wird dann der Abrechnungsmodus vermerkt, im zweiten Fall werden zuerst die Projektmeilensteine geklärt und dann die abzurechnenden Beträge bzw. Prozentanteile vermerkt. In beiden Fällen folgt anschließend ein Schlussereignis, das den Sequenzfluss zurück in den aufrufenden Subprozess führt. Die Beschreibung der Datentransfers ist auch wieder lückenhaft, sie müsste in einer realen Modellierungssituation nachgefragt werden. |
|

|
|
Abbildung 2.4-5: Prozess Auftragsstart im Anlagenbau, Subprozess Rechnungsstellungstermine ermitteln |
|
Enthaltene Elemente (Auswahl): - Datenobjekt (lesend)) - Datenobjekt (verändernd) - Exclusive Gateway / datenbasiert und verzweigend - Schlussereignis - Startereignis - Subprozess, entfaltet |
|
|
|
2.5 Zoo - Tieraufnahme |
|
2.5.1 Prozessbeschreibung |
|
Die folgenden Geschäftsprozesse sind in einem fiktiven Zoo angesiedelt. Alles natürlich stark vereinfacht. Konkret geht es um die Aufnahme eines neuen Tieres (größere Tiere, wie Säugetiere, Reptilien, ...). |
|
Geschäftsprozess Tieraufnahme |
|
Der Prozess Tieraufnahme beginnt damit, dass ein neues Tier eintrifft (von einem anderen Zoo, von einem Tierhändler, usw.) und vom Tierarzt sowie Pfleger in Empfang genommen wird. Als erstes wird vom Tierarzt des Zoos (Zootierarzt) in der Datenbank des Zoos (ZooDB) eine sog. Tierakte für das neue Tier angelegt. Dabei werden auch einige Daten (Geburtstag, Geburtsort, Aufenthalte, ...) aus den Transportbegleitpapieren ("Begleitheft") des Tieres übernommen. |
|
Danach wird das Tier gewogen - vom zukünftigen Pfleger, der auch den Eintrag des Gewichts in die Tierakte vornimmt - und es werden 20 zentrale Blutwerte festgestellt (Blutfettwerte, Eisengehalt, Mineralien, ...). Dies erledigt der Zootierarzt, der diese Ergebnisse in die Tierakte in der ZooDB einträgt. |
|
Falls der Zootierarzt feststellt, dass es sich um ein gefährliches Tier handelt, wird das Tier vor den obigen Untersuchungen vom Zootierarzt betäubt. |
|
Der weitere Fortgang hängt von den Ergebnissen obiger Untersuchungen ab. Dabei wird vereinfacht: Bezüglich des Gewichts ist nur wichtig, ob das Tier Übergewicht hat oder nicht. Bezüglich der Blutwerte wird nur unterschieden, ob alle Werte mindestens 70% des maximalen Werts erreichen ("Status 70"), ob alle Werte mindestens 50% des maximalen Werts erreichen ("Status 50") oder dies nicht erreicht wird, einzelne Werte also unter 50% des maximalen Werts liegen ("Blutwerte negativ"). |
|
- Falls die Blutwerte negativ sind, wird das Tier zurückgeschickt zur Herkunftsstelle. Dazu wird der Geschäftsprozess Rücksendung angestoßen. |
|
-Falls das Tier kein Übergewicht hat und den Status 70 wird es durch den Zootierarzt offiziell in den Zoo aufgenommen. Dies wird in der Tierakte und in der Zoodatenbank vermerkt. |
|
-Falls das Tier kein Übergewicht hat, aber nur den Status 50 erreicht, wird es auf den Aufnahmestatus Warten gesetzt. Danach wird es eine Woche isoliert. Wenn die Woche vergangen ist, wird die gesamte Untersuchung bzgl. Gewicht und Blutwerten wiederholt. Dies dient dazu, um festzustellen, ob die nicht so positiven Blutwerte vielleicht stressbedingt sind (durch den Transport). Fallen die Werte bei der zweiten Untersuchung wieder so aus ("Kein Übergewicht", "Status 50"), wird das Tier zurückgeschickt. D.h., es geht weiter zum Prozess Rücksendung. |
|
-Falls das Tier Übergewicht hat und den Status 70, wird es aufgenommen. Allerdings wird ein Diätplan erstellt (vom Zoodiätassistenten (DiätAss)), der in die Tierakte eingetragen wird. |
|
-Falls das Tier Übergewicht hat und nur den Status 50 erreicht, wird es zurückgesandt. Dieser Sachverhalt wird in die Tierakte eingetragen. und es wird der Prozess Rücksendung gestartet. |
|
Für die Rücksendung eines Tieres ist folgendes zu leisten: |
|
- Die Tatsache der Rücksendung wird von der Zooleitung in den Begleitpapieren und in der Tierakte der ZooDB vermerkt. |
|
- Parallel sendet die Zooleitung zusammen mit dem Zootierarzt eine Mail an die Herkunftsstelle. In ihr wird die Rückkehr des Tieres angekündigt und der Grund für die Rücksendung angegeben. |
|
- Danach erfolgt eine Terminvereinbarung für den Rücktransport des Tieres mit dem (Tier-) Transportunternehmen. Dies erledigt die Zooleitung zusammen mit der "Rücksendestelle" und natürlich mit dem Transportunternehmen. |
|
2.5.2 Lösungsschritte |
|
Wie immer sollen zuerst die Akteure und die Prozessstruktur bestimmt werden. Der Gesamtprozess teilt sich auf in einen Geschäftsprozess Tieraufnahme und einen, der die eventuelle Rücksendung eines Tieres beschreibt. Folgende Akteure können der Beschreibung entnommen werden: |
|
- Für die Tieraufnahme der Zootierarzt, der Diätassistent und der Pfleger
- Für die Rücksendung zusätzlich die Herkunftsstelle, die Rücksendestelle, die Zooleitung und das Transportunternehmen
Tieraufnahme |
|
Für diesen Prozess werden das Becken zum Anwendungsbereich Zoo und die Bahnen für die oben angeführten Akteure angelegt. Der Prozess startet durch eine gemeinsame Aktion von Zootierarzt und Pfleger, der Entgegennahme des Tieres. Dies wird durch zwei Startereignisse und zwei Aufgaben modelliert. |
Vgl. die folgende Abbildung |
Die Punkt-Strich-Linie drückt die Zusammenarbeit aus. Die nächsten Schritte werden vom Tierarzt getätigt. Das Anlegen der Tierakte in der Zoodatenbank, bei der das Begleitheft ausgewertet und die Tierakte angelegt und beschrieben wird. Diese beiden Datenobjekte werden mit entsprechenden Pfeilen angelegt. |
Zusammenarbeit |
Anschließend erfolgt die Prüfung der Gefährlichkeit des Tieres mit der eventuellen Betäubung (die weiter unten in den Anforderungen angesprochen wird). Das Ergebnis der Prüfung wird im Datenobjekt Tierakte festgehalten. Die beiden möglichen Ergebnisse der Prüfung werden durch ein Exlusive Gateway modelliert, wobei hier ein wegführender Zweig (Tier nicht gefährlich) keine Aktion erfordert und deshalb gleich wieder mit einem Exclusive Gateway mit dem anderen Sequenzfluss zusammengeführt wird. Der Prozess führt dann zur Pflegerin, die das Gewicht feststellt und in die Tierakte einträgt, was wiederum einen Schreibvorgang im Datenobjekt Tierakte erfordert. |
|

|
|
Abbildung 2.5-1: Geschäftsprozess Tieraufnahme, Teil 1. Ausschnitt aus dem Gesamtmodell. |
|
Es folgt die Bestimmung der Blutwerte durch den Zootierarzt und deren Eintrag in die Tierakte. Dies wird durch eine Aufgabe Blutwerte bestimmen und dem zu beschreibenden Datenobjekt Tierakte im Business Process Diagram (BPD) umgesetzt. Die Beschreibung zum Fortgang des Prozesses legt nun ein Complex Gateway mit folgenden abgehenden Sequenzflüssen und nachfolgenden Aufgaben nahe: |
|
- Blutwerte negtiv. Dieser Sequenzflusszweig wird mit dem nächsten mittels eine Exclusive Gateway verbunden, dann zu einem Subprozess Rücksendung und zu einem Schlussereignis (Beenden / terminate) geführt. Hier endet der Prozess.
- Übergewicht / Status 50. Dieses Ergebnis führt auch zur Rücksendung, siehe oben.
- Übergewicht / Status 70. Dies führt zu einer Aufgabe Aufnahme mit Diätplan und Schreibvorgängen in die Zoodatenbank (ZooDB) und Tierakte. Danach geht hier der Sequenzfluss in die Bahn der Diätassistentin zu einer Aufgabe Diätplan erstellen mit Einträgen in die Datenobjekte Diätplan und Tierakte. Da dieser Sequenzflusszweig hier endet, folgt wiederum ein Schlussereignis des Typs Beenden (terminate).
- Kein Übergewicht / Status 70 führt zu einer Aufgabe Aufnahme mit der zu beschreibenden Datenbank ZooDB und dem Datenobjekt Tierakte. Danach folgt wieder ein Schlussereignis.
- Kein Übergewicht / Status 50. Die führt zu einer Aufgabe Aufnahme mit Warten, wiederum mit ZooDB und Tierakte. Die angeforderte einwöchige Wartezeit mit mit einem Zeitgeber (timer) modelliert.
|
|
Die folgende Abbildung zeigt diesen Abschnitt des Geschäftsprozesses. |
|

|
|
Abbildung 2.5-1: Geschäftsprozess Tieraufnahme, Teil 2. Ausschnitt aus dem Gesamtmodell. |
|
Aufnahmestatus Warten |
|
Die Prozessbeschreibung zum Aufnahmestatus Warten kann wie folgt in das BPD umgesetzt werden. Nach dem Zeitgeber (für eine Woche warten) folgt eine Aufgabe Gewicht und Blutwerte bestimmen mit dem zu beschreibenden Datenobjekt Tierakte. Da danach zwischen zwei Alternativen gewählt werden muss, folgt ein Exclusive Gateway mit zwei abgehenden Sequenzflüssen: |
|
- Der erste mit dem Ergebnis Besser als "Kein Übergewicht / Status 50". Er führt zur Aufgabe Ausnahme, wiederum mit schreibendem Zugriff auf ZooDB und Tierakte. Danach folgt ein Schlussereignis vom Typ Beenden (teminate).
- Der zweite mit dem Ergebnis Schlechter / gleich "Kein Übergewicht / Status 50". Er führt zu einem Zwischenereignis des Typs Verknüpfung (link) und verknüpft mit dem Prozess Rücksendung (vgl. unten). Die folgende Abbildung zeigt diesen Prozessabschnitt.
|
|
Folgende Abbildung zeigt dieses Prozessfragment. |
|

|
|
Abbildung 2.5-1: Geschäftsprozess Tieraufnahme, Teil 3. Ausschnitt aus dem Gesamtmodell. |
|
2.5.3 Lösung Zoo - Tieraufnahme |
|
Den Geschäftsprozess als Ganzes kann die folgende Abbildung nur andeuten. Sie kann hier aus technischen Gründen nicht besser dargestellt werden. Eine größere und grafisch detailliertere Version dieser Grafik findet sich hier: https://www.staud.info/grafiken2020/Grafiken.php |
|

|
|
Abbildung 2.5-1: Geschäftsprozess Tieraufnahme |
|
2.5.4 Lösungsschritte Zoo - Rücksendung |
|
Nun zur eventuellen Rücksendung von Tieren. Betrachtet man die Gesamtsituation, entdeckt man folgende Träger der Aktivitäten: |
|
- Ein Becken Zoo mit den Bahnen Zooleitung, Zootierarzt und Rücksendestelle.
- Ein Becken Herkunftsstelle.
- Ein Becken Transportunternehmen.
|
|
Wir beginnen die Modellierung mit der empfangenden Verknüpfung (link) Rücksendung in der Bahn Zooleitung, die auch den Start des Prozesses darstellt. Danach müssen zwei Aufgaben angestoßen werden: Vermerke tätigen und Mail erstellen. Dies geschieht mittels eines Parallel Gateway, das zwei Aufgaben anstößt: |
|
Aufgabe Vermerke tätigen |
|
Dies geschieht in der Bahn Zooleitung. Gemäß der Prozessanforderung werden dabei die Zoodatenbank (ZooDB), das Begleitheft und die Tierakte beschrieben, so dass die drei entsprechenden Datenobjekte an die Aufgabe angefügt werden. Danach folgt ein Schlussereignis für diesen Kontrollflusszweig. |
|
Aufgabe Mail erstellen |
|
Dies geschieht durch die Zooleitung und den Zootierarzt. Deshalb wird in beiden Bahnen die Aufgabe Mail erstellen eingefügt und durch eine Punkt/Strich-Linie umrandet, was ja Zusammenarbeit ausdrückt. Gleich danach folgt in beiden Bahnen und derselben Umrandung eine Aufgabe des Typs Sender (send task object) Mail an Herkunftsstelle. Bei der Aufgabe Mail erstellen wird jeweils das Datenobjekt Tierakte gelesen und das Datenobjekt Mail erstellt und beschrieben. In der Bahn Zootierarzt endet dann dieser Zweig, weshalb ein Schlussereignis angefügt wurde. |
|
Modelliert man auch die externen Partner des Geschäftsprozesses, was mit der BPMN problemlos möglich ist und hier auch geschieht, wird nun im Becken Herkunftsstelle ein kurzer Geschäftsprozess mit Startereignis, Empfänger-Aufgabe (receive task object) und Schlussereignis modelliert. |
|
Der letzte Absatz der Prozessbeschreibung beschreibt wiederum Zusammenarbeit, diesmal zwischen vier Prozessträgern: |
|
- Der Herkunftsstelle
- Der Rücksendestelle
- Der Zooleitung
- Dem Transportunternehmen
|
|
Dies geschieht indem für die Herkunftstelle, die Rücksendestelle und das Transportunternehmen jeweils ein kurzer Prozess mit Startereignis, Aufgabe Terminvereinbarung und Schlussereignis eingefügt wird. Bei der Zooleitung wird der Sequenzfluss von der Aufgabe Mail an Herkunftstelle zu einer Aufgabe Terminvereinbarung geführt, die zusammen mit den anderen gleich benannten die Zusammenarbeit ausdrückt. Wieder umrandet eine Punkt/Strich-Linie die in Zusammenarbeit erledigten Aufgaben. |
|
Unbehagen: Hier sollte in einer "nächsten Besprechung" mit den Auftraggebern die informationelle Basis der gemeinsamen Terminvereinbarung geklärt werden. |
|
Der Geschäftsprozess Rücktransport endet dann mit einem Schlussereignis vom Typ Beenden (teminate). |
|
2.5.5 Lösung Zoo - Rücksendung |
|

|
|
Eine größere und grafisch detailliertere Version dieser Grafik findet sich hier: https://www.staud.info/grafiken2020/Grafiken.php |
|
|
2.6 Zum Nachschlagen |
|
2.6.1 Ereignisse |
|

|
|
Siehe https://www.staud.info/grafiken2020/Grafiken.php für eine größere und grafisch detailliertere Fassung dieser Abbildung. |
|
2.6.2 Gateways |
|

|
|
Siehe https://www.staud.info/grafiken2020/Grafiken.php für eine größere und grafisch detailliertere Fassung dieser Abbildung. |
|
2.6.3 Aufgabentypen |
|
| Grundsymbol |
Beschreibung |
|  |
Eine Aufgabe ist eine atomare Aktivität in einem Prozessfluss. Sie wird in der Prozessbeschreibung benutzt, wenn die Tätigkeit nicht weiter detailliert werden kann (soll). Auch: abstrakte Aufgabe |
| Innere Struktur |
|
|  |
Aufgaben, die parallel mehrfach aktiv werden können, parallel oder sequentiell. Dies sind zum Beispiel - in einem entsprechenden Geschäftsprozess - die Auslieferungen von Sendungen. |
|  |
Aufgaben mit sich wiederholenden Tätigkeiten. Zum Beispiel die Abarbeitung des Maileingangs. |
|  |
Aufgaben, die als Ersatz für andere dienen ("zur Kompensation"). Zum Beispiel die Stornierung einer Flugbuchung, falls bei dieser Probleme auftraten. |
| Grad der Automatisierung |
|
|  |
Aufgaben des Typs Handarbeit. Sie werden von Menschen durchgeführt, ohne Anwendungsprogramm und ohne Business Process Engine. Z.B. entlang einer papiergestützten Anweisung für einen Telefontechniker. |
|  |
Aufgaben des Typs Nutzeraufgabe. Sie werden von Menschen mit Hilfe von Anwendungsprogrammen durchgeführt. Die Aufgabenerledigung wird durch einen task list manager gesteuert. |
|  |
Aufgaben des Typs Dienst. Sie werden durch einen WebService oder ein automatisch ablaufendes Anwendungsprogramm erledigt. |
|  |
Aufgaben des Typs Skript. Sie werden durch eine Business Process Engine ausgeführt. |
|  |
Aufgaben des Typs Geschäftsregel. Sie dienen dazu, Input an eine Business Rules Engine zu liefern und die dort erzielten Ergebnisse zu empfangen. |
| Nachrichtenbasiert |
|
|  |
Aufgaben des Typs Sender. Sie dienen dem Versenden einer Nachricht an einen externen Prozessteilnehmer. |
|  |
Aufgaben des Typs Empfänger. Sie dienen dazu, eine Nachricht von einem externen Prozessteilnehmer zu empfangen. |
|  |
Aufgaben, mit denen Prozesse gestartet werden. Wie die Aufgabe Empfänger, aber mit einem Ereignissymbol des Typs Nachricht / Startereignis / empfangend. |
| Call Activity |
|
|  |
Call Activity, die eine globale Aufgabe aufruft (hier des Typs Handarbeit). |
| |
Siehe https://www.staud.info/grafiken2020/Grafiken.php für eine größere und grafisch detailliertere Fassung dieser Abbildung. |
|
2.6.4 Subprozesstypen |
|
| Grundsymbole |
Beschreibung |
|  |
Verborgener Subprozess (collapsed sub process) |
|  |
Entfalteter Subprozess (expanded sub process) |
| Innere Struktur (mit Beispielen) |
|  |
Kompensations-Subprozess Subprozess, der als Ersatz für andere dienen kann ("zur Kompensation"). |
|  |
Mehrfachinstanz-Subprozess, parallel Subprozess, der parallel mehrfach aktiv werden kann. |
|  |
Mehrfachinstanz-Subprozess, sequentiell Subprozess, der sequentiell mehrfach aktiv werden kann. |
|  |
Subprozess mit Schleifencharakter Beschreibt sich wiederholende Tätigkeiten. |
|  |
Ad Hoc - Subprozess |
|  |
Verborgener Subprozess mit mehreren Kennzeichnungen: Ad Hoc und Schleife |
|  |
Entfalteter Subprozess mit mehreren Kennzeichnungen: Mehrfachinstanz und Ad Hoc. |
| Typen |
|  |
Call Activity, die einen verborgenen Prozess aufruft. |
|  |
Call Activity, die einen entfalteten Prozess aufruft. |
|  |
Ereignissubprozess, verborgen (event sub-process, collapsed) |
|  |
Ereignissubprozess, entfaltet (event sub-process, expanded) |
|  |
Transaktion |
| |
Siehe https://www.staud.info/grafiken2020/Grafiken.php für eine größere und grafisch detailliertere Fassung dieser Abbildung. |
|
3 Prozessmodellierung mit Ereignisgesteuerten Prozessketten |
|
|
|
3.1 Zoo - Tieraufnahme |
|
Die folgenden Geschäftsprozesse sind in einem Zoo angesiedelt. Sie sind fiktiv und didaktisch motiviert und natürlich stark vereinfacht. Konkret geht es um die Aufnahme eines neuen größeren Tieres (Säugetier, Reptil, ...) in einen Zoo. |
|
3.1.1 Prozessbeschreibung |
|
(1) Der Prozess beginnt damit, dass ein neues Tier eintrifft (von einem anderen Zoo, von einem Tierhändler, usw.). Als erstes wird vom Tierarzt des Zoos (Zootierarzt) in der Datenbank des Zoos (ZooDB) eine sog. Tierakte für das neue Tier angelegt. Dabei werden auch einige Daten (Geburtstag, Geburtsort, Aufenthalte, ...) aus den Transportbegleitpapieren ("Begleitheft") des Tieres übernommen. |
|
(2) Danach wird das Tier gewogen, vom zukünftigen Pfleger, der auch den Eintrag des Gewichts in die Tierakte vornimmt - und es werden 20 zentrale Blutwerte festgestellt (Blutfettwerte, Eisengehalt, Mineralien, ...). Dies erledigt der Zootierarzt, der diese Ergebnisse in die Tierakte in der ZooDB einträgt. |
|
(3) Falls der Zootierarzt feststellt, dass es sich um ein gefährliches Tier handelt, wird das Tier vor den obigen Untersuchungen vom Zootierarzt betäubt. |
|
(4) Der weitere Fortgang hängt von den Ergebnissen obiger Untersuchungen ab. Dabei wird vereinfacht: Bezüglich des Gewichts ist nur wichtig, ob das Tier Übergewicht hat oder nicht. Bezüglich der Blutwerte wird nur unterschieden, ob alle Werte mindestens 70% des optimalen Werts erreichen ("Status 70"), ob alle Werte mindestens 50% des optimalen Werts erreichen ("Status 50") oder dies nicht erreicht wird, einzelne Werte also unter 50% des optimalen Werts liegen ("Blutwerte negativ"). |
|
(5) Folgende Aktionen ergeben sich aus den Ergebnissen: |
|
- Falls die Blutwerte negativ sind, wird das Tier zurückgeschickt zur Herkunftsstelle. |
|
- Falls das Tier kein Übergewicht hat und den Status 70 wird es durch den Zootierarzt offiziell in den Zoo aufgenommen. Dies wird in der Tierakte und in der Zoodatenbank vermerkt. |
|
- Falls das Tier kein Übergewicht hat, aber nur den Status 50 erreicht, wird es auf den Aufnahmestatus Warten gesetzt. Danach wird es eine Woche isoliert. Wenn die Woche vergangen ist, wird die gesamte Untersuchung bzgl. Gewicht und Blutwerten wiederholt. Dies dient dazu, um festzustellen, ob die nicht so positiven Blutwerte vielleicht stressbedingt sind (durch den Transport). Fallen die Werte bei der zweiten Untersuchung wieder so aus ("Kein Übergewicht", "Status 50"), wird das Tier zurückgeschickt. |
|
- Falls das Tier Übergewicht hat und den Status 70, wird es aufgenommen. Allerdings wird ein Diätplan erstellt (vom Zoodiätassistenten (DiätAss)), der in die Tierakte eingetragen wird. |
|
- Falls das Tier Übergewicht hat und nur den Status 50 erreicht, wird es zurückgesandt. Dieser Sachverhalt wird in die Tierakte eingetragen. |
|
(6) Für die eventuelle Rücksendung eines Tieres ist folgendes zu leisten: |
|
Die Tatsache der Rücksendung wird von der Zooleitung in den Begleitpapieren und in der Tierakte der ZooDB vermerkt. |
|
Parallel sendet die Zooleitung zusammen mit dem Zootierarzt eine Mail an die Herkunftsstelle. In ihr wird die Rückkehr des Tieres angekündigt und der Grund für die Rücksendung angegeben. |
|
Danach erfolgt eine Terminvereinbarung für den Rücktransport des Tieres mit dem (Tier-) Transportunternehmen. Dies erledigt die Zooleitung zusammen mit der "Rücksendestelle" und mit dem Transportunternehmen. |
|
3.1.2 Lösungsschritte |
|
Das Startereignis ist leicht zu finden: Tier trifft ein. Danach folgt das Anlegen der Tierakte durch den Zootierarzt oder die Zootierärztin. Diese erste Funktion des Geschäftsprozesses wertet Informationen aus dem Begleitheft aus und erstellt mit diesen und weiteren Informationen die Tierakte. Entsprechend sind die Informationsobjekte lesend und schreibend angelegt. Die Organisationseinheit ist hier der Zootierarzt. "Nach Rückfrage [Anmerkung] " haben wir bei der Tierakte den Hinweis auf die Datenbank des Zoos ergänzt. |
|
Wie bei Ereignisgesteuerten Prozessketten (EPKs) meist üblich, wird die Erledigung der Funktion durch ein Ereignis im Modell ausgedrückt, hier Tierakte angelegt. Diese Ereignisse nennt der Verfasser auch Ergebnisereignisse. |
Ergebnis-ereignisse |
In Position (2) der Prozessbeschreibung wird das Erfassen der Gesundheitswerte des Tieres thematisiert. Der nachfolgende Punkt (3) ist aber vor Punkt (2) zu erledigen, hier ist die Prozessbeschreibung also unklar. Deshalb nehmen wir eine entsprechend Korrektur vor und fügen erstmal die Prüfung auf Gefährlichkeit hier ein. Dies ist eine Funktion (Prüfen, ob Tier gefährlich), gefolgt von einem exklusiven Oder (XOder) mit den zwei möglichen Ergebnissen Tier gefährlich bzw. Tier nicht gefährlich. Ist das Tier nicht gefährlich, geht es gleich weiter zum verknüpfenden XOder. Ist es gefährlich, wird es durch den Zootierarzt betäubt (Tier betäuben). Nach dem Ergebnisereignis Tier betäubt können die beiden Kontrollflusszweige wieder zusammengeführt werden. Dafür wird derselbe Operator wie bei der Aufspaltung genommen. |
Ganze Beschreibung lesen vor dem Start der Modellierung! |
Die Prüfung durch den Zootierarzt, ob es sich um ein gefährliches Tier handelt, kommt in der Prozessbeschreibung weiter unten, sie muss in der EPK vor den Betäubungsvorgang genommen werden. Dies kommt in Prozessbeschreibungen häufig vor, auch viel ausgeprägter als hier. Es lohnt sich immer, in den Prozessbeschreibungen ein Stück nach vorne zu schauen, bevor man an der jeweiligen Stelle weiter modelliert. |
|
Damit ist das nachfolgende Prozessfragment für den Prozessstart realisiert. |
|

|
|
Abbildung 3.1-1: Geschäftsprozess Tieraufnahme ZOO - Teil 1 |
|
Position (2) der Prozessbeschreibung beschreibt die Erfassung der Gesundheitswerte durch Pfleger und Zootierarzt. Der Pfleger wiegt das Tier und trägt das Gewicht in die Tierakte ein. Dies wird als eine Funktion mit dem entsprechenden Informationsobjekt (IO) TierakteZooDB und der Organisationseinheit (OE) Pfleger/in angelegt. Der Zootierarzt nimmt dem Tier Blut ab und analysiert es. Dies wird mit Blutwerte kontrollieren zusammengefasst. Beide Funktionen können nach obigem einführenden Abschnitt mit einem UND-Operator gestartet werden. Damit ergibt sich das folgende Prozessfragment: |
|

|
|
Abbildung 3.1-2: Geschäftsprozess Tieraufnahme ZOO - Teil 2 |
|
In Position (4) der Prozessbeschreibung geht es um die Reaktion auf die Gesundheitsindikatoren. Die dort genannten Ausprägungen von Gewicht kontrollieren (Übergewicht, kein Übergewicht) und Blutwerte kontrollieren ( Status 70, Status 50, negativ) stellen die durch XODER verknüpften Ergebnisereignisse der beiden Funktionen dar: |
|

|
|
Abbildung 3.1-3: Geschäftsprozess Tieraufnahme ZOO - Teil 3 |
|
Nun gilt es die aus diesen Werten folgenden Handlungen ("Falls ... ) in die EPK umzusetzen. Die Handlungen sind: |
Semantik sucht Syntax |
- Aufnahme in den Zoo
- Eintrag in Tierakte
- Status Warten
|
|
Der Weg von den Ergebnissen zu den Handlungen stellt ein Kombinatorikproblem dar. Zum Beispiel: |
|
- Falls Übergewicht vorhanden und Status 70 ==> Aufnahme in den Zoo.
- Falls Übergewicht vorhanden und Status 50 ==> Eintrag in Tierakte und Rücksendung
- usw.
|
|
So könnten grundsätzlich alle Ergebnisse der einen Funktionen mit allen der anderen kombiniert und für jeden dieser Fälle eine nachfogende Handlung definiert werden. Meist ist es in Geschäftsprozessen aber einfacher und einige der Kombinationen fallen weg. So auch hier. |
|
Vgl. [Staud 2014, Abschnitt 6.6] für eine ausführliche Darstellung der Arbeit mit diesem Muster in Ereignisgesteuerten Prozessketten. |
|
Eine methodisch interessante Antwort auf dieses Muster liefert der UND-Operator. Er hat (vgl. [Staud 2014]) u.a. folgende Eigenschaften: |
|
- Abgehende Kontrollflusspfeile (Kanten) werden immer alle aktiviert.
- Bei mehreren ankommenden Kanten geht der Kontropllfluss über den Operator nur weiter, falls ALLE ankommen.
|
|
Damit können wir die Lücke zwischen Messergebnissen und Handlungen schließen. Vor jede Handlung kommt ein UND-Operator. Zu diesem führen wir die Kanten, die ankommen müssen (deren Messergebnisse eingetreten sein müssen) damit die nachfolgende Handlung angestoßen wird. Dies zeigt die folgende Grafik. |
|

|
|
Abbildung 3.1-4: Geschäftsprozess Tieraufnahme ZOO - Teil 4 |
|
Mit der hier realisierten Syntax ist die geforderte Semantik erfüllt. Nur genau dann, falls Übergewicht vorhanden ist und Status 70 bei den Blutwerten vorliegt, wird die Aufnahme in den Zoo vorgenommen. Das erledigt der Zootierarzt und es gibt Einträge in die Tierakte und darüberhinaus in die Zoodatenbank (Tierverzeichnis). |
Syntax => Semantik |
Falls kein Übergewicht vorliegt und Status 70 wird das Tier ebenfalls gleich in den Zoo aufgenommen (Für die Funktion vgl. die Grafik unten). Falls kein Übergewicht vorliegt und Status 50 gibt es gibt es den Status Warten. Usw. |
|
Probleme in den Seminaren macht hier oft der verknüpfende UND-Operator. Es ist aber tatsächlich so, dass es "über ihn nur weiter geht", falls alle ankommenden Kanten in der jeweiligen Instanz des Geschäftsprozesses vorliegen. Ansonsten endet der jeweilige Kontrollflusszweig am UND-Operator. Damit wird die geforderte Semantik erfüllt. |
|
Das Ereignis Blutwerte negativ führt zur sofortigen Rücksendung, deshalb geht es nicht in die Kombinatorik ein. Stattdessen wird der Kontrollfluss von diesem Ereignis direkt zur Rücksendung geführt. |
|
Für die Anordnung Kein Übergewicht und Status 50 erhält das Tier den Aufnahmestatus Warten, wird 1 Woche isoliert und dann nochmals getestet. Dies kann, wie es die folgende Abbildung zeigt, durch eine Rückschleife modelliert werden. Diese führt zu dem verzweigenden UND-Operator vor den Prüfungen des Gewichts und der Blutwerte. Vgl. die Gesamtabbildung unten. Die gewählte Syntax führt dazu, dass der Wartestatu nur einmal genutzt wird. Sind danach die Werte immer noch so, erfolgt die Rücksenung des Tieres. |
Rückschleife |
Die Prozessbeschreibung erfordert noch, dass bei der Aufnahme in den Zoo unterschiedlich verfahren wird. Liegt die Situation Kein Übergewicht/Status 70 vor, sind keine weiteren Aktivitätne nötig. Liegt Status 70/Übergewicht vorhanden vor, erfolgt auch die Aufnahme, allerdings wird vom Diätassistenten oder der Diätassistentin ein Diätplan erstellt und zur Tierakte genommen. |
Aufnahme in den Zoo |
In den Ergebnissen "der Kombinatorik" wird mehrfach das Tier zurückgesandt. Die erste Rücksendung ergibt sich für die Kombination Übergewicht vorhanden/Status 50. Da gibt es zuerst einen Eintrag in die Tierakte durch die Zooleitung, dann die Rücksendung. Die zweite Situation, die zur Rücksendung führt, ergibt sich für die Kombination Kein Übergewicht/Status 50, falls die Woche im Wartezustand nicht zu einer Verbesserung der Werte führt. Der dritte Fall liegt vor, falls die Blutwerte negativ sind. |
Rücksendungen |
Wegen der zahlreichen Rücksendugnen lohnt es sich, den Geschäftsprozess Rücksendung als eigenen Prozess anzulegen und die Rücksendung jeweils durch einen Prozesswegweiser auszudrücken. Spätestens jetzt sollte der "sendende Prozess" auch einen Namen erhalten: Tieraufnahme. Die Verknüpfung durch Prozesswegweiser erfolgt dann wie in [Staud 2014, Abschnitt 7.4] beschrieben. |
|

|
|
|
|
Abbildung 3.1-5: Geschäftsprozess Tieraufnahme ZOO - Teil 5 |
|
3.1.3 Lösung Zoo - Tieraufnahme |
|
Damit ist der Geschäftsprozess Tieraufnahme modelliert. Die folgende Abbildung zeigt den Prozess als Ganzes. |
|

|
|
Abbildung 3.1-6: Geschäftsprozess Zoo - Tieraufnahme |
|
Eine größere und grafisch detailliertere Version dieser Grafik findet sich hier: https://www.staud.info/grafiken2020/GrafikenEPK.php |
|
3.1.4 Lösungschritte Zoo - Rücksendung |
|
Syntaktisch wird die Prozessverknüpfung durch Prozesswegweiser wie folgt realisiert: Im sendenden Prozess kommt der Prozesswegweiser nach einem Ereignis, das unmittelbar vor den Aktivitäten des aufzurufenden Prozesses steht. Beschriftet wird er mit der Bezeichnung des aufgerufenen Prozesses (hier: Rücksendung). Vgl. die Beispiele oben: |
Vgl. die folgende Abbildung |
- ... Eintrag getätigt => Rücksendung
- ... Status ist bereits Warten => Rücksendung
- ... Blutwerte negativ => Rücksendung
|
|
Beim aufgerufenen Prozess gibt es für jeden Verweis einen eigenen Startvorgang mit einem Prozesswegweiser (beschriftet mit der Bezeichnung des aufrufenden Prozesses) und nachfolgend dem Ereignis, das im aufrufenden Prozess vor dem Prozesswegweiser stand. Diese Ereignisse sind die eigentlichen Startereignisse des aufgerufenen Prozesses. |
|
Die von der Prozessbeschreibung geforderte Semantik wird, wie es die folgende Grafik zeigt, umgesetzt. Die unterschiedlichen Startereignisse werden mit einem XODER zusammengeführt, dann werden mit einem UND zwei Kontrollflusszweige gestartet ("Zeitfenster"). Zum einen bzgl. des Vermerkens der Rücksendung, zum anderen für die Mail an die Herkunftsstelle. Ist beides getätigt, werden die Kanten wieder mit UND verknüpft, denn es geht mit einem einzigen Kontrollflusszweig weiter zu der Funktion Termin vereinbaren und dem Schlussereignis Termin vereinbart. |
|
3.1.5 Lösung Zoo - Rücksendung |
|

|
|
Abbildung 3.1-7: Geschäftsprozess Rücksendung (eines Tieres) |
|
Eine größere und grafisch detailliertere Version dieser Grafik findet sich hier: https://www.staud.info/grafiken2020/GrafikenEPK.php |
|
3.2 Kundenanfrage |
|
Diese Aufgabe ist didaktisch motiviert. Sie erlaubt, die Umsetzung wichtiger Strukturen und Muster in Ereignisgesteuerten Prozessketten zu zeigen. Die Modellierungsebene ist die einer Standardprozessmodellierung, d.h. die Funktionen gehen mit konkreten Geschäftsobjekten und den dazugehörigen Informationsobjekten um. Ansonsten gilt: |
|
- Es handelt sich um Produkte, die für jeden Auftrag hergestellt werden müssen, also um Einzelfertigung.
- Die Produkte sind komplex, so dass die Übereinstimmung von Kundenwunsch und realisierter Lösung einigen Aufwand erfordert.
- Um auf das Thema Transportvorgänge (von Geschäftsobjekten) in Geschäftsprozessen hinzuweisen, werden auch diese möglichst detailliert modelliert.
|
|
3.2.1 Prozessbeschreibung |
|
Es geht um eine Kundenanfrage bzgl. der Lieferung eines Produkts und die Erstellung eines Angebots auf Basis der Anfrageunterlagen. |
|
(1) Eine Kundenanfrage (nach einem Produkt des Unternehmens) ist eingetroffen. Ein Mitarbeiter der Abteilung Verkauf führt mit dem Kunden eine Anfragebesprechung zur genaueren Festlegung des Kundenwunsches durch. |
|
(2) Anschließend entscheidet der Abteilungsleiter Verkauf darüber, ob ein Angebot für den Kunden erstellt wird (Angebotsentscheidung). Dafür benötigt er das Ergebnis der Anfragebesprechung sowie die vorher erfragten Qualitätsanforderungen des Kunden. Die Angebotsentscheidung wird schriftlich fixiert. |
|
(3) Wird entschieden, dass das Teil nicht angeboten wird, z.B. weil die Qualitätsanforderungen zu hoch sind oder nicht genügend Kapazitäten frei sind, um den Anforderungen der Anfrage gerecht zu werden, dann informiert der Verkauf den Kunden über die Ablehnung seiner Anfrage und vermerkt dies in der Kundendatei. |
|
(4) Wenn das Teil dem Kunden angeboten wird, so wird dieser, falls er neu ist, mit umfassenden Angaben vom Verkauf in die Kundendatei der bestehenden Datenbank aufgenommen. |
|
(5) War der Kunde schon bekannt, werden also die schon vorhandenen Daten genutzt, erfolgt eine detaillierte Überprüfung der Kundendaten. Falls sich ergibt, dass diese unvollständig sind, werden sie erhoben. |
|
(6) Die gesamten Daten der Kundenanfrage werden dann, ebenfalls durch die Abteilung Verkauf, in eine Datenbank aufgenommen. |
|
(7) Außerdem werden die benötigten Aktivitäten (Arbeitsschritte) mit den Endterminen erfasst. Dafür wird die zuvor erstellte Liste der notwendigen Arbeitsschritte benötigt. Es entsteht ein Aktivitätenplan, der auch ausgedruckt wird. |
|
(8) Danach werden die Anfrageunterlagen vom Verkauf auf Richtigkeit und Vollständigkeit überprüft, wofür man qualitätsbezogene Unterlagen, das Anfrageschreiben des Kunden sowie die Zeichnung(en) verwendet. Sind die Anfrageunterlagen nicht korrekt oder nicht komplett, so muss die Abteilung Arbeitsvorbereitung (AV) mithilfe der Zeichnung(en), dem Artikelstammsatz und dem Anfrageschreiben die Fehler in den Anfrageunterlagen beheben. Danach prüft wieder der Verkauf die Korrektheit der Anfrageunterlagen. Sind sie immer noch nicht korrekt, werden sie wieder zur AV gegeben. Dies erfolgt maximal drei mal. Sind die Unterlagen auch dann noch nicht in Ordnung, korrigiert sie der Verkauf selbst. |
|
(9) Sind die Anfrageunterlagen in Ordnung, leitet sie der Verkauf mit der Terminliste an die Arbeitsvorbereitung weiter. Sind sie von Beginn an vollständig und richtig, so werden die Unterlagen direkt an die Arbeitsvorbereitung weitergeleitet. |
|
(10) Die AV erstellt dann auf der Basis der Anfrageunterlagen das Angebot. |
|
3.2.2 Lösungsschritt 1 |
|
Wie immer gilt: Zuerst die gesamte Anforderung lesen und den Prozess in seiner Gesamtheit erkennen, dann erst mit der Modellierung beginnen. |
|
Der Prozess startet durch eine Kundenanfrage. Damit ist das Startereignis geklärt. Ihm folgt die Anfragebesprechung. Sie wird als Funktion angelegt mit dem Verkauf (Mitarbeiter) als Organisationseinheit, dem Kunden und einem Informationsobjekt Ergebnis Anfragebesprechung. Ein Ergebnisereignis Anfragebesprechung durchgeführt beendet diesen ersten Abschnitt. |
Startereignis Kundenanfrage |
Anschließend geht der Geschäftsprozess zum Abteilungsleiter Vertrieb weiter. Er führt die Angebotsentscheidung herbei, die deshalb in eine Funktion gepackt wird. In diese fließen das Ergebnis der Anfragebesprechung und die Qualitätsanforderungen ein. Die Angebotsentscheidung soll schriftlich fixiert werden, deshalb wird sie als Informationsobjekt an die Funktion angefügt. |
|
Das folgende EPK-Fragment zeigt das Ergebnis. Bei der Funktion Angebotsentscheidung wird deutlich, wie in Ereignisgesteuerten Prozessketten Informaionsverarbeitung modelliert wird: Mit einer Bezeichnung des Verarbeitungsvorgangs, den "einfließenden" und entstehenden Informationen sowie dem Träger der Funktion (hier oft aus historischen Gründen Organisationseinheit genannt). |
|

|
|
Abbildung 3.2-1: Geschäftsprozess Kundenanfrage, Startszenario |
|
Der erste Satz von Abschnitt (3) der Anforderungsbeschreibung zeigt die möglichen Ergebnisse der Angebotsentscheidung. Teil wird angeboten oder Teil wird nicht angeboten. Dies wird mithilfe eines XODER-Operators und den zwei entsprechenden Ergebnisereignissen modelliert. |
Angebots-entscheidung |
Die Gründe, die für eine evtl. Ablehnung genannt werden, spielen auf dieser Ebene der Prozessmodellierung keine Rolle. Die folgenden Aktivitäten aber schon. Der Kunde wird informiert, was wiederum durch eine Funktion modelliert wird. Die Verbindung zum Informationsobjekt hat zwei Pfeilspitzen, weil angenommen wurde, dass die Daten des Kunden zuerst gelesen werden müssen, bevor dann die Absage seiner Anfrage vermerkt wird. Dieser Kontrollflusszweig wird dann durch ein Schlussereignis beendet. Dies ist im übrigen auch ein potentielles Schlussereignis für den gesamten Prozess. Wie der Kunde informiert wird, ist nicht vermerkt. |
|
Punkt (4) der Anforderungsbeschreibung enthält das prozesstechnische relevante Wort "falls". Dies erfordert immer eine Prüfung und eine Verzweigung. Hier ist es eine Prüfung, ob der Kunde schon in den Datenbanken erfasst ist oder nicht: Funktion Nachschauen, ob Kunde schon erfasst. Die beiden möglichen Ergebnisse werden als Ereignisse modelliert, die durch einen XODER-Operator verknüpft sind. Falls derKunde noch nicht erfasst ist, wird eine Funktion Kundendaten in Datenbank erfassen angestoßen mit einem gleichzeitig schreibenden und lesenden Zugriff auf die Kundendatei. Danach folgt ein Ergebnisereignis. |
|

|
|
Abbildung 3.2-2: Geschäftsprozess Kundenanfrage, Angebotsentscheidung |
|
In Punkt (5) wird der Fortgang für den Fall beschrieben, dass der Kunde bereits erfasst ist. Dann werden die vorhanden Kundendaten auf Korrektheit überprüft. Dies wird wieder durch eine Funktion (Überprüfung der Kundendaten) mit einem Informationsobjekt (Kundendatei) modelliert. Diesmal wird nur gelesen. |
Vgl. die folgende Abbildung |
Die hier fehlenden Organisationseinheiten rühren daher, dass Organisationseinheiten bei einer Funktion weggelassen werden können, wenn die vorausgegangene Funktion genau dieselben hat. Vgl. [Staud 2014, Abschnitt 9.3]. |
|
Die beiden möglichen Ergebnisse werden wieder als Ereignisse dargestellt und durch ein XODER verknüpft. Hier haben wir eine Alternative ohne Aktivität (Daten in Ordnung). Das ist natürlich möglich, die korrekte Ausprägung der EPK ergibt sich dann durch die syntaktischen Notwendigkeiten. Da XODER-Verzweigungen sehr oft wieder zusammengeführt werden müssen und da die Regel gilt, Ereignisse und Funktionen lösen sich im Kontrollfluss ab. |
|
Falls die Daten nicht in Ordnung sind, werden sie ergänzt, modelliert durch einen Schreibzugriff auf die Kundendatei. Das nachfolgende Ergebnisereignis Kundendaten in Ordnung ist a) inhaltlich sinnvoll und b) wegen der oben angesprochenen syntaktischen Notwendigkeiten erforderlich. Denn der nachfolgende XODER-Operator verlangt, dass bei beiden zu verknüpfenden Kontrollflusszweigen dasselbe Element vorliegt. |
|
Jetzt müssen die beiden durch ein XODER erzeugten Kontrollflusszweige von Kunde bereits erfasst/noch nicht erfasst ebenfalls wieder zusammengeführt werden und zwar mit demselben Operator wie bei der Aufteilung. Vgl. die Syntaxregeln für EPKs in [Staud 2014, Abschnitt 9.1]. |
|
Fehlerquelle: Dies wird oft vergessen. Dann entstehen aber ungewollte Schlussereignisse! Eine hilfreiche Überlegung bei XODER-Verzweigungen: Geht der Kontrolfluss danach in einem Zweig weiter, muss wieder zusammengeführt werden. |
|
Hier ist dies auch so, denn die Prozessbeschreibung fordert, dass nun die Anfragedaten erfasst werden. Dazu werden die Informationsobjekte Anfrage (lesend) und Datenbank (schreibend) benötigt mit einem entsprechenden Ergebnisereignis. |
|
3.2.3 Lösung Teil 1 |
|
Alle bis hierher realisierten Modellierungsschritte sind in der folgenden Abbildung enthalten. |
|

|
|
Abbildung 3.2-3: Geschäftsprozess Kundenanfrage, Teil 1 |
|
Eine größere und grafisch detailliertere Version dieser Grafik findet sich hier: https://www.staud.info/grafiken2020/GrafikenEPK.php |
|
3.2.4 Lösungsschritt 2 |
|
In Punkt (7) geht es weiter. In diesem zweiten Teil des Geschäftsprozesses liegt der Schwerpunkt auf der Prüfung der Anfrageunterlagen, um eine möglichst große Übereinstimmung zwischen Kundenwunsch und Produkt herzustellen. |
|
Dieser Punkt kann in zwei Funktionen abgehandelt werden. Zuerst erfolgt die Erfassung der Arbeitsschritte. Es entsteht das entsprechende Informationsobjekt. Aus dem größeren Kontext können wir folgern, dass dies der Verkauf realisiert, also ein Mitarbeiter/eine Mitarbeiterin dieser Abteilung. Danach wird der Aktivitätenplan erstellt und auch ausgedruckt, was durch ein zu schreibendes Informationsobjekt ausgedrückt wird. |
|
Das Aggregationsproblem: In Geschäftsprozessen können Tätigkeiten zusammengefasst oder auch zerlegt werden. Hier könnte man z.B. diese beiden Funktionen auch zusammenfassen. Vgl. dazu [Staud 2014, S. 6] und die weiteren Hinweise im dortigen Stichwortverzeichnis. |
|

|
|
Abbildung 3.2-4: Geschäftsprozess Kundenanfrage, Arbeitsschritte und Aktivitätenplan |
|
Danach, vgl. Punkt (8), werden die Anfrageunterlagen durch den Verkauf überprüft. Dies wird als erstes durch eine Funktion Anfrageunterlagen überprüfen realisiert, was im Verkauf geschieht. Die bei dieser Funktion benötigten Informationsobjekte Qualitätsbezogene Unterlagen, Anfrageschreiben und Zeichnung(en) werden als zu lesende Informationsobjekte angefügt. |
|
Die zwei möglichen Ergebnisse der Prüfung werden wieder mit einem XODER-Operator und zwei Ergebnisereignissen (In Ordnung, Nicht in Ordnung) modelliert. Es entstehen zwei Kontrollflusszweige, die weiter unten wieder mit demselben Operator zusammengeführt werden. Dies nur grafisch, von der Semantik her "kommt nur eine Kante an". |
|

|
|
Abbildung 3.2-5: Geschäftsprozess Kundenanfrage, Anfrageunterlagen prüfen, XODER-Verzweigung |
|
Sind die Unterlagen nicht in Ordnung, prüft der Verkauf zuerst, wie oft die Unterlagen zur Überarbeitung gegeben wurden. Ergibt diese Prüfung Weniger als drei mal, werden sie durch die Abteilung Arbeitsvorbereitung (AV) überarbeitet (Behebung des Fehlers). Nach dem folgenden Ergebnisereignis Fehler behoben erfolgt der Rücksprung vor die Funktion Anfrageunterlagen überprüfen, was der Verkauf durchführt. Dann startet die Schleife wieder. Vgl. die folgende Abbildung. |
Nicht in Ordnung |
Dies kann, so die Prozessbeschreibung, maximal drei mal erfolgen. Sollte schon drei mal zurückgegeben worden sein, führt der Verkauf die Behebung des Fehlers durch. Danach geht zum "vereinigenden" XODER. |
|
Ergab Anfrageunterlagen überprüfen durch den Verkauf gleich das Ergebnis In Ordnung, geht der Kontrollfluss sofort weiter zum vereinigenden XODER-Operator. Für diesen gilt: Entweder kommt die eine Kante direkt an oder nach der u.U. mehrfachen Fehlerbehebung. |
In Ordnung |

|
|
Abbildung 3.2-6: Geschäftsprozess Kundenanfrage, Anfrageunterlagen prüfen, Fehlerbehebung |
|
Erinnerung: Eine solche Schleife startet, so die Festlegung der Urheber der Methode, immer von einem Ereignis (das den Bedarf an Wiederholung signalisiert) und wird flussaufwärts mit einem XODER vor einer Funktion (mit der die zu wiederholende Tätigkeitsfolge beginnt) wieder mit dem Kontrollfluss verknüpft. Vgl. [Staud 2014, Abschnitt 6.8]. Obige Abbildung zeigt ein Beispiel. |
|
Punkt (9) der Anforderungen führt zu einer anschließenden Funktion Anfrageunterlagen weiterleiten an AV mit den angeführten Informationsobjekten. Die AV erstellt dann das Angebot. Es entsteht ein entsprechendes Informationsobjekt auf der Basis der Anfrageunterlagen. Danach kommt noch ein Schlussereignis. |
|
3.2.5 Lösung Teil 2 |
|
Die folgende Abbildung zeigt den zweiten Teil der Lösung im Zusammenhang. |
|

|
|
Abbildung 3.2-7: Geschäftsprozess Kundenanfrage, Teil 2 |
|
3.2.6 Gesamtlösung |
|

|
|
Abbildung 3.2-8: Geschäftsprozess Kudenanfrage - Gesamtmodell |
|
Eine größere und grafisch detailliertere Version dieser Grafik findet sich hier: https://www.staud.info/grafiken2020/GrafikenEPK.php |
|
3.2.7 Schlanke Lösung |
|
In vielen Unternehmen wird bei der Festlegung der Modellierungsmodalitäten das Auslassen von Ergebnisereignissen bei linearen Abfolgen festgelegt. Dies bedeutet, dass in einer Abfolge von Funktionen - Ereignissen - Funktionen - ... die jeweils nach den Funktionen folgenden Ereignisse weggelassen werden. Die folgende EPK soll dies beispielhaft veranschaulichen. |
|

|
|
Abbildung 3.2-9: Geschäftsprozess Kundenanfrage, ohne Ergebnisereignisse ("schlanke Fassung") |
|
Eine größere und grafisch detailliertere Version dieser Grafik findet sich hier: https://www.staud.info/grafiken2020/GrafikenEPK.php |
|
3.3 Kündigung |
|
3.3.1 Prozessbeschreibung |
|
In diesem Geschäftsprozess geht es um die Kündigung eines Mitarbeits (in Abschnitt 2.1 findet sich eine BPMN-Lösung zu diesem Geschäftsprozess). |
|
(1) Der Geschäftsprozess startet damit, dass ein Mitarbeiter kündigt. Das Kündigungsschreiben wird von der Personalabteilung (PA) entgegengenommen und an die Fachabteilung (FA) sowie die Geschäftsleitung (GL) weitergeleitet. Die Geschäftsleitung prüft an Hand des Kündigungsschreibens, ob Rückfragen zu der Kündigung vorliegen. Falls ja, wird der Mitarbeiter, der gekündigt hat, zu einem Gespräch gebeten, an dem auch Vertreter der PA, der FA und des Betriebsrats teilnehmen. Das Ergebnis dieses Gesprächs wird von Hand protokolliert, in ein Textdokument übernommen und dann in die Personalakte des Mitarbeiters getan. |
|
(2) Die PA führt eine Besprechung zum Anforderungsprofil der freigewordenen Stelle durch, an der auch die FA teilnimmt. Grundlage des Gesprächs ist die bisherige Stellenbeschreibung des Mitarbeiters. Falls beschlossen wird, das Anforderungsprofil bzgl. der freigewordenen Stelle zu verändern, wird dies durch die PA getan und es wird ein neues Anforderungsprofil erstellt, ansonsten bleibt es beim alten. |
|
(3) Falls ein neues Anforderungsprofil erstellt wurde, wird dieses an die FA geleitet. Diese prüft, ob aus ihrer Sicht alles in Ordnung ist. Falls nein, wird die PA (Sachbearbeiter) kontaktiert und die Unstimmigkeit beseitigt. Die FA erstellt dann ein verändertes Anforderungsprofil. Danach muss dieses an die Leitung der PA zur Prüfung gegeben werden. |
|
(4) Obiger Abschnitt, der Durchgang des Anforderungsprofils durch die FA, kann auch mehrmals nötig werden. Er wird solange wiederholt, bis die abschließende Prüfung durch die PA (Leitung) positiv ausfällt. |
|
(5) Ist das Anforderungsprofil dann in seiner endgültigen Form, erfolgt in der PA die Festlegung der Instrumente, die zur Wiederbesetzung der Stelle genutzt werden. In Frage kommen Zeitungsinserate, das Arbeitsamt und ein interner Aushang. Welches Instrument genutzt wird, hängt von den jeweiligen Gegebenheiten ab. Sicher ist nur, dass mindestens eines immer genutzt wird. Abhängig vom gewählten Instrument wird eine Annonce entworfen und an die Zeitung geleitet (dabei werden frühere Annoncen genutzt), das Arbeitsamt angerufen oder das Anforderungsprofil ausgehängt. |
|
3.3.2 Lösungsschritte |
|
Erinnerung, siehe auch die Grafik: AnfProfil: Anforderungsprofil GL: Geschäftsleitung PA: Personalabteilung FA: Fachabteilung BetrRat: Betriebsrat |
|
Zur Gestaltung der Grafik: |
|
- Der Prozess wird in linearen Abfolgen von Funktionen ohne Ergebnisereignisse modelliert.
- Ebenso ohne Pfeilspitzen bei Informationsobjekten, die nur transportiert, also nicht gelesen oder geschrieben werden.
- Organisationseinheiten werden weggelassen, falls sie identisch sind mit denen der vorangehenden Funktion.
|
|
Position (1). Als Start des Geschäftsprozesses nehmen wir das Ereignis Mitarbeiter kündigt und die dadurch angestoßene Funktion Kündigung entgegennehmen mit der Organisationseinheit Personalabteilung (PA) und dem Informationsobjekt Kündigung. Die nachfolgende Beschreibung verlangt, dass zwei Funktionen angestoßen werden: Weiterleitung an GL mit dem zu transportierenden Informationsobjekt Kündigung und Weiterleitung an FA mit demselben Informationsobjekt. |
|
Hier muss nach flussabwärts geschaut werden. In Position (2) wird eine Besprechung des Anforderungsprofils angefordert. Dies wird ebenfalls nach dem UND-Operator angestoßen: Funktion Besprechung AnfProfil mit Informationsobjekt AnfProfil und Organisationseinheiten PA und FA. |
|
Im Fall der Weiterleitung an FA sind keine weiteren Aktionen beschrieben, so dass dieser Kontrollflusszweig nach dem folgenden Ereignis (Ergebnisereignis) Kündigung weitergeleitet endet. |
|
Die Aktionen nach der Weiterleitung an GL können durch eine Funktion Prüfung ob Rückfragen mit dem Informationsobjekt Kündigung und der Organisationseinheit GL und den zwei alternativen Ergebnissen Keine Rückfragen liegen vor, Rückfragen liegen vor modelliert werden. Deshalb das exklusive Oder (XODER) nach der Funktion. Falls keine Rückfragen vorliegen, endet dieser Kontrollflusszweig. Die folgende Abbildung zeigt die bis hier erfolgte Modellierung. |
|

|
|
Abbildung 3.3-1: Geschäftsprozess Kündigung, Teil 1 |
|
Position (1) verrät aber noch mehr über den Geschäftsprozess. Falls nach der Prüfung ob Rückfragen das Ereignis Rückfragen liegen vor eintritt, werden zwei "Gesprächsaufforderungen" durch die GL veranlasst: PA, FA, BetrRat zum Gespräch bitten und Mitarbeiter zum Gespräch bitten. Dies geschieht durch einen verzweigenden UND-Operator, der nach den Funktionen auch gleich wieder verknüpft wird. Die Verknüfung ist notwendig, da es ja hier in einem einzelnen Kontrollflusszweig weitergeht [Anmerkung] . Danach kann die Funktion Gespräch führen mit den Organisationseinheiten GL, FA, PA und dem Mitarbeiter sowie den Informationsobjekten Kündigung (lesend) und Hand-Protokoll (schreibend angelegt werden. Die restlichen Aktivitäten wurden sehr detailliert modelliert: Übernehmen in Textdokument (Organisationseinheit PA, Informationsobjekte Hand-Protokioll, Text-Protokoll; dann Protokoll in Personalakte tun. Das Reintun des Text-Protokolls in die Personalakte wurde als Transportvorgang interpretiert. Nach dieser Funktion folgt ein Ereignis, das diesen Kontrollflusszweig beendet
. |
|

|
|
Abbildung 3.3-2: Geschäftsprozess Kündigung, Teil 2 |
|
Position(2) (3) und (4). Nun zurück zur Funktion Besprechung AnfProfil. Ist Keine Änderung nötig geht es gleich flussabwärts zum XODER-Operator vor Festlegung der Instrumente. Dazu gleich unten mehr. Ist das Ergebnis Änderung nötig beginnt eine typische Schleifenstruktur , wie sie die Realität und auch die Prozessmodellierungsmethoden gut kennen. |
Schleife |
Zuerst werden einige Aktivitäten realisiert, hier wurde der Anforderungstext in die Funktionen Änderung/Prüfung AnfProfil (PA), Weiterleitung an FA (PA) und Prüfen ob ok (FA) umgesetzt, jeweils mit dem Informationsobjekt AnfProfil. Änderung/Prüfung wurden oben zur Vereinfachung zusammengefasst, weil es beim ersten Durchgang eine Änderung und danach dann eine Prüfung ist. |
|
Ist das Ergebnis Nicht in Ordnung, startet semantisch die Wiederholung mit den Funktionen Unstimmigkeit beseitigen (FA, PA) und AnfProfil überarbeiten (FA). Danach beginnt dann syntaktisch der Rücksprung nach flussaufwärts vor die Funktion Änderung/Prüfung AnfProfil. Falls dies geschieht, ist es jetzt eine Prüfung, vgl. die Anmerkung oben. |
|
Zur Schleifensyntax: Beginn immer nach einem Ereignis, das den Bedarf an Wiederholung signalisiert und flussaufwärts Verknüpfung mit dem Kontrollfluss vor einer Funktion, der Funktion, ab der wiederholt wird. |
|
Pragmatik wird gebraucht bei der Prozessmodellierung. Hier z.B. kann man natürlich einen Abbruch der Schleife nach einer bestimmten Anzahl an Rücksprüngen modellieren (wie im Beispiel Personalbeschaffung). Geht es aber um eine Standardprozessmodellierung mit beschreibenden Absichten kann man den sog. gesunden Menschenverstand einplanen. Keiner wird endlos in einer solchen Schleife verharren. Dies sollte allerdings nicht genutzt werden, um in Klausuren den Geschäftsprozess zu abstrahieren. |
|
Irgendwann wird die Funktion Prüfen ob ok zum Ergebnis Neues AnfProfil in Ordnung kommen. Dann wird dieser Kontrollflusszweig auch zum XODER-Operator vor der Festlegung der Instrumente geführt. Dies ist die Stelle im Geschäftsprozess, wo tatsächlich das neue Anforderungsprofil vorliegt (mit oder ohne Änderungen) und die Aktionen zur Wiederbesetzung der Stellen beginnen können. |
|

|
|
Abbildung 3.3-3: Geschäftsprozess Kündigung, Teil 3 |
|
Position (5). Der Text zum abschließenden Teil dieses Geschäftsprozesses wurde wie folgt in die EPK umgesetzt: Die Funktion Festlegung der Instrumente (Organisationseinheit PA) hat die Ergebnisereignisse Zeitungsinserat, Interner Aushang und Arbeitsamt. Sie sind, das ist im beschreibenden Text ausdrücklich ausgeführt ("mindestens eines") durch einen ODER-Operator zu verknüpfen. Ansonsten gilt: |
|
- Nach dem Ereignis Zeitungsinserat folgt die Funktion Anzeige entwerfen mit den Informationsobjekten AnfProfil (lesend), Frühere Anzeigen (lesend) und Anzeige (schreibend).
- Nach dem Ereignis Interner Aushang folgt die Funktion AnfProfil aushängen mit den Informationsobjekten Aushang ("rein tuend") und AnfProfil (tranportierend).
- Nach dem Ereignis Arbeitsamt folgt die Funktion Arbeitsamt anrufen mit dem Informationsobjekt AnfProfil.
Die Organisationseinheiten fehlen oben, da es sich immer um die PA handelt. |
|
Der Prozess wird durch die nachfolgenden Schlussereignisse beendet. In einer konkreten Instanz des Geschäftsprozesses sind alle diese Ereignisse oder jeweils eine Teilmenge davon die Schlussereignisse des Prozesses. |
|

|
|
Abbildung 3.3-4: Geschäftsprozess Kündigung, Teil 4 |
|
3.3.3 Lösung |
|
Die EPK als Ganzes. |
|

|
|
Abbildung 3.3-5: Geschäftsprozess Kündigung - das Gesamtmodell |
|
Eine größere und grafisch detailliertere Version dieser Grafik findet sich hier: https://www.staud.info/grafiken2020/GrafikenEPK.php |
|
|
3.4 Personalbeschaffung |
|
Es geht um die Einstellung eines Dozenten/einer Dozentin für C++-Schulungen. |
|
3.4.1 Prozessbeschreibung |
|
(1) Die Schulungsabteilung (SchAbt) der Firma ERPL
stellt fest, dass sie einen weiteren Dozenten für die C++-Schulungen einstellen muss. Sie wendet sich deshalb an die Geschäftsleitung (GL) und an die Personalabteilung, um einen neuen Mitarbeiter einstellen zu können. Der Einstellungsvorschlag geschieht auf Basis des PBB (Personalbeschaffungsbogen), den die Schulungsabteilung ausfüllen und mit dem Vorschlag mitgeben muss. Die Geschäftsleitung muss in Absprache mit der Personalabteilung (PA) dem Einstellungsvorschlag zustimmen. Die Zustimmung oder Ablehnung wird schriftlich formuliert. |
|
(2) Falls die GL zustimmt, entwerfen Schulungs- und Personalabteilung unter Berücksichtigung des Personalbeschaffungsbogens und früher verfassten Stellenanzeigen die Anzeige. Diese wird dann durch die PA in mehreren einschlägigen Computerzeitschriften inseriert. |
|
(3) Vier Wochen, nachdem die letzte Anzeige erschienen ist, werden die eingegangenen Bewerbungen durch die Schulungs- und Personalabteilung durchgesehen. Liegen keine Bewerbungen vor, wird die Anzeige nochmals in den Zeitschriften geschaltet. Liegen zwar Bewerbungen vor, aber keine geeigneten, wird (parallel) den Bewerbern abgesagt und die Anzeige überarbeitet. Die Absagen übernimmt die Personalabteilung, die Überarbeitung der Anzeige leisten Personalabteilung und Schulungsabteilung zusammen. Dabei wird v.a. geprüft, ob man die Konditionen (Stellenvoraussetzungen, Gehalt, ...) verändern muss. Anschließend wird die Anzeige wieder veröffentlicht und derselbe Prozessabschnitt wie oben bis zur Sichtung der Bewerbungen nochmals durchlaufen. |
|
(4) Liegen geeignete Kandidaten vor, wählen Schulungsabteilung und Personalabteilung Kandidaten aus, die eingeladen werden sollen. |
|
3.4.2 Lösungsschritte |
|
Festlegungen zur Grafik: |
|
- Darstellung ohne Ergebnisereignisse bei linearen Kontrollflüssen ("schlanker Geschäftsprozess")
- Beim Transport von Informationsobjekten keine Pfeilrichtung
|
|
Zum Geschäftsprozess |
|
In Punkt (1) der Anforderungsbeschreibung wird der Start des Geschäftsprozesses beschrieben. Es geht um ein Unternehmen, das u.a. Schulungen durchführt und dass dafür eine Schulungsabteilung (SchAbt) hat. In dieser entstand der Wunsch, einen weiteren Dozenten für Schulungen mit der Programmiersprache C++ einzustellen. |
|
Wir machen diesen Wunsch zum Startereignis: Dozent ist einzustellen. Um der Erfüllung dieses Wunsches näher zu kommen, müssen die Geschäftsleitung (GL) und die Personalabteilung (PA) mittels eines Personalbeschaffungsbogens (PBB) überzeugt werden. Im Geschäftsprozess folgt daher gleich nach dem Startereignis die Funktion PBB ausfüllen. Dabei wird als Träger die SchAbt und als Informationsobjekt der PBB angefügt. Nach dem Ergebnisereignis PBB ist ausgefüllt wird die Funktion PBB zur GL geben und um Zustimmung bitten angestoßen. Das erledigt die SchAbt und die PBB wird transportiert (deshalb ohne Pfeilspitzen). Wieder folgt ein Ergebnisereignis, danach wird der Entscheidungsprozess angestoßen. An diese müssen die beiden Akteure (GL und PA) angefügt werden. Auf diese Weise wird in EPKs Zusammenarbeit erfasst. Bzgl. der Informationsobjekte wird der PBB benötigt und es entsteht die Schriftliche Entscheidung. |
|
Die Entscheidung hat zwei alternative Ausprägungen, so dass ein XODER-Operator eingesetzt wird. Wie üblich, werden die möglichen Ergebnisse durch Ereignisse modelliert. Das Ereignis Einstellung nicht möglich ist dann auch gleichzeitig ein Schlussereignis des Geschäftsprozesses. |
Schlussereignis |
Ist die Einstellung möglich, geht es weiter im Prozess. Die folgende Abbildung zeigt den bis hier modellierten Geschäftsprozess. |
|

|
|
Abbildung 3.4-1: Geschäftsprozess Personalbeschaffung, Teil 2 |
|
Der Fortgang wird in Punkt (2) beschrieben. Dafür wird in der EPK eine Funktion Anzeige entwerfen angelegt mit den zu lesenden Informationsobjekten Frühere Anzeigen und PBB. Es entseht das Informationsobjekt Anzeige (aktuelle). Für die Träger der Funktion werden die Organisationseinheiten SchAbt und PA angefügt. |
|
Die Veröffentlichung der Anzeige wird durch die entsprechende Funktion mit der PA und dem Informationsobjekt Anzeige (aktuelle) modelliert. |
|
Der folgende Punkt (3) verlangt die Modellierung eines Zeitraumes. Dies kann in Ereignisgesteuerten Prozessketten durch einen UND-Operator im Kontrollfluss erfolgen, der mit einem (ankommenden) Ereignis, dass den Zeitraum (oder Zeitpunkt) definiert, verbunden ist. Wegen der Eigenschaft des UND-Operators, den Kontrollfluss nur fortzusetzen, falls alle Kanten ankommen, entsteht hier die gewünschte Wartesituation. |
Zeitaspekte |
Die Semantik, "wir warten vier Wochen nach dem Erscheinen ab", hat eine passende Syntax in der EPK gefunden. Danach kann dann das in der Anforderung geforderte Sichten der Bewerbungen mittels einer Funktion, den Bewerbungen als Informationsobjekt und den Abteilungen SchAbt und GL als Organisationseinheiten angestoßen werden. |
Semantik sucht Syntax |
Die folgende Abbildung zeigt die bis hier modellierte EPK. |
|

|
|
Abbildung 3.4-2: Geschäftsprozess Personalbeschaffung, Teil 2 |
|
Damit ist Punkt (3) aber noch nicht abgearbeitet. In ihm wird beschrieben, wie mit den eingegangenen Bewerbungen umgegangen wird. Das Sichten der Bewerbungen hat grundsätzlich drei alternative Fortsetzungen, die dann durch ein XODER mit den Ergebnisereignissen Keine Bewerbung liegt vor, Keine geeigneten Bewerber dabei und Geeignete Bewerber liegen vor modellliert werden. |
|
- Liegen keine Bewerbungen vor, führen wir den Kontrollfluss zurück vor die Funktion Anzeige veröffentlichen. Dort wird er mit einem XODER angebunden. Dieser Rücksprung (Sprung nach flussaufwärts) führt dann dazu, dass der folgende Abschnitt wiederholt wird. Etwas irritierend ist, dass der Fall, dass dauerhaft keine Bewerbungen eintreffen, nicht bedacht ist. Hierzu werden wir mit den Auftraggebern reden. Denn es passiert schon, dass in den Prozessbeschreibungen Aspekte vergessen wurden. In einem solchen Fall muss man als Modellierer/in nachfragen und um Ergänzung bzw. Aufklärung bitten.
- Liegen keine geeigneten Bewerber vor, werden zwei Funktionen mittels eines UND-Operators angestoßen: Konditionen prüfen, Anzeige überarbeiten mit PA und SchAbt und Bewerbern absagen mit PA und dem Absageschreiben als Informationsobjekt. Nach der Konditionenprüfung / Anzeigenüberarbeitung git es (nach dem Ergebnisereignis), ebenfalls einen Rücksprung, wieder vor die Funktion Anzeige veröffentlichen.
- Punkt (4) klärt, wie im Erfolgsfall vorgegangen wird. Der Text kann in eine Funktion Auswahl der einzuladenden mit PA und SchAbt abgebildet werden. Das folgende Ergebnisereignis Einzuladende ausgewählt ist ein weiteres Schlussereignis.
|
|
Aufpassen, häufige Fehleinschätzung: Das Ereignis Bewerbern abgesagt ist kein Schlussereignis, denn, bedingt durch den davor stehenden UND-Operator, endet da nur ein Zweig, nicht der Kontrollflus insgesamt. |
|
Die folgende Abbildung zeigt diesen Prozessabschnitt. |
|

|
|
Abbildung 3.4-3: Geschäftsprozess Personalbeschaffung, Teil 3 |
|
3.4.3 Lösung |
|
Das Gesamtmodell ergibt sich wie folgt: |
|

|
|
Abbildung 3.4-4: EPK zu Geschäftsprozess Personalbeschaffung - Gesamtmodell |
|
Eine größere und grafisch detailliertere Version dieser Grafik findet sich hier: https://www.staud.info/grafiken2020/GrafikenEPK.php |
|
3.5 Angebotserstellung im Anlagenbau |
|
3.5.1 Prozessbeschreibung |
|
(1) Gestartet wird der Geschäftsprozess aufgrund einer Kundenanfrage. Diese kann per Postbrief, per Telefax, per E-Mail oder telefonisch eingehen. Falls sie telefonisch eingeht, erstellt der Vertrieb ein schriftliches Dokument, das die Anfrage festhält (Anfragefixierung) Unabhängig von der Art des Eingangs nimmt das Zentralsekretariat die Anfrage entgegen, prüft sie auf formale Korrektheit und leitet sie dann an den zuständigen Vertriebsbereichsleiter und die Geschäftsleitung weiter. |
|
(2) Der Vertriebsbereichsleiter gibt die Anfrage an einen seiner Vertriebsingenieure weiter, der die Angebotsrealisierbarkeit prüft. Dies betrifft zunächst das angefragte Leistungsspektrum. Liegt dieses nicht innerhalb des Leistungsspektrums des Unternehmens, erfolgt eine Absage. Können nur Teile der angefragten Leistungen erbracht werden, werden Partnerunternehmen um Unterstützung angefragt und entweder als Kooperationspartner oder Subunternehmer eingebunden. Finden sich keine geeigneten Partner, wird die Anfrage abgelehnt. |
|
(3) Danach folgt die Prüfung, ob die Angebotslegungsfrist realisiert werden kann. Parallel hierzu wird die für die Projektabwicklung notwendige Ingenieurgruppe auf ihre Auslastung hin überprüft. Ist die Kapazität vorhanden, die Angebotsfrist aber zu knapp, wird um Fristverlängerung nachgefragt. Wird diese nicht gewährt, erfolgt eine Absage. Ist absehbar, dass benötigte Ingenieurfachkräfte schon für längere Zeit aufgrund laufender Projekte ausgelastet sind, erfolgt ebenfalls eine Absage. |
|
(4) Sind alle zu prüfenden Kriterien erfüllt, erfolgt die eigentliche Angebotserstellung. Dies geschieht in der Regel unter Einbeziehung der Mitarbeiter aus den relevanten Geschäftsbereichen oder der Geschäftsbereichsleiter, die z. B. bei der Stunden- und Kostenschätzung von angefragten Ingenieurstätigkeiten mitwirken und mögliche, verfügbare Ingenieure als Projektleiter und Ingenieure vorschlagen. |
|
Die Angebotsdaten werden durch Vertriebsmitarbeiter in der Angebotsdatenbank erfasst, ein Programm (Report Generator Angebot; RepGenA) erzeugt dann die textliche Ausformulierung des Angebots für den anfragenden Kunden. |
|
(5) Das fertige Angebot wird durch den zuständigen Vertriebsingenieur dem Kunden zugeschickt. Danach muss die Entscheidung des Kunden abgewartet werden. Üblicherweise erteilt der Kunde den Auftrag entweder sofort aufgrund des Angebots oder er lädt zunächst zu einem oder mehreren Vergabegesprächen ein. Diese Angebotsverhandlungen werden in der Regel vom zuständigen Vertriebsingenieur oder Vertriebsbereichsleiter und dem im Angebot genannten Projektleiter geführt. Die Ergebnisse dieser Vergabegespräche dienen dann als Grundlage für die Entscheidung im anfragenden Unternehmen. |
|
Trifft eine Absage ein, bestätigt dies der zuständige Vertriebsingenieur. Er ist außerdem verpflichtet, durch Nachfragen beim Kunden oder sonstigen Verbindungsleuten die Gründe für die Absage in Erfahrung zu bringen, falls dies nicht schon aus dem Absageschreiben hervorgeht. Dies dient dazu, die Informationsbasis für zukünftige Angebote bei diesem Kunden zu verbessern. |
|
3.5.2 Lösungsschritt 1 |
|
Prozessbeschreibung |
|
Gestartet wird der Geschäftsprozess aufgrund einer Kundenanfrage. Diese kann per Postbrief, per Telefax, per E-Mail oder telefonisch eingehen. Falls sie telefonisch eingeht, erstellt der Vertrieb ein schriftliches Dokument, das die Anfrage festhält (Anfragefixierung) Unabhängig von der Art des Eingangs nimmt das Zentralsekretariat die Anfrage entgegen, prüft sie auf formale Korrektheit und leitet sie dann an den zuständigen Vertriebsbereichsleiter und die Geschäftsleitung weiter. |
Start |
(2) Der Vertriebsbereichsleiter gibt die Anfrage an einen seiner Vertriebsingenieure weiter, der die Angebotsrealisierbarkeit prüft. Dies betrifft zunächst das angefragte Leistungsspektrum. Liegt dieses nicht innerhalb des Leistungsspektrums des Unternehmens, erfolgt eine Absage. Können nur Teile der angefragten Leistungen erbracht werden, werden Partnerunternehmen um Unterstützung angefragt und entweder als Kooperationspartner oder Subunternehmer eingebunden. Finden sich keine geeigneten Partner, wird die Anfrage abgelehnt. |
|
Das beschriebene Anfangsszenario wird durch entsprechende Startereignisse modelliert, die durch einen XODER-Operator verknüpft sind. Nach dem Eingang der telefonischen Anfrage wird die geforderte textliche Fixierung als Funktion modelliert. Bei jeder Anfrageart entsteht ein Informationsobjekt, das bei der dem Operator nachfolgenden Funktion angeführt wird - lesend, da es ja wahrgenommen und interpretiert werden muss. Hier muss auch die erste Organisationseinheit angeführt werden, das Zentralsekretariat. |
Anfangsszenario |
Im Anschluss wird in der Prozessbeschreibung gefordert, dass das Angebot an den zuständigen Vertriebsbereichsleiter (VBL) und die Geschäftsleitung (GL) weitergeleitet wird. Dies kann so wie hier realisiert werden: durch einen UND-Operator, dem die Tätigkeiten folgen (Position 1 in der Abbildung). Hier sind die Organisationseinheiten nicht angegeben, weil sie gleich sind wie in der vorangegangenen Funktion
. Die Transportvorgänge selbst wurden explizit modelliert, also durch eine eigene Funktion
. |
Muster "Mehrere Tätigkeiten anstoßen" |
Die Weiterleitung der Anfrage (ein Transportvorgang) wurde wiederum durch eine Funktion modelliert. Der Text deutet an, dass die nachfolgende Prüfung mehrstufig ist und dass es im ersten Schritt um das angefragte Leistungsspektrum geht. Deshalb folgt in der eEPK die Funktion Prüfen angefragtes Leistungsspektrum, durchgeführt vom Vertriebsingenieur mit Nutzung des Geschäftsobjekts Anfrage. Dieses kann in vollem Umfang, teilweise oder gar nicht ("nicht realisierbar") mit dem Leistungsspektrum des Unternehmens übereinstimmen. Entsprechend sind die Ergebnisereignisse formuliert und durch ein exklusives Oder verknüpft. Nach dem Ereignis Nicht realisierbar (Pos. 3) kann dann gleich eine Funktion folgen, in der die Absage formuliert wird. Diese nutzt die Anfrage und erzeugt die Ablehnung. Anschließend ergibt sich ein erstes Schlussereignis für den Gesamtprozess: Anfrage abgelehnt. |
Prüfung und erstes Schlussereignis |
Die folgende Abbildung zeigt die bisherigen Modellierungsschritte. Die anderen zwei Ergebnisse der Prüfung ("teilweise" und "in vollem Umfang") werden aus Gründen der Grafikgestaltung im nächsten Lösungsschritt bearbeitet. |
|

|
|
Abbildung 3.5-1: Angebotserstellung für Anlagen, Teil 1 - Klärung offener Fragen oder frühes Ende |
|
3.5.3 Lösungsschritt 2 |
|
Prozessbeschreibung - Fortsetzung |
|
Noch vom ersten Schritt: Können nur Teile der angefragten Leistungen erbracht werden, werden Partnerunternehmen um Unterstützung angefragt und entweder als Kooperationspartner oder Subunternehmer eingebunden. Finden sich keine geeigneten Partner, wird die Anfrage abgelehnt. |
|
(3) Danach folgt die Prüfung, ob die Angebotslegungsfrist realisiert werden kann. Parallel hierzu wird die für die Projektabwicklung notwendige Ingenieurgruppe auf ihre Auslastung hin überprüft. Ist die Kapazität vorhanden, die Angebotsfrist aber zu knapp, wird um Fristverlängerung nachgefragt. Wird diese nicht gewährt, erfolgt eine Absage. Ist absehbar, dass benötigte Ingenieurfachkräfte schon für längere Zeit aufgrund laufender Projekte ausgelastet sind, erfolgt ebenfalls eine Absage. |
|
Die in der Prozessbeschreibung beschriebene Anfrage bei Partnerunternehmen wurde einfach als Funktion modelliert, mit einem positiven und einem negativen Ergebnis. Die Funktion nutzt dabei das Informationsobjekt Anfrage. Im Falle des negativen Ergebnisses, Keine Partner gefunden, folgt die Funktioon Anfrage ablehnen mit den Informationsobjekten Anfrage (wird gelesen) und Ablehnung (wird geschrieben). Anschließend folgt ein weiteres Schlussereignis Anfrage abgelehnt. |
Weiteres Schlussereignis |
War die Funktion Partnerunternehmen anfragen erfolgreich, kann nach dem XODER-Operator ein Ereignis Partner gefunden eingefügt werden. |
|
Dies ist eine eher oberflächliche Art der Modellierung. Eine detailliertere Modellierung könnte so aussehen, dass jede einzelne Anfrage bei einem potentiellen Partner als Funktion in einer Schleife erfasst würde. Die Schleife wäre erst dann fertig, wenn alle potentiellen Partner gefragt worden wären - mit einem positiven oder einem negativen Ergebnis. |
|
Nun können zwei Kontrollflusszweige zusammengeführt werden. Der eine von dem Ereignis Partner gefunden und der von der Prüfung/Leistungsspektrum mit dem Ergebnis In vollem Umfang. Die Zusammenführung erfolgt mit dem Operator, der flussaufwärts zur Aufteilung geführt hatte, also mit einem XODER-Operator. |
Vgl. die folgende Abbildung |
Die Prozessbeschreibung (Pos. (3)) fordert jetzt zwei parallele Fortgänge im Prozess. Zum einen die Prüfung, ob die Angebotslegungsfrist realisiert werden kann, zum anderen die Prüfung der Auslastung der Ingenieurgruppe. Deshalb wird in der eEPK ein UND-Operator mit den zwei nachfolgenden Funktionen Prüfung der Angebotslegungsfrist (liest die Anfrage, wird realisiert vom Vertriebsingenieur) und Auslastung Ingenieurgruppe prüfen mit derselben Organisationseinheit und demselben Informationsobjekt eingefügt. |
Muster Tätigkeiten starten |
Die Prüfung der Angebotslegungsfrist (4) hat zwei durch XODER verknüpfte Ergebnisereignisse, Angebotslegungsfrist realisierbar und "nicht realisierbar. Genauso die Prüfung der Auslastung der Ingenieurgruppe, Kapazität Ingenieure vorhanden und "nicht vorhanden". Die insgesamt vier möglichen Ergebnisse werden gemäß der Prozessbeschreibung folgendermaßen in Beziehung gesetzt: |
Semantik sucht Syntax |
- Treten die Ereignisse Angebotslegungsfrist nicht realisierbar und Kapazitäten vorhanden ein, wird um eine Fristverlängerung gebeten. Dies wird in der Ereignisgesteuerten Prozesskette dadurch realisiert, dass die beiden von diesen Ereignissen kommenden Kontrollflüsse mit einem logischen UND verknüpft werden (6). Danach wird dann die entsprechende Funktion (Fristverlängerung erbitten) angefügt. Dies entspricht dem Muster "Bedingungen für eine nachfolgende Tätigkeit" (Vgl. [Staud 2014, Abschnitt 6.2]).
- Falls sich ergibt, dass die Kapazität der Ingenieurgruppe nicht reicht (Kapazität Ingenieure nicht vorhanden), wird die Anfrage abgelehnt (Funktion Anfrage ablehnen), unabhängig davon, welches Ergebnis die Prüfung der Angebotslegungsfrist erbrachte. Diese Funktion liest das Informationsobjekt Anfrage und schreibt das Informationsobjekt Ablehnung. Danach folgt ein Schlussereignis ("Fertig").
- Wenn beide Prüfungen positiv ausfallen (Angebotslegungsfrist realisierbar und Kapazität Ingenieure vorhanden) geht es weiter im Geschäftsprozess. Um diese Semantik in die EPK zu bringen, müssen die von diesen beiden Ereignissen kommenden Kontrollflusszweige durch UND verknüpft werden (Pos. 5 in der Abb.).
- Ist die Angebotslegungsfrist nicht realisierbar, gilt aber Kapazität Ingenieure vorhanden, verlangt die Prozessbeschreibung, dass um Fristverlängerung gebeten wird. Diese Semantik kann in eEPKs so realisiert werden , dass die Kontrollflüsse von diesen beiden Ereignissen durch ein UND verknüpft werden (denn dann geht es über diesen Operator nur weiter, falls beide ankommen, womit die Semantik erfüllt ist) und danach die Funktion Fristverlängerung erbitten (mit Informationsobjekt Anfrage) eingefügt wird.
|
|
Oben wird mehrfach das semantische Muster Bedingungen für Fortgang in das syntaktische Muster Verknüpfung mit UND-Operator abgebildet. Vgl. [Staud 2014, Abschnitt 6.5] und die dazu verfügbaren WebSeiten. |
|
Wurde Fristverlängerung gewährt kommt ein weiterer Kontrollfluss mit einem positiven Fortgang zustande. Der andere stammt von der Situation Angebotslegungfrist realisierbar/Kapazität Ingenieure vorhanden. Vgl. Pos. 7 in der Abbildung. Diese beiden "positiven" Kontrollflüsse werden durch einen XODER-Operator verknüpft, denn es geht ja in einem Fluss weiter. Der Operator ergibt sich daraus, dass es entweder zum einen oder zum anderen positiven Fortgang kommt. |
|
Bleibt noch die Absage im Falle einer Nichtgewährung der Fristverlängerung. Diese wird einfach nach dem Ereignis Fristverlängerung nicht gewährt angehängt: Angebotsabgabe ablehnen mit den Informationsobjekten Anfrage (lesend) und Ablehnung (schreibend). Danach folgt noch ein Schlussereignis. |
|
Die vielen Schlussereignisse in dieser eEPK legen den Gedanken nahe, die Absage in eine andere Ereignisgesteuerte Prozesskette zu verlegen und dorthin mit Hilfe von Prozesswegweisern zu verweisen
. Dies ist möglich. Sinnvoll wäre es hier aber nur, wenn das Absagen der Anfrage aufwändiger wäre, wenn dafür also mehr Funktionen usw. vorlägen. |
|
In dieser eEPK fehlen im unteren Teil Organisationseinheiten. Dies ist zulässig, wenn die jeweiligen Organisationseinheiten gleich sind, wie bei der vorangegangen Funktion. |
|
Die folgende Abbildung zeigt die im obigen Abschnitt realisierten Modellierungsschritte. |
|

|
|
Abbildung 3.5-2: Angebotserstellung für Anlagen, Teil 2 |
|
In obigem Abschnitt schimmert das Muster Kombinatorik durch. Vgl. dazu ind [Staud 2014] Abschnitt 6.5 und das Zoo-Beispiel in Abschnitt 8.4. |
Muster Kombinatorik |
3.5.4 Lösungsschritt 3 |
|
Prozessbeschreibung - Fortsetzung |
|
(4) Sind alle zu prüfenden Kriterien erfüllt, erfolgt die eigentliche Angebotserstellung. Dies geschieht in der Regel unter Einbeziehung der Mitarbeiter aus den relevanten Geschäftsbereichen oder der Geschäftsbereichsleiter, die z. B. bei der Stunden- und Kostenschätzung von angefragten Ingenieurstätigkeiten mitwirken und mögliche, verfügbare Ingenieure als Projektleiter und Ingenieure vorschlagen. |
|
Die Angebotsdaten werden durch Vertriebsmitarbeiter in der Angebotsdatenbank erfasst, ein Programm (Report Generator Angebot; RepGenA) erzeugt dann die textliche Ausformulierung des Angebots für den anfragenden Kunden. |
|
Nun kann, so die Prozessbeschreibung, das Angebot für den Kunden erstellt werden. Es entsteht eine Funktion Angebotserstellung mit den Informationsobjekten Anfrage (lesend) und Angebot (schreibend). Die unklaren Angaben zu den Erstellern werden wie folgt umgesetzt: |
|
- Eine Organisationseinheit Vertriebsingenieur, denn "unter Einbeziehung..." deutet an, das die übrigen Mitarbeiter zusätzlich dazu kommen.
- Eine Organisationseinheit Mitarbeiter der relevanten Geschäftsbereich oder Geschäftsbereichsleiter. Genauer geht es nicht, evtl. könnte bei einer Projektsitzung genaueres in Erfahrung gebracht werden.
|
|
Die Ausführungen zu Stunden- und Kostenschätzungen usw. sind Funktionsaspekte und nicht Prozessaspekte [Anmerkung] und können deshalb bei einer Standardprozessmodellierung ignoriert werden. |
|
In der nachfolgenden Funktion Angebotsdaten erfassen wird dann das Informationsobjekt Angebot gelesen und ein weiteres geschrieben, ein Eintrag in eine Datenbank mit allen Angeboten, die im Unternehmen erstellt werden (Angebot in Datenbank). Aus diesem Datenbankeintrag heraus entsteht dann mit Hilfe des Reportgenerators Angebote (RepGenA) die textliche Fassung des Angebots (Angebot textlich). Diese Funktion wird also von einem Programm durchgeführt, aber natürlich von einem Menschen gestartet. Hier soll angenommen werden, dass die vorige Funktion nach Abschluss ihrer Aktivitäten diesen Startvorgang durchführt. |
Lesen und Schreiben |

|
|
Abbildung 3.5-3: Angebotserstellung für Anlagen, Teil 3 |
|
3.5.5 Lösungsschritt 4 |
|
Prozessbeschreibung - Fortsetzung |
|
(5) Das fertige Angebot wird durch den zuständigen Vertriebsingenieur dem Kunden zugeschickt. Danach muss die Entscheidung des Kunden abgewartet werden. Üblicherweise erteilt der Kunde den Auftrag entweder sofort aufgrund des Angebots oder er lädt zunächst zu einem oder mehreren Vergabegesprächen ein. Diese Angebotsverhandlungen werden in der Regel vom zuständigen Vertriebsingenieur oder Vertriebsbereichsleiter und dem im Angebot genannten Projektleiter geführt. Die Ergebnisse dieser Vergabegespräche dienen dann als Grundlage für die Entscheidung im anfragenden Unternehmen. |
|
Trifft eine Absage ein, bestätigt dies der zuständige Vertriebsingenieur. Er ist außerdem verpflichtet, durch Nachfragen beim Kunden oder sonstigen Verbindungsleuten die Gründe für die Absage in Erfahrung zu bringen, falls dies nicht schon aus dem Absageschreiben hervorgeht. Dies dient dazu, die Informationsbasis für zukünftige Angebote bei diesem Kunden zu verbessern. |
|
Die Prozessbeschreibung führt nun zu einer Funktion für den Transportvorgang: Angebot zum Kunden senden. Hier wurde wieder das zu transportierende Informationsobjekt ohne Richtungspfeil an die Funktion angehängt. |
|
Danach liegt eine Wartesituationvor (8), die ebenfalls durch eine Funktion modelliert wird: Warten auf Reaktion des Kunden. Diese erhält drei durch einen XODER-Operator verknüpfte Ergebnisereignisse: |
Muster Warten |
Auftrag erteilt. |
|
Hier wird dann ein Prozesswegweiser Auftragsstart angefügt. Mit diesem ist dann auch der Prozess beendet. |
|
Vergabegespräche. |
|
Die Vergabegespräche werden als Funktion eingefügt. Die Organisationseinheit enthält entsprechend der Prozessbeschreibung zwei alternative Akteure. Dies ist in der Methode EPK nicht vorgesehen, kann aber bis zu einer genaueren Klärung so gemacht werden. Gelesen und beschrieben wird das textliche Angebot, es entsteht ein Informationsobjekt Angebot in Datenbank. Es folgt ein Ereignis Gespräche geführt. Da in der Prozessbeschreibung auch mehrere Vergabegespräche angedeutet werden, muss eine Rückschleife eingefügt werden. Diese führt vom Ereignis zurück zum XODER-Operator vor der Funktion Warten auf Kundenreaktion und wird mit einem XODER-Operator eingebunden. |
|
Dieser wird in Seminaren regelmäßig hinterfragt. Er ist aber schon stimmig. Der Kontrollfluss kommt entweder "von oben" oder von der Rückschleife, also ist das XOR erfüllt. Er kommt außerdem von einem Ereignis und liegt vor einer Funktion, also ist auch die Regel "Funktionen und Ereigniss folgen aufeinenander" erfüllt. |
|
Absage. |
|
Hier sind zwei durch ein logisches UND verknüpfte Funktionen einzufügen: Prüfen, ob Absagegründe genannt und Abfrage bestätigen. |
|
- Nach der Püfung folgt ein XODER-Operator mit zwei Ereignissen, Absagegründe genannt und Absagegründe nicht genannt. Bei ersterem endet der Kontrollflusszweig, bei zweiterem folgt die Funktion Nachfragen beim Kunden (mit gelesenem Informationsobjekt Angebot textlich und dann einem Schlussereignis für den Kontrolllfusszweig, Nachfrage getätigt.
- Die Bestätigung der Absage wird als Funktion Absage bestätigen eingefügt mit den Informationsobjekten Anfrage (wird gelesen) und Bestätigung (wird erstellt). Danach folgt dann noch das Ergebnisereignis Absage bestätigt, das ein weiteres Schlussereignis für den Prozess ist.
|
|

|
|
Abbildung 3.5-4: Angebotserstellung für Anlagen, Teil 4 |
|
Soweit der Geschäftsprozess Angebotserstellung, der damit endet. Im positiven Fall stößt er den nachfolgend skizzierten Geschäftsprozess Auftragsstart an. |
|
3.5.6 Gesamtlösung |
|

|
|
Abbildung 3.5-5: Angebotserstellung für Anlagen, Gesamtmodell |
|
Eine größere und grafisch detailliertere Version dieser Grafik findet sich hier: https://www.staud.info/grafiken2020/GrafikenEPK.php |
|
3.6 Auftragsstart im Anlagenbau |
|
3.6.1 Prozessbeschreibung |
|
(1) Nach Eingang des Auftrags prüft der Vertriebsingenieur (VI), ob der Auftrag mit sämtlichen ausgehandelten Konditionen bzw. dem Angebot übereinstimmt. Gibt es keine Abweichungen wird die Auftragsbestätigung erstellt und dem Kunden mitgeteilt. Gibt es im Auftrag des Kunden Abweichungen vom Angebot werden diese in der Auftragsbestätigung durch für das Unternehmen akzeptable Konditionen ersetzt. Dies wird dem Kunden mitgeteilt und er wird gebeten, die Kenntnisnahme schriftlich zu bestätigen. Lehnt der Kunde ab, wird die Auftragsannahme abgelehnt. |
|
(2) Der Vertriebsingenieur (VI) füllt dann im ERP-System ein Auftragsstammblatt (ASB) aus, wobei im Vertrieb gleichzeitig zentral die Auftragsnummer vergeben wird, die auch ins Auftragsstammblatt (ASB) eingetragen wird. |
|
(3) Das Controlling trägt dann die im Angebot bzw. im Auftrag festgelegte Kostenstruktur nach Honorar, Sachkosten, Reisekosten und Fremdleistungskosten auf dem Auftragsstammblatt ein und versieht es mit Vorgaben für Budget, Ressourcenplanung, Reisekosten und Zahlungsplan. |
|
(4) Das Controlling erstellt eine Stundenvorgabe für den Projektleiter, die sich folgendermaßen errechnet: Vom beauftragten Honorar werden zunächst die Fremdleistungen und die geplanten Sachkosten (Reisekosten, Kopierkosten etc.) abgezogen. Nach Abzug eines Gewinns und einer Sicherheitsmarge in Höhe von ca. 16% ergeben sich die verfügbaren Personalkosten. Diese werden durch den Kostensatz der jeweiligen Mitarbeitergruppe geteilt. So ergibt sich die Stundenvorgabe je Mitarbeitergruppe. Alle Ingenieure im Haus sind nach den Jahren ihrer Berufserfahrung unterschiedlichen Gruppen zugeordnet. Jede Gruppe wird zu einem bestimmten Erlösstundensatz abgerechnet bzw. Kostenstundensatz belastet. Ebenso werden Sekretärinnen, studentische Hilfskräfte, Übersetzer, Technische Zeichner usw. mit bestimmten Kostensätzen eingerechnet. |
|
Dabei werden drei Stufen unterschieden. Der erste Kostensatz (Kostensatz Stufe 1) ergibt sich aus dem jeweiligen Gehalt des Mitarbeiters. Die Hinzurechnung der direkten bereichsspezifischen Gemeinkosten ergibt den Kostensatz Stufe 2. Die weitere Addition des unternehmensspezifischen Gemeinkostensatzes ergibt den endgültigen dritten Kostensatz Stufe 3. |
|
(5) Das Controlling ermittelt die Rechnungsstellungstermine aufgrund der vertraglichen Vereinbarungen. Bei Honorar nach Aufwand wird nur der Abrechnungsmodus (wöchentlich, monatlich, vierteljährlich, usw.) vermerkt. Bei Pauschalaufträgen sind die Rechnungsstellungstermine in der Regel an den Projektfortschritt gekoppelt und fallen mit Meilensteinen der Projektabwicklung zusammen. Bei den Rechnungsstellungsterminen für diese Aufträge werden die abzurechnenden Beträge bzw. der Prozentanteil des Honorars vermerkt. |
|
Nach Ermittlung der Rechnungsstellungstermine werden dem Kunden durch den Vertrieb die Zahlungstermine mitgeteilt. Parallel hierzu erfolgt die Anlage des Auftrags im Produktionsplanungssystem (PPS) durch das Controlling. |
|
(6) Das durch die Abteilung Auftragsabwicklung vervollständigte Auftragsstammblatt wird zur Erstellung der Auftragsmeldung an den Vertrieb zurückgegeben. Die ausgedruckte Auftragsmeldung wird mit den entsprechenden Anlagen (Angebot, Vertrag und sonstige für die Vertragsausführung erforderlichen Dokumente) archiviert. Außerdem werden vom Controlling Kopien an den für die Bearbeitung zuständigen Technikbereich weitergeleitet. |
|
(7) Parallel zur internen Meldung über die Vervollständigung des Auftragsstammblatts hat der Vertriebsingenieur die externe Auftragsbestätigung an den Kunden zu erstellen. In dieser werden auch die zuständigen technischen Ansprechpartner und der Projektleiter vermerkt. |
|
Erfolgte der Auftrag schriftlich und hat der Auftraggeber bereits eine Auftragsbestätigung mitgeschickt, wird diese unterschrieben zurückgesandt. |
|
Erfolgte die Beauftragung mündlich, wird die externe Auftragsbestätig um sämtliche besprochenen Konditionen ergänzt und dem Kunden zugesandt. |
|
Ansonsten wird die externe Auftragsbestätigung dem Kunden zugeschickt. |
|
Abschließend setzt sich der Projektleiter mit dem Kunden in Verbindung, um die Arbeitsaufnahme zu besprechen. |
|
3.6.2 Lösungsschritt 1 |
|
Prozessbeschreibung |
|
(1) Nach Eingang des Auftrags prüft der Vertriebsingenieur (VI), ob der Auftrag mit sämtlichen ausgehandelten Konditionen bzw. dem Angebot übereinstimmt. Gibt es keine Abweichungen wird die Auftragsbestätigung erstellt und dem Kunden mitgeteilt. Gibt es im Auftrag des Kunden Abweichungen vom Angebot werden diese in der Auftragsbestätigung durch für das Unternehmen akzeptable Konditionen ersetzt. Dies wird dem Kunden mitgeteilt und er wird gebeten, die Kenntnisnahme schriftlich zu bestätigen. Lehnt der Kunde ab, wird die Auftragsannahme abgelehnt. |
|
Umsetzung in die EPK |
|
Die Beschreibung des Geschäftsprozesses beginnt mit dem Eingang des Auftrags, entweder ohne oder mit der vorangehenden Anebotserstellung. Dies wird durch ein Startereignis Auftrag ist eingegangen modelliert. Die Prozessbeschreibung führt dann aus, dass sich der Auftrag auf ein vorher erstelltes Angebot bezieht. Die in der Prozessbeschreibung angeführte Prüfung auf Übereinstimmung mit dem Angebot wird durch die Funktion Prüfung auf Konditionen modelliert. Als Organisationseinheit wird der Vertriebsingenieur angefügt, als Informationsobjekte das zuvor erstellte Angebot und der vom Kunden zugeschickte Auftrag. |
Start |
Nach der Prüfung wird ein XODER-Operator eingefügt und nach diesem die zwei Ereignisse In Ordnung und Nicht in Ordnung: |
|
- Nach In Ordnung, wenn es also keine Abweichungen zwischen Angebot und Auftrags gab, geht der Kontrollfluss weiter zu einem XODER-Operator, der diese beiden Zweige wieder zusammenbringt.
- Nach Nicht in Ordnung verlangt die Prozessbeschreibung das Einfügen einer Funktion Ersetzung durch akzeptable Konditionen mit einem Informationsobjekt Auftrag (verändert) und nach einem Ergebnisereignis das Einfügen einer Wartefunktion: Dem Kunden zusenden und warten mit demselben Informationsobjekt.
|
|
Die Modellierung des Wartens wird dann im weiteren durch einen XODER-Operator und die zwei Ergebnisereignisse Kunde akzeptiert und Kunde lehnt ab fortgesetzt. Nach dem Ereignis Kunde lehnt ab folgt dann eine Funktion Auftrag ablehnen und ein Schlussereignis. Nach dem Ereignis Kunde akzeptiert werden mit Hilfe eines XODER-Operators die beiden Kontrollflüsse von In Ordnung und Kunde akzeptiert zusammengeführt. Der XODER-Operator wird gewählt, weil die Aufteilung der Kontrollflüsse auch mit einem solchen erfolgte. |
Muster Warten |

|
|
Abbildung 3.6-1: Auftragsstart im Anlagenbau, Teil 1 - Auftragseingang und Prüfung |
|
3.6.3 Lösungsschritt 2 |
|
Prozessbeschreibung - Fortsetzung |
|
(2) Der Vertriebsingenieur (VI) füllt dann im ERP-System ein Auftragsstammblatt aus, wobei im Vertrieb gleichzeitig zentral die Auftragsnummer vergeben wird, die auch ins Auftragsstammblatt eingetragen wird. |
|
(3) Das Controllingträgt die im Angebot bzw. im Auftrag festgelegte Kostenstruktur nach Honorar, Sachkosten, Reisekosten und Fremdleistungskosten auf dem Auftragsstammblatt ein und versieht es mit Vorgaben für Budget, Ressourcenplanung, Reisekosten und Zahlungsplan. |
Prozess- vs. Funktions-
modellierung |
(4) Das Controlling erstellt eine Stundenvorgabe für den Projektleiter, die sich folgendermaßen errechnet: Vom beauftragten Honorar werden zunächst die Fremdleistungen und die geplanten Sachkosten (Reisekosten, Kopierkosten etc.) abgezogen. Nach Abzug eines Gewinns und einer Sicherheitsmarge in Höhe von ca. 16% ergeben sich die verfügbaren Personalkosten. Diese werden durch den Kostensatz der jeweiligen Mitarbeitergruppe geteilt. So ergibt sich die Stundenvorgabe je Mitarbeitergruppe. Alle Ingenieure im Haus sind nach den Jahren ihrer Berufserfahrung unterschiedlichen Gruppen zugeordnet. Jede Gruppe wird zu einem bestimmten Erlösstundensatz abgerechnet bzw. Kostenstundensatz belastet. Ebenso werden Sekretärinnen, studentische Hilfskräfte, Übersetzer, Technische Zeichner usw. mit bestimmten Kostensätzen eingerechnet. |
|
Dabei werden drei Stufen unterschieden. Der erste Kostensatz ergibt sich aus dem jeweiligen Gehalt des Mitarbeiters. Die Hinzurechnung der direkten bereichsspezifischen Gemeinkosten ergibt den zweiten Kostensatz. Die weitere Addition des unternehmensspezifischen Gemeinkostensatzes ergibt den endgültigen dritten Kostensatz. |
|
(5) Das Controlling ermittelt die Rechnungsstellungstermine aufgrund der vertraglichen Vereinbarungen. Bei Honorar nach Aufwand wird nur der Abrechnungsmodus (wöchentlich, monatlich, vierteljährlich, usw.) vermerkt. Bei Pauschalaufträgen sind die Rechnungsstellungstermine in der Regel an den Projektfortschritt gekoppelt und fallen mit Meilensteinen der Projektabwicklung zusammen. Bei den Rechnungsstellungsterminen für diese Aufträge werden die abzurechnenden Beträge bzw. der Prozentanteil des Honorars vermerkt. |
|
Nach Ermittlung der Rechnungsstellungstermine werden dem Kunden durch den Vertrieb die Zahlungstermine mitgeteilt. Parallel hierzu erfolgt die Anlage des Auftrags im Produktionsplanungssystem (PPS) durch das Controlling. |
|
Umsetzung in die EPK - Fortsetzung |
|
Die Prozessbeschreibung signalisiert, dass im positiven Fortgang des Geschäftsprozesses zwei Tätigkeiten angestoßen werden. Dies erfordert einen verzweigenden UND-Operator und zwei Funktionen: |
|
- Auftragsstammblatt ausfüllen mit dem Informationsobjekt Auftragsstammblatt
- Vergabe Auftragsnummer mit der Organisationseinheit Vertrieb und dem Informationsobjekt Auftragsstammblatt.
|
|
Nach den dann folgenden Ereignissen können die beiden Kontrollflusszweige wieder mit einem UND-Operator zusammengeführt werden. Anschließend folgt im obigen Text die "Vermerkung" der Kostenstruktur. Dafür wird eine Funktion Kostenstruktur vermerken, Vorgaben festlegen mit der Organisationseinheit Controlling und dem Informationsobjekt Auftragsstammblatt eingefügt. Hier ist im Text wiederum die konkrete Ausführung der Funktion angedeutet. Der Prozessanteil besteht hier nur aus einer Funktion. Dies muss man erkennen, wenn man eine Prozessbeschreibung bekommt: Was ist Prozess, was ist Funktionsausführung. Vgl. hierzu auch [Staud 2014, Abschnitt 12.2] und ein deutlicheres Beispiel gleich hier unten. |
Was ist Prozess, was ist Funktion? |
Auch Punkt (4) der Prozessbeschreibung ist so strukturiert. Zum einen geht es um einen betriebswirtschaftlicher Vorgang, die Erstellung der Stundenvorgabe, zum anderen um ein Regelwerk zur Bestimmung derselbigen. Dies ist nichts anderes als die Beschreibung der Funktion. Deshalb auch hier: wir fügen eine Funktion Stundenvorgabe erstellen mit einem Ergebnisereignis ein und ignorieren die Funktionsbeschreibung. Die Funktion liest die Informationsobjekte Regelwerk und Auftragsstammblatt. |
|
Prozessmodellierung vs. Funktionsmodellierung |
|
Bei der Erhebung eines Geschäftsprozesses bekommt man nicht immer nur Hinweise auf den Prozessablauf, sondern auch auf die Realisierung einzelner Funktionen. Dies muss man erkennen und das festgelegte Beschreibungsniveau einhalten [Anmerkung] . |
|
Auch Punkt (5) der Prozessbeschreibung enthält neben Prozesselementen solche mit Funktionsbeschreibungen. Das Prozesselement ist die Ermittlung der Rechnungsstellungstermine. Dafür muss die Funktion Klärung Vertragsstruktur mit dem Informationsobjekt Vertrag und der Organisationseinheit Controlling eingefügt werden. Da es zwei alternative mögliche Ergebnisse gibt, folgt ein XODER-Operator mit den zwei möglichen Ergebnissen Honorar nach Aufwand und Pauschalauftrag. |
|
Geht es um Honorar nach Aufwand kann aus der Prozessbeschreibung eine Funktion Abrechnungsmodus vermerken mit Ergebnisereignis abgeleitet werden. Geht es um einen Pauschalauftrag folgt eine Funktion Rechnungsstellungstermine festlegen, ebenfalls mit Ergebnisereignis. Der übrige Text beschreibt diese Funktionen und wird deshalb ignoriert. Das Informationsobjekt bei diesen beiden Funktionen ist aus dem Text nicht ersichtlich, es wurde ergänzt. Im Anschluss daran kann der Kontrollfluss wieder mit einem XODER-Operator zusammengeführt werden. |
|
Der letzte obige Absatz der Prozessbeschreibung führt wieder zu zwei "parallel" anzustoßenden Funktionen. Also fügen wir einen UND-Operator ein und nachfolgend die beiden Funktionen Zahlungstermine mitteilen (durch den Vertrieb) und Anlage Auftrag im PPS mit einem zu beschreibenden Informationsobjekt Auftrag. Danach fügen wir das Ereignis Auftrag angelegt ein. |
|
Geht es nach einer Aufteilung des Kontrollflusses durch einen UND-Operator in einem Fluss weiter, können die Kontrollflusszweige wieder zusammengeführt werden, müssen aber nicht. Hier wird darauf verzichtet, sodass nur ein Zweig weiter führt, wodurch der andere aber nicht Schlussereignis wird (Vgl. [Staud 2014, Abschnitt 7.5]. |
|

|
Prozess vs. Funktion |
Abbildung 3.6-2: Auftragsstart im Anlagenbau, Teil 2 - Prüfungen |
|
3.6.4 Lösungsschritt 3 |
|
Prozessbeschreibung - Fortsetzung |
|
(6) Das durch die Abteilung Auftragsabwicklung vervollständigte Auftragsstammblatt wird zur Erstellung der Auftragsmeldung an den Vertrieb zurückgegeben. Die ausgedruckte Auftragsmeldung wird mit den entsprechenden Anlagen (Angebot, Vertrag und sonstige für die Vertragsausführung erforderlichen Dokumente) archiviert. Außerdem werden vom Controlling Kopien an den für die Bearbeitung zuständigen Technikbereich weitergeleitet. |
|
(7) Parallel zur internen Meldung über die Vervollständigung des Auftragsstammblatts hat der Vertriebsingenieur die externe Auftragsbestätigung an den Kunden zu erstellen. In dieser werden auch die zuständigen technischen Ansprechpartner und der Projektleiter vermerkt. |
|
Umsetzung in die EPK - Fortsetzung |
|
Die Punkte (6) und (7) der Prozessbeschreibung deuten wiederum parallele Fortgänge im Geschäftsprozess an. Zum einen rund um das Auftragsstammblatt, zum anderen rund um die Auftragsbestätigung. Deshalb wird hier ein UND-Operator mit zwei abgehenden Kontrollflüssen eingefügt. |
|
Auftragsstammblatt |
|
Bei einem der Kontrollflüsse wird die Funktion Vervollständigen Auftragsstammblatt mit der Organisationseinheit Auftragsabwicklung und dem Informationsobjekt Auftragsstammblatt eingefügt. Der Transportvorgang zur Abteilung Vertrieb wird durch eine eigene Funktion Weiterleiten zum Vertrieb modelliert. Das Informationsobjekt Auftragsstammblatt wird durch eine Linie ohne Pfeilspitze mit der Funktion verbunden. |
|
Dies ist eine der Möglichkeiten Transportvorgänge zu modellieren. Eine schlichtere ist, das Informationsobjekt einfach bei der Zielfunktion wieder erscheinen zu lassen. |
|
Es folgt eine Funktion Erstellung Auftragsmeldung mit der Organisationseinheit Vertrieb und dem entstehenden Informationsobjekt Auftragsmeldung. Mit einem nachfolgenden Ereignis ist der EPK-Syntax genüge getan. |
|
Der zweite obige Absatz fordert nun zwei parallel [Anmerkung] anzustoßende Funktionen. Der Vertrieb realisiert Auftragsmeldung archivieren, das Controlling Kopien an Technikbereich weiterleiten. Mit den nachfolgenden Ereignissen kommen diese Kontrollflusszweige an ihr Ende, der Geschäftsprozess geht aber - begründet durch den aufteilenden UND-Operator von flussaufwärts - noch weiter. |
|
Auftragsbestätigung |
|
Punkt (7) zeigt, dass die Auftragsbestätigung von der Art der Auftragserteilung abhängt. Deshalb wird bei diesem Fortgang (nach dem UND von "oben") eine Funktion Art der Auftragserteilung prüfen mit der Organisationseinheit Vertriebsingenieur und dem zu lesenden Informationsobjekt Auftrag eingefügt. |
|
Vgl. dazu die folgende Abbildung und für den weiteren Fortgang den nächsten Lösungsschritt. |
|

|
|
Abbildung 3.6-3: Auftragsstart im Anlagenbau, Teil 3 - Anlegen und archivieren |
|
3.6.5 Lösungsschritt 4 |
|
Prozessbeschreibung - Fortsetzung |
|
(7) ... |
|
Erfolgte der Auftrag schriftlich und hat der Auftraggeber bereits eine Auftragsbestätigung mitgeschickt, wird diese unterschrieben zurückgesandt. |
|
Erfolgte die Beauftragung mündlich, wird die externe Auftragsbestätig um sämtliche besprochenen Konditionen ergänzt und dem Kunden zugesandt. |
|
Ansonsten wird die externe Auftragsbestätigung dem Kunden zugeschickt. |
|
Abschließend setzt sich der Projektleiter mit dem Kunden in Verbindung, um die Arbeitsaufnahme zu besprechen. |
|
Umsetzung in die EPK - Fortsetzung |
|
Obiger Text führt nun zurück zur vorigen Abbildung. Dort wurde diese Erstellung der externen Meldung "parallel" zur Funktion Vervollständigen Auftragsstammblatt eingefügt werden. Dies wurde mit einem UND-Operator realisiert. Parallel wurde in Bezug auf obige Punkte die Funktion Art der Auftragserteilung prüfen eingefügt. Sie wird vom Vertriebsingenieur realisiert. |
|
Die folgende Abbildung zeigt den Fortgang. Obige Prüfung kann zu drei Ergebnissen führen, entsprechend werden drei Ereignisse eingefügt. Die Auftragserteilung erfolgte ... |
|
- Schriftlich mit Auftragsbestätigung
- Schriftlich ohne Auftragsbestätigung
- Telefonisch
|
|
Danach folgen die in der Prozessbeschreibung angeforderten Handlungen: |
|
- Funktion Unterschreiben und zurücksenden mit der Organisationseinheit Vertriebsingenieur und dem entstehenden Informationsobjekt Auftragsbestätigung.
- Funktion Kurze Auftragsbestätigung erstellen mit der Organisationseinheit Vertriebsingenieur und dem entstehenden Informationsobjekt Kurze Auftragsbestätigung
- Funktion Umfassendes Auftragsbestätigungsschreiben erstellen mit der Organisationseinheit Vertriebsingenieur und dem Informationsobjekt Umfassende Auftragsbestätigung. Hier folgt ein Ergebnisereignis und eine nicht näher spezifizierte Funktion Kunde um schriftliche Bestätigung bitten mit einem Ereignis Bestätigung ist da. Was geschieht, wenn die Bestätigung nicht eintrifft, ist nicht ausgeführt. Ist wohl unwahrscheinlich.
|
|
Anscheinend gehen die Prozessverantwortlichen und Beauftrager der Prozessmodellierung davon aus, dass immer eine Besätigung erfolgt. Vgl. dazu das Stichwort Pragmatik in [Staud 2014]. |
|
Das Zusammenführen der Kontrollflusszweige erfolgt danach zweistufig. Zuerst werden die beiden linken Kontrollflusszweige mit einem XODER-Operator zusammengefasst, gefolgt von einem abstrahierten Ereignis Erledigt. Danach folgt die Zusammenführung der nun nur noch zwei Kanten, wiederum mit einem XODER-Operator, da die Aufspaltung flussaufwärts mit einem solchen erfolgte. |
|
Abschließend wird, wie in der Prozessbeschreibung gefordert, eine Funktion Mit Kunde Arbeitsaufnahme besprechen eingefügt. Dies erledigt der Projektleiter, deshalb wird eine entsprechende Organisationseinheit angefügt. Das abschließende Ereignis Arbeitsaufnahme besprochen ist das Schlussereignis des Prozesses. Ergänzt wird ein zu lesendes Informationsobjekt Endgültige Auftragsbestätigung, da diese für die Besprechung sicherlich benötig wird. |
|
Das ist im übrigen wieder ein Abstraktion, da "oben" ja mehrere Auftragsbestätigungen vorliegen. |
|

|
|
Abbildung 3.6-4: Auftragsstart im Anlagenbau, Teil 4 - Schluss |
|
3.6.6 Gesamtlösung |
|
Die folgende Abbildung zeigt die Gesamtlösung. |
|

|
|
Abbildung 3.6-5: Auftragsstart im Anlagenbau, Gesamtlösung |
|
Eine größere und grafisch detailliertere Version dieser Grafik findet sich hier: https://www.staud.info/grafiken2020/GrafikenEPK.php |
|
3.7 Zum Nachschlagen - Operatoren |
|
Mögliche Verknüpfungen von Ereignissen und Funktionen im Kontrollfluss. |
|

|
|
Quelle: Vgl. [Staud 2014, Abschnitt 5.5]. |
|
Siehe https://www.staud.info/grafiken2020/GrafikenEPK.php für eine größere und grafisch detailliertere Fassung dieser Abbildung. |
|
Wegen der besseren Lesbarkeit nun noch spaltenweise: |
|
Spalte 1 |
|

|
|
Spalte 2 |
|

|
|
Spalte 3 |
|

|
|
Literatur |
|
Staud 2014 Staud, Josef: Ereignisgesteuerte Prozessketten. Das Werkzeug für die Modellierung von Geschäftsprozessen. Vilshofen 2014. |
|
Staud 2024 Staud, Josef: Geschäftsprozesse und ihre Modellierung mit der Methode Business Procass Model and Notation (BPMN 2.0). (2. Auflage). Hamburg 2024 (tredition) Als Hardcover, Softcover, E-Book |
|
|
|
|