15.12.25 22:30 Uhr

[ab 2025/2] Aufrufe: 623, Hits: 397

Prof. Dr. Josef L. Staud

EPK-Grafiken im Großformat zu den Büchern, Web-Texten, Seminaren, Vorlesungen

Inhalt




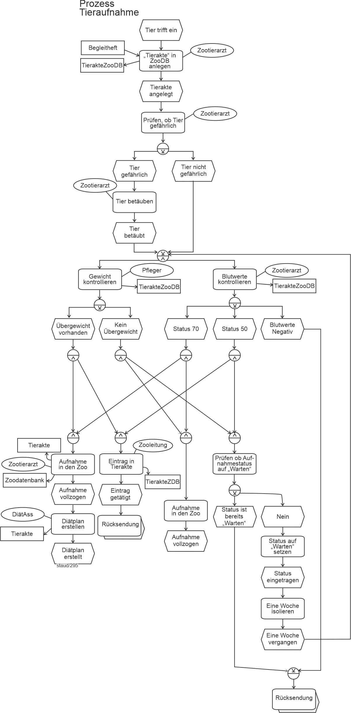
1 Zoo - Tieraufnahme



Zurück an den Anfang




2 Zoo - Rücksendung



Zurück an den Anfang




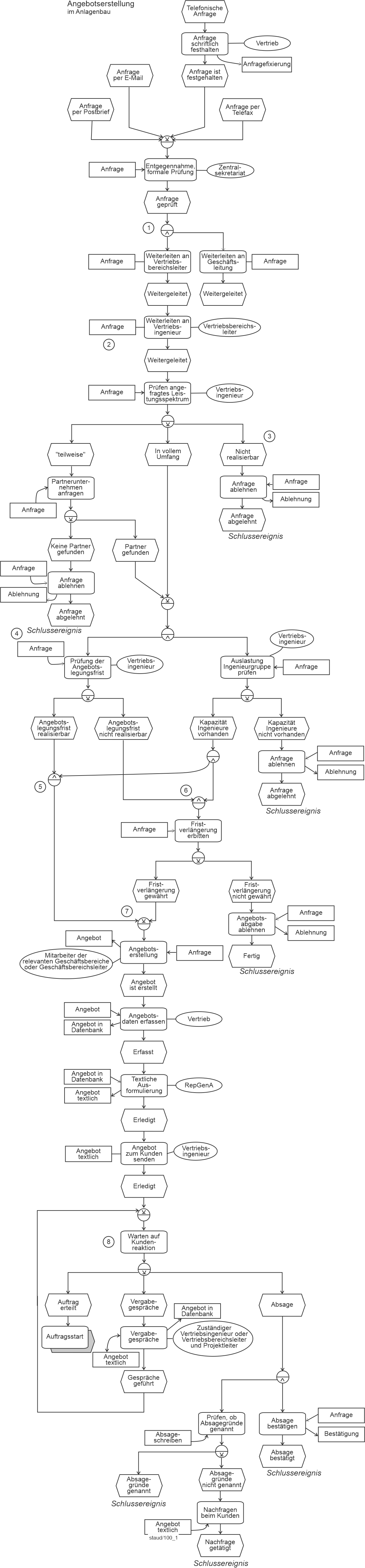
3 Angebotserstellung im Anlagenbau


Zurück an den Anfang




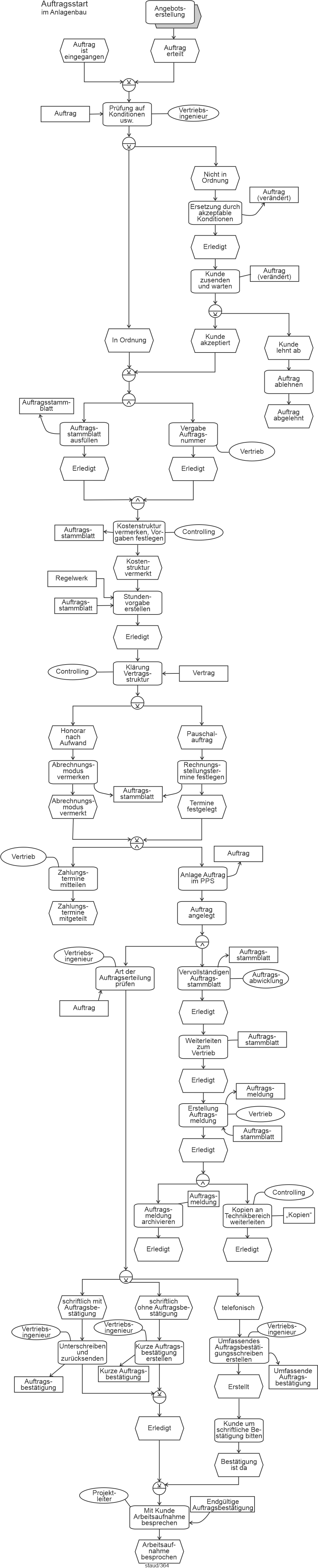
4 Auftragsstart im Anlagenbau


Zurück an den Anfang




5 Personalbeschaffung


Zurück an den Anfang




6 Kündigung "schlank", ohne Ergebnisereignisse


Zurück an den Anfang




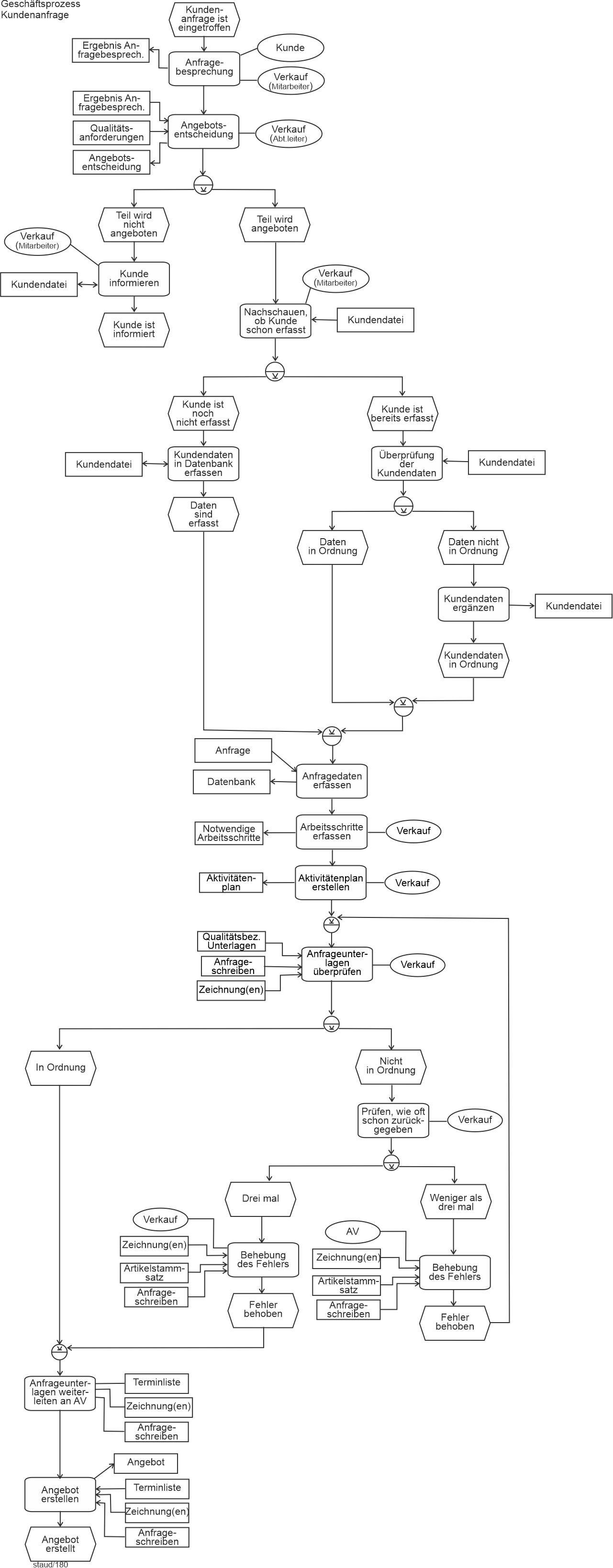
7 Kundenanfrage


Zurück an den Anfang




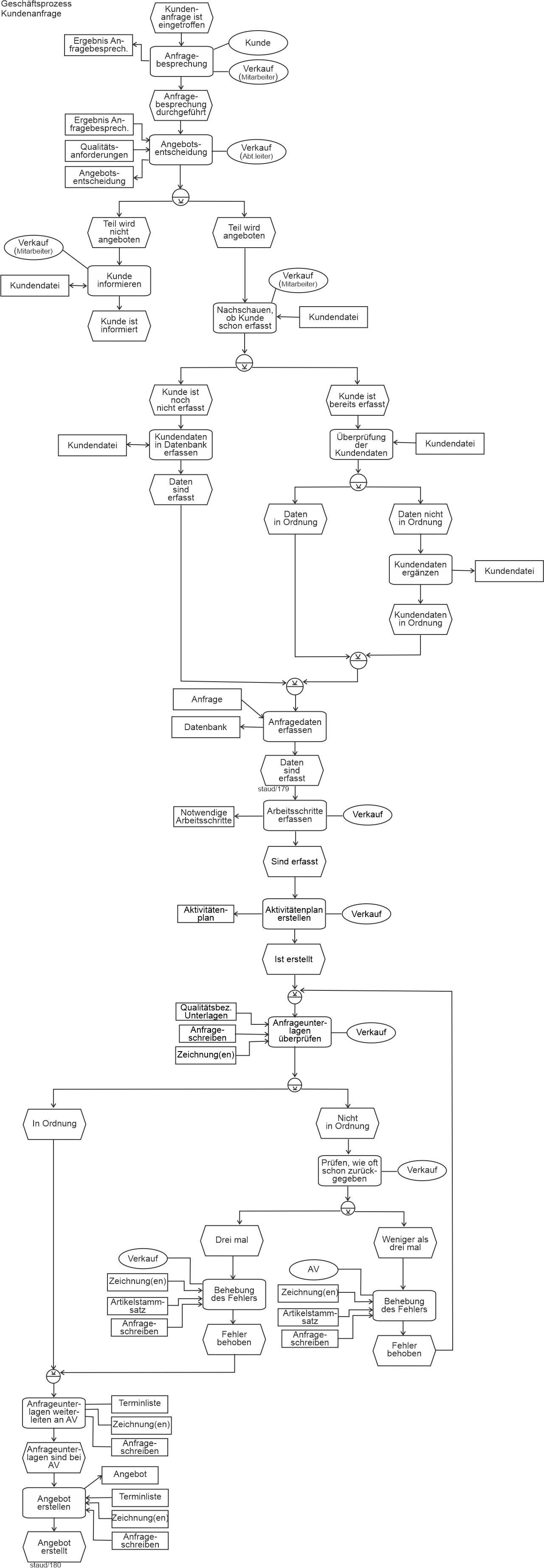
8 Kundenanfrage schlank


Zurück an den Anfang




9 Anfrageprüfung


Zurück an den Anfang




Nachschlagen EPKs: Basisfragmente mit Inhalten


Zurück an den Anfang






Nachschlagen EPKs: Basisfragmente abstrakt


Zurück an den Anfang